Home
JAQForum Ver 24.01
Log In or Join  
Active Topics
Local Time 16:14 29 Apr 2026 Privacy Policy
Jump to

Notice. New forum software under development. It's going to miss a few functions and look a bit ugly for a while, but I'm working on it full time now as the old forum was too unstable. Couple days, all good. If you notice any issues, please contact me.

Forum Index : Microcontroller and PC projects : PicoMite: can we explain/fix "ticking" when using PLAY SOUND

     Page 4 of 5    
Author Message
Mixtel90

Guru

Joined: 05/10/2019
Location: United Kingdom
Posts: 8782
Posted: 12:46pm 21 Mar 2023
Copy link to clipboard 
Print this post

I don't think a bit of crossover is going to bother us for most of this stuff. :) I think the current limit starts to kick in at about 20mA, but that might still get a noise out of a little speaker. It would be interesting to try.
Mick

Zilog Inside! nascom.info for Nascom & Gemini
Preliminary MMBasic docs & my PCB designs
 
matherp
Guru

Joined: 11/12/2012
Location: United Kingdom
Posts: 11251
Posted: 12:47pm 21 Mar 2023
Copy link to clipboard 
Print this post

If you can stand the price then a buf634a is a way to go
 
thwill

Guru

Joined: 16/09/2019
Location: United Kingdom
Posts: 4367
Posted: 12:51pm 21 Mar 2023
Copy link to clipboard 
Print this post

Thanks for the continued input and interest.

For avoidance of doubt for this project I'm only interested in driving a single small 8R speaker; at the moment one of these:

  https://bitsboxuk.com/data/sensors/st060.pdf

But possibly in the future something else made of Chinesium (which of course this probably is but with an added UK reseller markup.)

I'm not wedded to the PAM8403 AliExpress modules but they are VERY cheap and pretty small.

I would like to do this with as "little ceremony" as possible because there isn't a lot of perfboard real-estate.

I'm only interested in game sounds/music (though preferably without static hiss), this isn't an mp3 player .

I am not intending to provide an audio jack plug on the build, it's the speaker or nothing.

Best wishes,

Tom
MMBasic for Linux, Game*Mite, CMM2 Welcome Tape, Creaky old text adventures
 
Mixtel90

Guru

Joined: 05/10/2019
Location: United Kingdom
Posts: 8782
Posted: 01:06pm 21 Mar 2023
Copy link to clipboard 
Print this post

lol @ Peter...  :D

LM4871 is the same circuit as I described, but it's only available as surface mount. Very cheap. One of those, two resistors, an input cap and a virtual ground decoupling cap and that's it.
Mick

Zilog Inside! nascom.info for Nascom & Gemini
Preliminary MMBasic docs & my PCB designs
 
Volhout
Guru

Joined: 05/03/2018
Location: Netherlands
Posts: 5863
Posted: 01:16pm 21 Mar 2023
Copy link to clipboard 
Print this post

  matherp said  If you can stand the price then a buf634a is a way to go


Naahhhh ? Not really. This is a high power opamp, but needs preferable +/- 15V
Below +/- 2.25V it does not work
So single 5V may work...

But then it cannot drive rail to rail...




The LM4871 is nice ! Huge power for 5V and 8 ohm. Will blow you socks off...
But it also needs some form of analog filter before you can tie it to the PicoMite audio output.
Edited 2023-03-21 23:19 by Volhout
PicomiteVGA PETSCII ROBOTS
 
thwill

Guru

Joined: 16/09/2019
Location: United Kingdom
Posts: 4367
Posted: 01:22pm 21 Mar 2023
Copy link to clipboard 
Print this post

A SOP-8 isn't out of the question if that is what the "great and the good" think I should be using, those PAM modules aren't completely perfboard friendly either - though God knows why not.

Best wishes,

Tom
Edited 2023-03-21 23:25 by thwill
MMBasic for Linux, Game*Mite, CMM2 Welcome Tape, Creaky old text adventures
 
matherp
Guru

Joined: 11/12/2012
Location: United Kingdom
Posts: 11251
Posted: 01:37pm 21 Mar 2023
Copy link to clipboard 
Print this post

  Quote  The LM4871 is nice !


Yes but the output isn't ground referenced so you can't use a headphone jack.

Is there anything out there that is:

unity gain stable (or gain < 1.5)
ground referenced output
capable of driving an 8 ohm load (or at least 32 ohm)

If there is I'll include it on the new VGA design

Is it just a case of going emitter follower?
 
Mixtel90

Guru

Joined: 05/10/2019
Location: United Kingdom
Posts: 8782
Posted: 02:02pm 21 Mar 2023
Copy link to clipboard 
Print this post

The LM4871 can drive single-ended if you look at the internal circuit. You'd need to capacitor couple one output to the headphone and, obviously, ground the common. You'd only get half output power though. The resistors set the gain as it's a normal inverting op amp. I could probably manage the SOIC package version.

I've just ordered 10 of the little beasties from China for just over 3 UKP. I'll have a play.
Edited 2023-03-22 00:16 by Mixtel90
Mick

Zilog Inside! nascom.info for Nascom & Gemini
Preliminary MMBasic docs & my PCB designs
 
Amnesie
Guru

Joined: 30/06/2020
Location: Germany
Posts: 749
Posted: 10:29pm 21 Mar 2023
Copy link to clipboard 
Print this post

Hello again!

The LM4871 is a great little Amplifier, I am using it with my own picoMiteVGA design a while with some filtering (ferrite bead) and onboard speaker with absolutley no audible noise while being REALLY loud.

I've drawn a schematic today from my own design which I am going to use with an samsung vacuum fluorecence display.

The holes on the frontpanel for the sepaker on the right are suprisingly sufficent. Due to the fact that the speaker is so small the highs are very dominant, therefore my little filter (see schematic L2 & C222) is not only surpressing noise but tames the highs of this speaker at the same time.

My audio jack is switched, so if I plug a cable into it, the internal speaker is disconnected.







Schematic:


Schematic_GaintaG716_2023-03-21-2.pdf

Greetings
Daniel
 
TassyJim

Guru

Joined: 07/08/2011
Location: Australia
Posts: 6510
Posted: 11:16pm 21 Mar 2023
Copy link to clipboard 
Print this post

LM386 is my choice, but that only goes to show how out-of-date I am.

Jim
VK7JH
MMedit
 
hitsware2

Guru

Joined: 03/08/2019
Location: United States
Posts: 738
Posted: 12:20am 22 Mar 2023
Copy link to clipboard 
Print this post

  TassyJim said  LM386 is my choice, but that only goes to show how out-of-date I am.

Jim

That is a good one !
I have settled on this one .....
Does not need the output zoebel , and package is easier ....
my site
 
Mixtel90

Guru

Joined: 05/10/2019
Location: United Kingdom
Posts: 8782
Posted: 07:56am 22 Mar 2023
Copy link to clipboard 
Print this post

That looks like a fun one. :)
Probably the least breadboard-friendly package you can get next to a SMD!
Mick

Zilog Inside! nascom.info for Nascom & Gemini
Preliminary MMBasic docs & my PCB designs
 
mozzie
Senior Member

Joined: 15/06/2020
Location: Australia
Posts: 284
Posted: 10:55am 24 Mar 2023
Copy link to clipboard 
Print this post

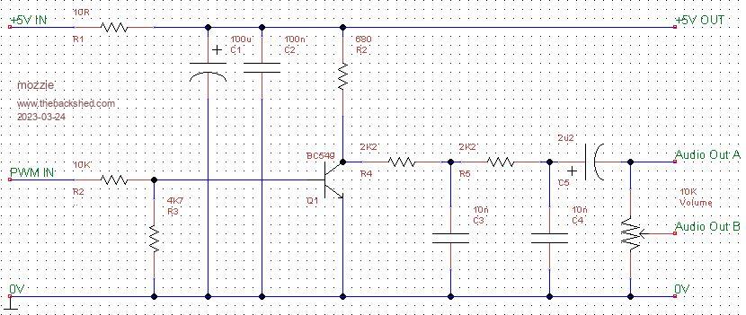
G'day All,
As mentioned on this thread and elsewhere, hiss breaking through from the audio output of the PicoMite to the amplifier appears to be a common problem when using the PFM/PWM power supply built into the Pico.
You can hear the heartbeat LED changing the tone of the hiss, other loads do the same.
PWM mode is better but still very noisy.
This is less of a problem using an external linear reg and this might be one way to solve it.

After some tinkering / investigation, it appears this is wideband noise coming through on top of the PWM audio signal and is very difficult to remove, even with the suggested audio filtering components in place as shown in the manual and versions on the BSF.

The circuit below uses the BC549 transistor to isolate the PWM signal (and noise) from the Pico and references it to the filtered 3v3/5v supply, with the audio filter following to remove the carrier signal. The other styles of filters would work just as well.



I have tested this with a small analog amplifier and at full volume the hiss is just audible with an ear pressed to the speaker. It will drive the 3w amplifier I have to the point of clipping (quite loud). This is with only the decoupling components as shown in the circuit, Class D amps may require more.

Obviously a push pull buffer in transistor or chip form would be better but this was aimed at minimal components to drive a small speaker. I'm sure other members here will be able to optimise the circuit, it was built with bits and pieces I had on hand.

<Thwill> A possible alternative to the PAM8302 is the 8002 amplifier chip, worth a look. Can also be had on a small board with a speaker - Jaycar Electronics XC3744 - this is what I'm using.

<Peter> Can you please advise if the "p" and "n" (white noise) options for the play sound function will be part of the next PicoMite release, they would be handy (think steam sound generators....)

Regards,
Lyle.
 
Mixtel90

Guru

Joined: 05/10/2019
Location: United Kingdom
Posts: 8782
Posted: 11:13am 24 Mar 2023
Copy link to clipboard 
Print this post

That switching reg is *very* noisy. A linear reg helps a lot.
Mick

Zilog Inside! nascom.info for Nascom & Gemini
Preliminary MMBasic docs & my PCB designs
 
thwill

Guru

Joined: 16/09/2019
Location: United Kingdom
Posts: 4367
Posted: 11:34am 24 Mar 2023
Copy link to clipboard 
Print this post

Thanks Lyle,

To be honest if I can mix my sayings my "monkey see, monkey do" approach is struggling with the "infinite number of Shakespeares" on this bit of work .

I updated my PAM audio circuit based on (my understanding of) the last round of advice from Peter & Mick and tested it last night, as far as I can tell it hasn't helped with the hissing, but I need to check my work and update my schematic over the weekend and will post back then. I'll also look at adding your modifications since they seem to be directly intended to address the hiss issue.

[EDIT] Would I need the BC549 specifically, I have BC547.

Best wishes,

Tom
Edited 2023-03-24 21:37 by thwill
MMBasic for Linux, Game*Mite, CMM2 Welcome Tape, Creaky old text adventures
 
phil99

Guru

Joined: 11/02/2018
Location: Australia
Posts: 3166
Posted: 11:53am 24 Mar 2023
Copy link to clipboard 
Print this post

"Would I need the BC549 specifically, I have BC547."

Yes a BC547 is ok, almost any NPN would work there.
The BC549 is a low noise type but that only applies to linear mode. In that circuit it is being used as a switch to clip the top off the PWM signal, as that is where much of the noise will be coming from and replace it with a cleaner 5V.

You could omit R3 (4k7) and it would work just the same.
Edited 2023-03-24 22:00 by phil99
 
lizby
Guru

Joined: 17/05/2016
Location: United States
Posts: 3743
Posted: 12:17pm 24 Mar 2023
Copy link to clipboard 
Print this post

Tom (or others): from investigations so far, can you show or link to the most simple circuit for using an 8 ohm, half watt speaker with the Picomite?

Also the most satisfactory so far (using discrete components)?
PicoMite, Armmite F4, SensorKits, MMBasic Hardware, Games, etc. on FOTS
 
thwill

Guru

Joined: 16/09/2019
Location: United Kingdom
Posts: 4367
Posted: 12:27pm 24 Mar 2023
Copy link to clipboard 
Print this post

  lizby said  Tom (or others): from investigations so far, can you show or link to the most simple circuit for using an 8 ohm, half watt speaker with the Picomite?

Also the most satisfactory so far (using discrete components)?


I'll be posting something on Sunday - but at the moment I don't think it is satisfactory - and it's using an AliExpress PAM module. I believe that all the amp circuits discussed so far have used "modules" or SMD amps.

The one complete circuit that has been judged by its creator as satisfactory is the one used by @Amnesie.

Best wishes,

Tom
Edited 2023-03-24 23:09 by thwill
MMBasic for Linux, Game*Mite, CMM2 Welcome Tape, Creaky old text adventures
 
Volhout
Guru

Joined: 05/03/2018
Location: Netherlands
Posts: 5863
Posted: 12:46pm 24 Mar 2023
Copy link to clipboard 
Print this post

  Mixtel90 said  That switching reg is *very* noisy. A linear reg helps a lot.


With suggested circuit by Mozzie that is not important. The 5V should be noise free.
Note that the circuit with a BC549 to convert the 3.3V PWM signal to a 5V PWM signal, and feed that through a low pass filter (2.2k/10n 2x.).
It is not a very good filter (-3dB at 2.7kHz, -30dB @ 44kHz), but it is a filter.

Volhout

P.S. there is a minor problem with Mozzie's circuit, in that the BC549 is not a very fast switcher when driven from 10k. Especially when the PWM reaches 0% or 100% (the audio sine wave is at minimum or maximum) there will be distortion. A 5V powered logic gate would be better in this application.

P.P.S. amnesie's audio filter (the one with the 1.5mH inductor and the 4871 audio amplifier has very similar characteristics as Mozzie's filter. No sure I would make that the reference for anything else than that particular speaker. Maybe the combination is good, but I expect listening to CD quality audio (attachning good headphones/amplifier) will not satisfy (me not).
Edited 2023-03-24 23:11 by Volhout
PicomiteVGA PETSCII ROBOTS
 
hitsware2

Guru

Joined: 03/08/2019
Location: United States
Posts: 738
Posted: 03:30pm 24 Mar 2023
Copy link to clipboard 
Print this post

  Mixtel90 said  That looks like a fun one. :)
Probably the least breadboard-friendly package you can get next to a SMD!


leads can easily be spread to 0.1 " ( 2.54 mm )
my site
 
     Page 4 of 5    
Print this page
The Back Shed's forum code is written, and hosted, in Australia.
© JAQ Software 2026