Home
JAQForum Ver 24.01
Log In or Join  
Active Topics
Local Time 04:22 01 May 2026 Privacy Policy
Jump to

Notice. New forum software under development. It's going to miss a few functions and look a bit ugly for a while, but I'm working on it full time now as the old forum was too unstable. Couple days, all good. If you notice any issues, please contact me.

Forum Index : Microcontroller and PC projects : PicoMite - composite video output

     Page 4 of 4    
Author Message
Nimue

Guru

Joined: 06/08/2020
Location: United Kingdom
Posts: 427
Posted: 07:13pm 16 Aug 2022
Copy link to clipboard 
Print this post

  lizby said  Well, I'm a "programmer"; have been since 1970; not a "coder", but if someone tells me they're writing some code to do something, I understand what they mean.


I've a degree in Physics, a Master's in Computer Science and working on the PhD (on the question of adequate preparation at post-16 for undergraduate study in non CS science disciplines.90% of all science undergraduate courses use Python / R or C (one in the UK still uses Fortran) yet the science qualifications at post-16 contain no prep for this - therefore unless you do a CS qualification, upwards of 20% of your science degree in totally new to you -- and for many students unwelcome).  

I design and maintain websites for people and one client has a JavaScript app I wrote that seems to make him some £££  << Not saying any of this to sound clever -- just that I don't consider myself knowledgeable enough to call myself a "programmer" or a "software engineer" -- I hack code together, it makes sense to me.

To be programmers "understand" things like memory garbage collection and can do clever things like write there own languages and compilers -- things that require you to understand things in the widest possible sense.  


I aspire to be a programmer.

N
Entropy is not what it used to be
 
Nimue

Guru

Joined: 06/08/2020
Location: United Kingdom
Posts: 427
Posted: 07:15pm 16 Aug 2022
Copy link to clipboard 
Print this post

  thwill said  

We're doomed to mediocrity - my daughter's will know how to program ... though at the moment it's just referred to as "Dad's project".

Tom


^^ This

Not going to rant, but if I had £1,000,000.... ;-)

N
Entropy is not what it used to be
 
Tinine
Guru

Joined: 30/03/2016
Location: United Kingdom
Posts: 1646
Posted: 07:26pm 16 Aug 2022
Copy link to clipboard 
Print this post

  Nimue said  


If I could build a "hat" / "shield" that plugged onto the PicoMite and it had VGA and Composite output that was switch selectable - that would be golden
N


Picomite Companion?

Composite is easily added
 
Nimue

Guru

Joined: 06/08/2020
Location: United Kingdom
Posts: 427
Posted: 07:30pm 16 Aug 2022
Copy link to clipboard 
Print this post

  Tinine said  Composite is easily added


For me - the whole product would be over kill for my limited use case, but love the "easy" optimism given what I seem to have started in this thread.

N
Entropy is not what it used to be
 
Tinine
Guru

Joined: 30/03/2016
Location: United Kingdom
Posts: 1646
Posted: 08:11pm 16 Aug 2022
Copy link to clipboard 
Print this post

  Nimue said  
  Tinine said  Composite is easily added


For me - the whole product would be over kill for my limited use case, but love the "easy" optimism given what I seem to have started in this thread.

N


Would be a killer combo for the student.
The Prop has 8 independent CPUs but it's programmed like any other micro.

Two really nice BASIC compilers etc. Have 8 separate tasks running (launched by MMBASIC). No "interrupt hell".
 
lizby
Guru

Joined: 17/05/2016
Location: United States
Posts: 3743
Posted: 12:02am 17 Aug 2022
Copy link to clipboard 
Print this post

  Nimue said  
  lizby said  
  cicciocb said  Maybe you could use this simple WEB editor (it should run everywhere inside a chrome-based browser) - no installation is required
Web Code Editor


I tried this on chromebook and it says "www.cicciocb.com says WEB Serial API not supported. You should use Chrome, Edge, or Opera browsers".


Currently working fine on Win10 with PicoMite connected (tested via Chrome and Edge)
. . .

My post was referring to the "Web Code Editor" to which cicciocb linked, not to your terminal (but that is also not showing me the Pico serial port which I see when run Serial_Term" on the chromebook--otherwise looked like your screen shot).
PicoMite, Armmite F4, SensorKits, MMBasic Hardware, Games, etc. on FOTS
 
stanleyella

Guru

Joined: 25/06/2022
Location: United Kingdom
Posts: 2807
Posted: 12:50am 17 Aug 2022
Copy link to clipboard 
Print this post

My thoughts on such an interesting and beachy thread.
Composite video is not fun. I tried it on fast 8bit.
I was a "teacher" in the '80 showing unemployed folk basic using ms dos and drdos. Frame works was the ms office at the time.
That was teaching adults. children, different. just make it seem fun and they don't realize they're learning. I had to entertain my grandson , 7, using a uno and leds and he picked up the code enough to change it and his spelling wasn't brill at 7 but he could change the numbers to change the display.
deciding a curriculum is difficult.
 
Nimue

Guru

Joined: 06/08/2020
Location: United Kingdom
Posts: 427
Posted: 07:37am 17 Aug 2022
Copy link to clipboard 
Print this post

  stanleyella said  My thoughts on such an interesting and beachy thread.
Composite video is not fun. I tried it on fast 8bit.
I was a "teacher" in the '80 showing unemployed folk basic using ms dos and drdos. Frame works was the ms office at the time.
That was teaching adults. children, different. just make it seem fun and they don't realize they're learning. I had to entertain my grandson , 7, using a uno and leds and he picked up the code enough to change it and his spelling wasn't brill at 7 but he could change the numbers to change the display.
deciding a curriculum is difficult.


DRDos - those were the days!! I raise you QEMM.

Interestingly here in Wales the Government has delegated the "curriculum" to the actual teachers.

In total the framework for CS says:

"Computation is the foundation for our digital world.

Computation involves algorithms processing data to solve a wide range of real-world problems. Computational processes have changed the way we live, work, study and interact with each other and our environment. They provide the foundation for all software and hardware systems, but learners should also be aware of the limitations of what computers can achieve. To create and use digital technologies to their full potential, learners need to know how they work. They also need to understand that there are broad legal, social and ethical consequences to the use of technology. This can help learners to make informed decisions about the future development and application of technology."

This is mandatory but as you can see is open to seven which ways to Sunday of interpretation.

There is additional guidance, but that is not mandatory to follow.  For example - by about 11 years old children should be able to say:

"I can explain and debug algorithms.

I can use sensors and actuators in systems that gather and process data about the systems’ environment.

I can effectively store and manipulate data to produce and give a visual form to useful information"


What is absent is any notion of calibration across the piece.  One teacher in one school could design it one way and others in a different manner to a different standard.   Exciting stuff or your worse nightmare depending on your views on technology.

This one "I can create simple algorithms" is aimed at 6-7 year olds.  We have a rush of schools interpreting that as "make a jam sandwich" or "cleaning your teeth", through to using Lego Mindstorms to save the Martian explorers.

An interesting system to work in at present.

N
Entropy is not what it used to be
 
stanleyella

Guru

Joined: 25/06/2022
Location: United Kingdom
Posts: 2807
Posted: 03:50pm 17 Aug 2022
Copy link to clipboard 
Print this post

@Nimue
"Interestingly here in Wales the Government has delegated the "curriculum" to the actual teachers."
I've always lived in Cardiff since a baby, born in Llandebi.
I don't think you get O and A level chemistry,physics,biology any more or english lang or english literature or choice of Welsh or German, French was mandatory.
It depends on age. A teen probably knows more about modern user tech than the teacher :)
With young children who can read then computing should be interesting fun so they don't realise they're learning. My grandson's 8 now and has a lego robot kit that connects to an app.
most kids have used video games so moving graphics is both creative artistly and animating them teaches variables.
just my thoughts
 
pwillard
Guru

Joined: 07/06/2022
Location: United States
Posts: 339
Posted: 04:51pm 17 Aug 2022
Copy link to clipboard 
Print this post

Hmmm... I recall some folks did composite output on Arduino when VGA was "off the table".  I recall that one guy had to dedicate an MCU to basically just doing video.

AmigoJapan's Arduino TV BASIC


There is also the chip on the BASIC ENGINE computer that uses a dedicated CHIP for video... "VS23S010 video controller with 128k VRAM and composite video output in PAL or NTSC"

Basic Engine
Edited 2022-08-18 02:56 by pwillard
 
stanleyella

Guru

Joined: 25/06/2022
Location: United Kingdom
Posts: 2807
Posted: 05:17pm 17 Aug 2022
Copy link to clipboard 
Print this post

I got a few things like an old analogue tv and photo frame viewers both of which are small and have avi input. Thinks is avi composite video? I setup a rpi 1 I think to composite but getting the correct 4 terminal 3.5mm jack was a pain as there's 2 standards.
 
stanleyella

Guru

Joined: 25/06/2022
Location: United Kingdom
Posts: 2807
Posted: 05:45pm 17 Aug 2022
Copy link to clipboard 
Print this post

Just thinking rpi's all got hdmi but can be composite video and sound maybe, can't remember but it was ok if I remember.
My 8bit avr version was using ssd1306 gcb glcd. You need a 1k buffer to run it.
the idea was use that buffer which is where all graphic commands go and send the on/offs with an interrupt but it's not that easy... well it must be cos people have done it :(
 
Nimue

Guru

Joined: 06/08/2020
Location: United Kingdom
Posts: 427
Posted: 08:56pm 17 Aug 2022
Copy link to clipboard 
Print this post

  stanleyella said  @Nimue
"Interestingly here in Wales the Government has delegated the "curriculum" to the actual teachers."
I've always lived in Cardiff since a baby, born in Llandebi.
I don't think you get O and A level chemistry,physics,biology any more or english lang or english literature or choice of Welsh or German, French was mandatory.
It depends on age. A teen probably knows more about modern user tech than the teacher :)
With young children who can read then computing should be interesting fun so they don't realise they're learning. My grandson's 8 now and has a lego robot kit that connects to an app.
most kids have used video games so moving graphics is both creative artistly and animating them teaches variables.
just my thoughts


I'm in Bassaleg! Small world.

Don't get me wrong, I think the curriculum reforms are necessary and a good thing - skilled practitioners are needed to make the right decisions.

Scratch can teach the basics and if young people are personally interested is a great starting point -- its when we institutionalise it that I worry and as you say when the children know more.   BUT to be honest that's always been the same -- in the 1980's I self taught BBC basic and the teachers knew next to nothing.

N
Entropy is not what it used to be
 
Nimue

Guru

Joined: 06/08/2020
Location: United Kingdom
Posts: 427
Posted: 08:59pm 17 Aug 2022
Copy link to clipboard 
Print this post

  pwillard said  Hmmm... I recall some folks did composite output on Arduino when VGA was "off the table".  I recall that one guy had to dedicate an MCU to basically just doing video.

AmigoJapan's Arduino TV BASIC


There is also the chip on the BASIC ENGINE computer that uses a dedicated CHIP for video... "VS23S010 video controller with 128k VRAM and composite video output in PAL or NTSC"

Basic Engine


Ive seen TinyBasic (via WifiSheep) using the two MCU approach -- but to be honest, they are interesting proofs of concept, but not exactly primary school teacher friendly ;-)

The simplest solution to my woes is getting teachers comfortable with unplugging cables -- not an easy task ;-)

Cheers all and Nos da for those living in the 'Diff  !!

N
Entropy is not what it used to be
 
lizby
Guru

Joined: 17/05/2016
Location: United States
Posts: 3743
Posted: 06:40pm 18 Aug 2022
Copy link to clipboard 
Print this post

  Nimue said   [Students must be able to say: ] "I can use sensors and actuators in systems that gather and process data about the systems’ environment.

I can effectively store and manipulate data to produce and give a visual form to useful information"


I'm sure you've looked at the "37-sensor" kits (a lot of the "sensors" are switches--but I guess a switch which senses a tilt is a sensor)--now for $15.98Canadian: sensor kit

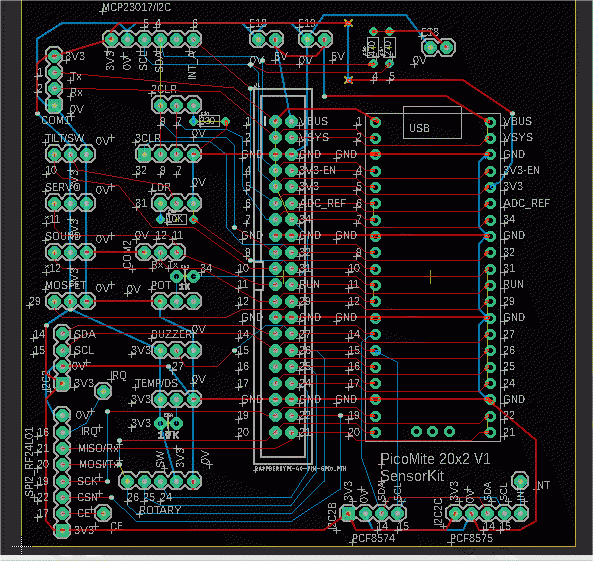
Here's a Picomite PCB designed to exercise the modules in those kits plus some other devices:



I made an earlier version which was a add-on PCB for connecting to the 20x2 socket on the CMM2 or an Armmite F4 PCB I had made. I subsequently made a Picomite board with the 20x2 socket, and showed it here with a youtube video.

This latest version of the PCB has the Picomite and the sensor sockets on the same board. Many of the modules have pinouts in the form of V+, sensor, 0V (and 3V3 works for V+ on everything I've tried.

In addition to the kit modules, I provided for SPI RF module nRF20L01, ultrasound sensor with LED and serial connection, MOSFET module, micro servo, 128x64 SSD1306 LCD, and I2C MCP23017 I/O expander module. The MCP23017 has become ridiculously expensive (was a few bucks 3 years ago), so for this board I added the (negative on) PCF8574 and PCF8575 I/O expansion modules. I moved the pins around, so the program provided in the link would have to have the pin numbers adjusted.

PCB is just ordered, so not tested, and manual is not yet written.

For anyone who has an interest, PCBs can be ordered from JLCPCB for $6.38US with this file:

Picomite_20x2_sensorkit V1A_2022-08-18.zip

~
Edited 2022-08-19 20:45 by lizby
PicoMite, Armmite F4, SensorKits, MMBasic Hardware, Games, etc. on FOTS
 
     Page 4 of 4    
Print this page


To reply to this topic, you need to log in.

The Back Shed's forum code is written, and hosted, in Australia.
© JAQ Software 2026