Home
JAQForum Ver 24.01
Log In or Join  
Active Topics
Local Time 17:59 25 Apr 2026 Privacy Policy
Jump to

Notice. New forum software under development. It's going to miss a few functions and look a bit ugly for a while, but I'm working on it full time now as the old forum was too unstable. Couple days, all good. If you notice any issues, please contact me.

Forum Index : Microcontroller and PC projects : MMBasic Programming Challenge 2022

     Page 4 of 7    
Author Message
Mindwarp

Newbie

Joined: 13/02/2021
Location: Canada
Posts: 29
Posted: 05:51pm 28 Jun 2022
Copy link to clipboard 
Print this post

Thanks thwill, the code in my post is the same as the one I sent, you can use that if you can.

Denis
 
Rickard5

Guru

Joined: 31/03/2022
Location: United States
Posts: 463
Posted: 05:15pm 29 Jun 2022
Copy link to clipboard 
Print this post

Hi Thwill , I know as a relatively new Agitator in the Picomite community - My Mouth is about to write a huge Check against any Future contributions I can make, but here goes. I watched a thrill Video covering the MMBasic Challenge programming challenge 2020 - 2021 and not wanting to sound like a weirdo but your videos are infinitely more watchable and your voice doesn't require long periods of training to listen to like Chris from Explaining Computers,
SO MY CHALLENGE TO YOU THWILL is to produce lots of MMbasic tutorial Videos to teach MMBasic from the Ground up
I may be Vulgar, but , while I'm poor, I'm Industrious, Honest,  and trustworthy! I Know my Place
 
thwill

Guru

Joined: 16/09/2019
Location: United Kingdom
Posts: 4367
Posted: 05:48pm 29 Jun 2022
Copy link to clipboard 
Print this post

  Rickard5 said  Hi Thwill ...


See reply in other thread.

Best wishes,

Tom
MMBasic for Linux, Game*Mite, CMM2 Welcome Tape, Creaky old text adventures
 
TimD
Newbie

Joined: 23/02/2021
Location: United Kingdom
Posts: 32
Posted: 11:17pm 30 Jun 2022
Copy link to clipboard 
Print this post

I've now submitted my entry!  

Kind regards,
Tim.
 
vegipete

Guru

Joined: 29/01/2013
Location: Canada
Posts: 1168
Posted: 05:59am 01 Jul 2022
Copy link to clipboard 
Print this post

Here is my actual entry version of
Stellar Battle in the 7 Green Hills Zone.



This zip file contains my entry, plus an expanded version for readability, a slightly modified version to use with MMB4W, plus a user manual.

With the same length of 5116 bytes as the previously posted version, I've added a demo mode, with enough space for a single comment at the start! I think I've found just about every single little trick to save characters. Result: clarity = 0.

As before, this program may hang the CMM2 release firmware. It does run on the latest beta firmware. Changing the numerical value '150' on line 145 to something larger such as '220' can reduce the likelihood of triggering the firmware bug that causes the freeze.

Many thanks to Peter Mather for creating the 3D commands that make this game possible.

> ls
A:/3D
19:31 30-06-2022       5116  SBSGHZv02.bas
18:53 30-06-2022      13501  SBSGHZv02EXP.bas
0 directories, 2 files

autosave "SBSGHZv02.bas"
' SBSGHZ by Vegipete 2022
option angle degrees
option default integer
mode 1,8:cls
B=6E4:BR=5E4:A=360:E=300:F=400:G=200
dim di(20),o(20,6),c(8)=(&hA52A2A,65280,44800,24576,2^14,0,49407,&hFF00C0,&h404040)
dim dw(20),l(18),fv(64),fn(20),ec(20),fc(20),s(G),t(9)
dim float h,fu,ct,st,sd,q(4),v(2,32)
LA "ADHCJDGCIMJBGCJDGBAEEDDDDHAAAHAAA>CAAHADCAAEJJLABCCBDBADACDIFEEEEEEEEEEDDDDD8A8JA8"
LA "JAJ8AJ@S@BS@BSB@SBNTAEFBBFGCCGHDDHEAHGFEIF!!!=A=EA=EAE=AE=I=EI=EIE=IEZANKEEEEEEDDDDEEEEEEBBBBA"
LA "AAAACBBBB<A<FA<FAF<AF?B?CB?CBC?BC>G>DG>DGD>GDAIAUdAEFBBFGCCGHDDHEAHGFEIJKLIMJJMKKMLLMINK!EEEEE"
LA "EGGGGGGGGBBDDDD@A@BA@BAB@AB?M?CM?CMC?MCAM7GMAAMK;MAAQAKALIDDDDEEEDEEEEEEEEBBBBCCCEDA9DAI>AI>A9"
LA "AF:BD@BEJ@EJ@D@AE=AFJU[AEBBECCEDADEFGHIFJKGIHKJGKHPNEEEEEDDDDEEEDEEEEEEEEEEEEEEDDDDCCCCBBBEDA9"
LA "DAJ>AJ>A9ED8EDK=DK=D8AH;BFCBGK@GK@FCAG?AHKPoABCDAEFBBFGCCGHDADHEEIFFIGGIHHIEJKLMJNOKMLONKOL "
u=0:nf=19:RC l()
j=1:do:NB nv:if nv<-32 then exit do
NB nf:RC fn():RC ec():RC fc():for i=0to nv-1:for k=0 to 2:NB w:v(k,i)=w:next k,i
NB k:math scale v(),k,v():NB n:if n then for i=0to n:NB fv(i):next
draw3d create j,nv,nf,1,v(),fn(),fv(),c(),ec(),fc():inc j:loop
for i=1to 8:read o(i,6):next:data 1,1,1,1,4,5,6,7
P 3
cls
circle F,E,21,,4,c(2),c(2):circle F,E,15,,4,0,0:blit read 9,370,E,60,30:circle F,E,30,,,c(3),c(3)
blit write 9,370,E,4:image rotate E,G,G,G,E,G,15:blit read 1,315,268,170,64
h=0:fu=99:sd=99:lv=1:d=0:w=0:np=1
draw3d camera 1,500,0,75
M
settick 25,MM,1
do
if keydown(0)then SK 1:SK 2
if d*keydown(7)then
if np then
np=0
for i=1to 2
if 0=o(i,0)then v2=25:NS i,,,-h:i=3
next
endif
else
np=1
endif
for i=1to 4
if o(i,0)then
inc o(i,0),-sgn(o(i,0))
MB i,7,o(i,4),o(i,5),k
if k>6 then
o(i,0)=-o(i,0)
if k<9 then
v1=75
o(k,1)=B/2
o(k,2)=B/k
o(k,3)=rnd*A
inc se,d
if se>lv*9 and 0=o(6,0)then v4=99:o(6,0)=1
endif
endif
endif
next
inc o(6,3)
h=h+(d=0)/10+A*((h<0)-(h>A))
TY 7:TY 8
if sd<0 then
P
for i=0to 999:line 0,600*rnd,800,600*rnd,,c(0):pause 2:next:text F,E,"GAME OVER",CT,3,,c(0)
pause 4000:d=0:sd=99:NL
endif
DS
if qx+qy then sprite scroll qx,qy:qx=0:qy=0
do:loop until timer>20:timer=0:page copy w+1,0,D:w=w=0
loop
end
sub SK k
k=keydown(k)
if k+d=32 then h=0:lv=1:d=1:se=0:NL
h=h-(k=130)*d+(k=131)*d
k=50*((k=128)-(k=129))
if fu<0 or d*k=0 then exit sub
fu=fu-(fu>0)/G
dx=sin(h)*k
dy=cos(h)*k
MB 0,5,dx,dy,i
if i<6 then
for i=1to 20:C2 o(i,1),-dx:C2 o(i,2),-dy:next
elseif i=6 then
P
for i=1to 999:n=rnd*A:line F,E,F+sin(n)*500,E+cos(n)*500,,c(6):pause 1:next
h=h+G
inc lv
NL
else
v3=2:sd=sd-1
endif
end sub
sub NS n,x,y,h:o(n,0)=90*d:o(n,1)=x:o(n,2)=y:o(n,3)=h:o(n,4)=-sin(h)*151:o(n,5)=cos(h)*151:end sub
sub C2 c,n:c=(c+n+1.5*B)mod B-B/2:end sub
sub MB n,f,dx,dy,r
r=1
x=o(n,1):C2 x,dx
y=o(n,2):C2 y,dy
if n>6 and x^2+y^2<BR then exit sub
for j=f to 20
j=j+(j=n)+(n+4=j)
if (o(j,1)-x)^2+(o(j,2)-y)^2<BR then r=j:exit sub
next
r=0
if n then o(n,1)=x:o(n,2)=y
end sub
sub NL:M:DS:P
for i=1to F:blit F-i,E-i,F-i,E-i,i*2,i*2,w+1:box F-i,E-i,i*2,i*2,8,65535:pause 1/i:next
end sub
sub TY n
if t(n)then inc t(n),-sgn(t(n)):o(n,3)=(o(n,3)+sgn(t(n))*2)mod A:exit sub
j=atan2(o(n,1),-o(n,2)):inc j,A*(j<0):i=(o(n,3)-j)mod A
if i=0 and 0=o(n-4,0)then NS n-4,o(n,1),o(n,2),o(n,3)
j=-sgn(i):if 180<abs(i)then j=-j
o(n,3)=(o(n,3)+j)mod A:MB n,5,-sin(o(n,3))*o(n,4),cos(o(n,3))*o(n,4),j:if j then t(n)=60*sgn(rnd-.5)
end sub
sub M
for i=1to 4:o(i,0)=0:PM i+4:next:o(7,4)=30+2*lv:o(8,4)=15+2*lv
for i=9to 20:PM i:o(i,6)=2+(rnd<.5):next
end sub
sub PM n
o(n,0)=(n<>6)
do:x=rnd*B-B/2:y=rnd*B-B/2:loop while x^2+y^2<BR
o(n,1)=x:o(n,2)=y:o(n,3)=rnd*A
end sub
sub DS
for i=1to 20:dw(i)=o(i,1)^2+o(i,2)^2:next
for i=3to 4
if dw(i)<BR and 0<o(i,0)then o(i,0)=-o(i,0):sd=sd-9*d:qx=rnd*9-5:qy=rnd*9-5:v3=3
next
fu=fu-d*(fu>0)/G
if BR>dw(5)then fu=99:sd=min(99,sd+sr/500):sr=0
sort dw(),di(),1:ct=cos(h):st=sin(h):P w+1:cls:line 0,E,800,E,1,c(3)
if h>240 and h<340 then blit write 1,3100-h*9.6,60
circle 800-h*9.6,G,20,0,,,c(3):circle 791-h*9.6,203,20,0,,,0:circle 1440-h*9.6,120,30,0,,,8453888
n=-h*10 mod 200
for i=0to 5:j=((h-.49)\20+i+15)mod 18:line n,E-l(j)*10,n+G,E-l(j+1)*10,,c(3):n=n+G:next
P 3
box 0,0,102,102,1,c(8),0
for i=1to 20
n=di(i)
if 0<o(n,0)then
P 3:x=o(n,1)*ct-o(n,2)*st:y=o(n,1)*st+o(n,2)*ct
pixel 51+x*140/B,51-y*140/B,c(6*(o(n,6)=5)+(o(n,6)=4)):pixel 51,51,&hFFFF00
if y>150 and y>abs(x)then
P w+1:math q_euler o(n,3)+h,0,0,q():draw3d rotate q(),o(n,6):draw3d write o(n,6),x,0,y
endif
endif
next
P w+1
blit 0,0,369,497,102,102,3:box 369,497,102,102,1,c(8)
text F,6,"LEVEL:"+str$(lv,2)+"  SCORE:"+str$(se,3),CT,,,c(1)
text F,495,"S F  HEADING: "+str$(h,3,0),CB,,,c(1)
DG 331,sd:DG 346,fu:if d=0 then text F,G,"SPACE to Play",CB,3,,c(1),-1
end sub
sub P n:page write n:end sub
sub DG x,g:box x,497,10,102,1,c(8),0:g=max(g,0):box x+1,598-g,8,g,4,c(g>25):end sub
sub RC c():NB k:if k<>-32 then c(0)=k:for i=1to nf-1:NB c(i):next
end sub:sub NB w:w=lgetbyte(s(),u)-65:inc u:end sub
sub LA z$:longstring append s(),z$:end sub
sub MM
play sound 1,b,n,99,v1/3:DE v1
play sound 2,b,p,99-v2,v2:DE v2
play sound 3,b,n,G,20*(v3<>0):DE v3
play sound 4,b,t,499-99*sin(v4),v4/4:DE v4
inc sr
end sub
sub DE n:n=n-(n>0):end sub

Visit Vegipete's *Mite Library for cool programs.
 
Bleep
Guru

Joined: 09/01/2022
Location: United Kingdom
Posts: 792
Posted: 07:59am 01 Jul 2022
Copy link to clipboard 
Print this post

Hi Pete,
Is there any chance of converting this to run on the PicoMite VGA?
I've had a go with the un-expanded version and got to the point where I could rotate left, right forward back and fire, most of the screen was there, the radar was in the wrong place, but I haven't looked yet at moving it, maybe now I've got the expanded version I'll have another go.
Thanks, Kevin.
Edited 2022-07-01 18:00 by Bleep
 
thwill

Guru

Joined: 16/09/2019
Location: United Kingdom
Posts: 4367
Posted: 08:44am 01 Jul 2022
Copy link to clipboard 
Print this post

Thank you folks, I confirm receipt of entries from @TimD and an update from @vegipete - both seem to against the odds have arrived intact in Outlook.

I will start making things available for download by the other judges later this afternoon - I've been rather remiss about this for which I apologise.

Until then, there are still a few hours left, any more for any more ?

Best wishes,

Tom
Edited 2022-07-01 18:44 by thwill
MMBasic for Linux, Game*Mite, CMM2 Welcome Tape, Creaky old text adventures
 
vegipete

Guru

Joined: 29/01/2013
Location: Canada
Posts: 1168
Posted: 02:44pm 01 Jul 2022
Copy link to clipboard 
Print this post

  Bleep said  Hi Pete,
Is there any chance of converting this to run on the PicoMite VGA?

Yes, I plan to once I actually get a PicoMite VGA built. The expanded version has a better chance of working because it doesn't use (many) hard-coded magic numbers. MM.HRES is too many characters compared to just '800' for mode 1 on the CMM2. However, there will still be many scaling issues.

But that's all part of the fun, isn't it?
Visit Vegipete's *Mite Library for cool programs.
 
thwill

Guru

Joined: 16/09/2019
Location: United Kingdom
Posts: 4367
Posted: 03:38pm 01 Jul 2022
Copy link to clipboard 
Print this post

Hey folks,

Still a few hours left, but in the meantime all the entries we have received:

- Factor Fracture - @TimD
- Robot-8 SSTV Decoder - @Volhout
- Fractal Mountains - @Lodovik
- Groovy Trivia - @Mindwarp
- Stellar Battle in the Seven Green Hills Zone - @vegipete

are now downloadable from https://github.com/thwill1000/mmbasic-challenge/tree/main/2022

I've tested none of these; they are just dumps of what has been either sent to the challenge email address or posted on TBS.

Best wishes,

Tom
Edited 2022-07-02 02:49 by thwill
MMBasic for Linux, Game*Mite, CMM2 Welcome Tape, Creaky old text adventures
 
thwill

Guru

Joined: 16/09/2019
Location: United Kingdom
Posts: 4367
Posted: 05:53pm 01 Jul 2022
Copy link to clipboard 
Print this post

@Volhout,

Am I correct in thinking that your SSTV h/w interface will connect to pin 1 of port A on a PicoGAME ?

From the circuit diagram of the latter:
   https://github.com/thwill1000/pico-game-vga/blob/main/hardware/v14/14%20Circuit%20diagram.pdf

this looks like it is connected to GP0 with a 10K pull-up to 3.3V just like your circuit.

Best wishes,

Tom
Edited 2022-07-02 03:59 by thwill
MMBasic for Linux, Game*Mite, CMM2 Welcome Tape, Creaky old text adventures
 
Volhout
Guru

Joined: 05/03/2018
Location: Netherlands
Posts: 5860
Posted: 09:24pm 01 Jul 2022
Copy link to clipboard 
Print this post

I prototyped SSTV on Peters VGA board, but there is no reason it should not work on the 1.4 GAME board, when connected to pin 1 of K8.
PicomiteVGA PETSCII ROBOTS
 
thwill

Guru

Joined: 16/09/2019
Location: United Kingdom
Posts: 4367
Posted: 10:26am 04 Jul 2022
Copy link to clipboard 
Print this post

Hi folks,

There were no further entries .

I guess it is over to the judges now, and I better dust off my microphone and VGA capture device.

Best wishes,

Tom
MMBasic for Linux, Game*Mite, CMM2 Welcome Tape, Creaky old text adventures
 
vegipete

Guru

Joined: 29/01/2013
Location: Canada
Posts: 1168
Posted: 02:15am 07 Jul 2022
Copy link to clipboard 
Print this post

  Bleep said  Is there any chance of converting this to run on the PicoMite VGA?

I've been looking through the PicoMite VGA manual and there is no indication that the 3D Engine is included. If that is true, then porting Stellar Battle in the Seven Green Hills Zone is quite unlikely.
Visit Vegipete's *Mite Library for cool programs.
 
matherp
Guru

Joined: 11/12/2012
Location: United Kingdom
Posts: 11235
Posted: 06:51am 07 Jul 2022
Copy link to clipboard 
Print this post

  Quote  I've been looking through the PicoMite VGA manual and there is no indication that the 3D Engine is included.


It has been included in the V5.07.05 betas and is not yet in the manual
 
thwill

Guru

Joined: 16/09/2019
Location: United Kingdom
Posts: 4367
Posted: 08:46am 07 Jul 2022
Copy link to clipboard 
Print this post

Apologies for briefly hijacking my own thread, but @vegipete I sent you a PM a couole of days ago but it hasn't been flagged as "read". Could you take a look and see if you can help out with my request ?

Thanks in advance,

Tom
Edited 2022-07-07 18:46 by thwill
MMBasic for Linux, Game*Mite, CMM2 Welcome Tape, Creaky old text adventures
 
thwill

Guru

Joined: 16/09/2019
Location: United Kingdom
Posts: 4367
Posted: 11:22pm 09 Jul 2022
Copy link to clipboard 
Print this post

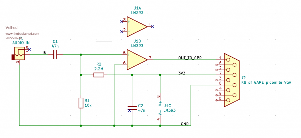
@Volhout, for the SSTV interface circuit how do the 4 connections on the schematic relate to the 8 pins on the LM393 package?

Best wishes,

Tom
MMBasic for Linux, Game*Mite, CMM2 Welcome Tape, Creaky old text adventures
 
Volhout
Guru

Joined: 05/03/2018
Location: Netherlands
Posts: 5860
Posted: 08:30am 10 Jul 2022
Copy link to clipboard 
Print this post

Hi Tom,

I have put together an adapter for the GAME 1.4 board, I will send it to you tomorrow morning. If you playtest the program, please ensure you have OPTION CPUSPEED 252000
Otherwise timing will be off.

I tried your interface this morning with the latest 5.07.05b14, and it works, Only the timing in option 3 is off (the picture is under an angle) but that is to be expected when Peter tunes and changes the basic interpreter.

The audio is plugged into it with a 3.5mm jack (I use a male-male cable from the laptop audio output).

Regards,

Volhout

plz. PM me your adress, I have lost it.


Edited 2022-07-10 18:35 by Volhout
PicomiteVGA PETSCII ROBOTS
 
thwill

Guru

Joined: 16/09/2019
Location: United Kingdom
Posts: 4367
Posted: 08:38am 10 Jul 2022
Copy link to clipboard 
Print this post

Thanks Volhout, I'd still appreciate your telling me how to connect the IC. I have my own interface board 60% built, it's "a bit 'how ya going" (I apparently need new glasses) but I'd still like to complete it.

Hoping to show your work off to some of my RiscOS cronies tomorrow evening.

Best wishes,

Tom
Edited 2022-07-10 19:05 by thwill
MMBasic for Linux, Game*Mite, CMM2 Welcome Tape, Creaky old text adventures
 
Volhout
Guru

Joined: 05/03/2018
Location: Netherlands
Posts: 5860
Posted: 09:08am 10 Jul 2022
Copy link to clipboard 
Print this post



Small explanation:

The LM393 has 2 comparators. Only 1 is used. The LM393 output is "open collector" similar to "open drain". It can only pull low. It cannot pull high.
That is why you need the 10k pullup connected to 3.3V on the 1.4 board.

The 2.2Meg resistor is to create a 15mV offset at the input of the comparator. It pulls the input slightly high to ensure the output of the comparator is high.
Wait a moment... the comparator cannot pull high right...
This input offset causes the comparator output to be high impedance when there is no audio.

So essentially the audio circuit is not "loading" GP0 when there is no audio.

Reason:
- easy testing (you can disconnect the audio cable, and program a PWM at GP0 with 50% duty cycle, with frequency 1kHz or 2kHz, and see that the PIO demodulator works).
- I designed this interface for Peters VGA board, where there are 3 pico footprints. On one of the footprints I had this interface. And when you disconnect the audio cable, you could uses GP0 from the other footprints undisturbed. This does not apply to the GAME board, there are no parallel connections to GP0.

Greetings

Volhout
Edited 2022-07-10 19:40 by Volhout
PicomiteVGA PETSCII ROBOTS
 
lizby
Guru

Joined: 17/05/2016
Location: United States
Posts: 3742
Posted: 11:31am 10 Jul 2022
Copy link to clipboard 
Print this post

  Volhout said  The audio is plugged into it with a 3.5mm jack (I use a male-male cable from the laptop audio output).


I like your DB9 to sea-of-holes module (the bare board itself). Is that a commercial product, or one you designed/made? It appears to have actual pads for the DB9 solder cups, so not just perfboard.
PicoMite, Armmite F4, SensorKits, MMBasic Hardware, Games, etc. on FOTS
 
     Page 4 of 7    
Print this page
The Back Shed's forum code is written, and hosted, in Australia.
© JAQ Software 2026