Home
JAQForum Ver 24.01
Log In or Join  
Active Topics
Local Time 17:17 28 Apr 2026 Privacy Policy
Jump to

Notice. New forum software under development. It's going to miss a few functions and look a bit ugly for a while, but I'm working on it full time now as the old forum was too unstable. Couple days, all good. If you notice any issues, please contact me.

Forum Index : Microcontroller and PC projects : 8, 14 & 18 pin DIL versions of 170 uM...

     Page 2 of 4    
Author Message
Grogster

Admin Group

Joined: 31/12/2012
Location: New Zealand
Posts: 9936
Posted: 07:29pm 15 Sep 2014
Copy link to clipboard 
Print this post

Looking at the datasheet, page 305, there IS a metal pad on the bottom of these chips.

Does it really matter if it is not connected to ground?
There are three other ground pins on the chip itself.....

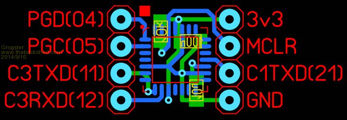
Here is what I have so far:





This is still 1.5x DIL footprint(10mm). The numbers in brackets represent the pin numbers from the standard 28-pin DIL package that I have used.Edited by Grogster 2014-09-17
Smoke makes things work. When the smoke gets out, it stops!
 
bigmik

Guru

Joined: 20/06/2011
Location: Australia
Posts: 2980
Posted: 07:35pm 15 Sep 2014
Copy link to clipboard 
Print this post

Grogs,

I just got home and started downloading the data sheet now.

The pad itself `may' be connected to GND, if so it is a risk if we were to run tracks under the chip on the top layer..

I am about to look at layout options, but I dont wish to step on your feet, I am just curious about what we can come up with.

Mick


Mick's uMite Stuff can be found >>> HERE (Kindly hosted by Dontronics) <<<
 
Grogster

Admin Group

Joined: 31/12/2012
Location: New Zealand
Posts: 9936
Posted: 07:38pm 15 Sep 2014
Copy link to clipboard 
Print this post

By all means - step away!

How small can vias be? There must be a minimum, especially the hole size....

I may well be able to scrape some space back, IF the vias can be smaller.

Perhaps we need to go to 4-layer?
Smoke makes things work. When the smoke gets out, it stops!
 
Grogster

Admin Group

Joined: 31/12/2012
Location: New Zealand
Posts: 9936
Posted: 08:14pm 15 Sep 2014
Copy link to clipboard 
Print this post

Here is my latest effort - all vias removed from under the chip where the pad is.





This layout also allow re-use of MCLR pin - it becomes the COM1 RXD when you solder-blob across the pads at the top of the module.

You just need to move the solder-blob, if you ever need to update the firmware.Edited by Grogster 2014-09-17
Smoke makes things work. When the smoke gets out, it stops!
 
Grogster

Admin Group

Joined: 31/12/2012
Location: New Zealand
Posts: 9936
Posted: 08:36pm 15 Sep 2014
Copy link to clipboard 
Print this post

@ Mick - Page 5 of manual, very bottom:

  Quote  The metal plane on the bottom of the device is not connected to any pins and is recommended to be connected to Vss externally.


I am therefore using this plane, as a ground connection for the ground requirements of the chip itself.
Smoke makes things work. When the smoke gets out, it stops!
 
Grogster

Admin Group

Joined: 31/12/2012
Location: New Zealand
Posts: 9936
Posted: 09:34pm 15 Sep 2014
Copy link to clipboard 
Print this post

Another update.





Now with ground-plane on copper2, linked to the ground-plane on copper1, which is then connected to all the chip ground points. Moved 10k pull-up resistor.
Smoke makes things work. When the smoke gets out, it stops!
 
bigmik

Guru

Joined: 20/06/2011
Location: Australia
Posts: 2980
Posted: 11:21pm 15 Sep 2014
Copy link to clipboard 
Print this post

Grog,

Have you looked at the SSOP chip? It will probably be easier to solder and you can run tracks under the chip? I am playing with that one now.

Mick


Mick's uMite Stuff can be found >>> HERE (Kindly hosted by Dontronics) <<<
 
Grogster

Admin Group

Joined: 31/12/2012
Location: New Zealand
Posts: 9936
Posted: 12:59pm 16 Sep 2014
Copy link to clipboard 
Print this post

Yes, I did look at that one, but the SSOP is longer then the 8-pin footprint.
True, you can get tracks under it, but it is too "Big"

I suppose it is only JUST longer, and the SLIGHTLY larger PCB size would not really matter that much, eh?

I've ordered the QFN's already(a couple of days ago), so I might as well see what I can come up with. I would expect that QFN's are NOT hand-solderable due to their size and footprint, but hot-air or an oven should do it.

It's a chance for me to play with the QFN package, in any event.Edited by Grogster 2014-09-17
Smoke makes things work. When the smoke gets out, it stops!
 
bigmik

Guru

Joined: 20/06/2011
Location: Australia
Posts: 2980
Posted: 01:05pm 16 Sep 2014
Copy link to clipboard 
Print this post

Grogs,

I have reverted to the SSOP for several reasons,

1. Solderability
2. Tracks underneath the chip on top layer are OK
3. it is only 10mm x 7mm in size.. (by my understanding of the specs) not big at all

Mick
Mick's uMite Stuff can be found >>> HERE (Kindly hosted by Dontronics) <<<
 
Grogster

Admin Group

Joined: 31/12/2012
Location: New Zealand
Posts: 9936
Posted: 01:13pm 16 Sep 2014
Copy link to clipboard 
Print this post

Yep, all fair points.

The 10x7 size is pretty much exactly the same size as an 8-pin DIL - no room at all for any tracks anywhere. By all means, design something and pop it up here for ME to look at this time!
Smoke makes things work. When the smoke gets out, it stops!
 
viscomjim
Guru

Joined: 08/01/2014
Location: United States
Posts: 925
Posted: 01:22pm 16 Sep 2014
Copy link to clipboard 
Print this post

Grogster, since you already are getting the qfn packages, you should probably get your uMite controlled reflow oven working for your production runs.
 
Grogster

Admin Group

Joined: 31/12/2012
Location: New Zealand
Posts: 9936
Posted: 02:00pm 16 Sep 2014
Copy link to clipboard 
Print this post

Well, that is one of the reasons I thought I would build the oven, and bought the QFN's. If it is a dismal failure, the chips are cheap enough that it would not break the bank.

But I don't see failure as being possible - think positive!
Smoke makes things work. When the smoke gets out, it stops!
 
WhiteWizzard
Guru

Joined: 05/04/2013
Location: United Kingdom
Posts: 2967
Posted: 02:57pm 16 Sep 2014
Copy link to clipboard 
Print this post

@Grogs - worst case scenario is you end up with some 'fried chips' from your oven!!
 
Grogster

Admin Group

Joined: 31/12/2012
Location: New Zealand
Posts: 9936
Posted: 04:27pm 16 Sep 2014
Copy link to clipboard 
Print this post

HAHAHA!!!!
Smoke makes things work. When the smoke gets out, it stops!
 
vegipete

Guru

Joined: 29/01/2013
Location: Canada
Posts: 1168
Posted: 05:50pm 16 Sep 2014
Copy link to clipboard 
Print this post

I've looked at putting physically tiny chips onto DIP like PCB's in the past too. It becomes clear that standard DIP sizes have real practical benefits. 40 pin .600 wide ones are easy. But this 8 pin DIP concept is interesting. An idea I had in the past was to use 'semi-depinned fine pitch headers' (if I may create some silly techno-babble.)

I've attached an image of a quick 8 pin DIP layout. The trick is to use something like a 7 pin .050" header for each side. With pins 2,4 and 6 pulled out, it becomes the correct 4 pin header. The pins are a smaller size than the .025 square pins on standard headers which suits plugging into sockets better. The other detail is the 4 center pins. As mentioned before, surface mount pins won't be overly robust. So I suggest that the 4 corner pins can be through hole, the 4 inner pins can be bent over and soldered surface mount style. As drawn, the 4 blue pads are for pins bent inwards, but outwards could work too if needed.

As much as possible, the 8 pin PCB should match the pinouts of, say, a PIC12F675. I'm not sure that the main pins need to include the ICSP/Debug pins - I've roughly drawn them connecting to a typical header, except with 1mm pitch (although PGD & PGC are likely reversed.) This would allow the device to be debugged in-circuit without consuming limited pins. An side benefit is that the USB D+/- pins of an 'MX2xx are automatically available on that same header for a possible USB port.

Food for thought...

Of course, if you are reflowing anyways, those 36 pin VTLAs are even smaller.


Visit Vegipete's *Mite Library for cool programs.
 
Grogster

Admin Group

Joined: 31/12/2012
Location: New Zealand
Posts: 9936
Posted: 09:04pm 16 Sep 2014
Copy link to clipboard 
Print this post

Yeah, the VTLA's are the smallest package you can get these PIC32's in, I think.

Perhaps next time....

Currently, I have two versions I am getting prototyped, cos I already have a PCB waiting to get made, but was going to be bigger then 50x50, so have to use the 100x50 iTead service, so I might as well add these little boards to the panel, so I get some of them to play with at the same time.





The one labelled "COM 1A" is for serial port use, and "I2C 1A" is for I2C use. I am one pin short on the 8-pin idea, to be able to make an SPI one, due to the extra SPI line.

Both these boards are 13mm x 10mm(1.5x DIL) in size.
Smoke makes things work. When the smoke gets out, it stops!
 
viscomjim
Guru

Joined: 08/01/2014
Location: United States
Posts: 925
Posted: 01:50am 17 Sep 2014
Copy link to clipboard 
Print this post

Why don't you make a 28 pin dil version of that with the qfn package on it. That way you can bring out all 28 pins.... I couldn't resist...
 
bigmik

Guru

Joined: 20/06/2011
Location: Australia
Posts: 2980
Posted: 01:59am 17 Sep 2014
Copy link to clipboard 
Print this post

Hi Jim,

If you multiplex power and GND you can save a pin

Mick
Mick's uMite Stuff can be found >>> HERE (Kindly hosted by Dontronics) <<<
 
viscomjim
Guru

Joined: 08/01/2014
Location: United States
Posts: 925
Posted: 02:11am 17 Sep 2014
Copy link to clipboard 
Print this post

Hi Mick,

If you add 2 8 port I2C chips, you can make a 44 pinner!!!!
 
MicroBlocks

Guru

Joined: 12/05/2012
Location: Thailand
Posts: 2209
Posted: 02:28am 17 Sep 2014
Copy link to clipboard 
Print this post

The 170 does not come in a 36 pin VTLA package so the QFN is still the smallest.

I am not sure about the need for an 8 pin version that does not fit an 8 pin DIP socket. Seems to defeat the purpose.

If fitting a DIP-8 is not a requirement then it becomes a exercise to fit as much as possible in as little space as possible. A fun thing to do anyway.
I would then not connect the PGD/PGC and Console RX/TX to pins but use it for other functionalities such as SPI or I2C or IR etc..

If you have the PGD/PGC available as a header of even just as a solder island you can still program it.
You would then build you program and test it on a full size version, save the program.
Read the complete content of the flash, and program that into the 8 pinner.

My 8 pinner would have:
VDD, VSS, I2C, Com1 +EN for serial and rs485 and IR.



Microblocks. Build with logic.
 
     Page 2 of 4    
Print this page
The Back Shed's forum code is written, and hosted, in Australia.
© JAQ Software 2026