Home
JAQForum Ver 24.01
Log In or Join  
Active Topics
Local Time 08:02 22 Apr 2026 Privacy Policy
Jump to

Notice. New forum software under development. It's going to miss a few functions and look a bit ugly for a while, but I'm working on it full time now as the old forum was too unstable. Couple days, all good. If you notice any issues, please contact me.

Forum Index : Microcontroller and PC projects : WeAct Pico2350B 48-pin Module

     Page 2 of 3    
Author Message
lizby
Guru

Joined: 17/05/2016
Location: United States
Posts: 3742
Posted: 06:09pm 08 Feb 2026
Copy link to clipboard 
Print this post

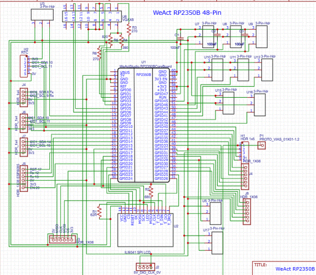
Ok, here's my first pass at a PCB for this module: $6.15 for 5 from JLCPCB, including shipping and sales tax, no tariff mentioned.





It may well need a V2 (and V3). Gerbers, zipped EasyEDA, & module files attached.

It uses an LCD (ILI9341 or ILI9488), a 5-pin RTC module, an SD module, an ESP8285 module, and optionally a VGA connector module. Provision is made for a 4-channel relay module to be plugged in.

I don't know which pin is used to address PSRAM.

WeAct-RP2350B-48-pins_V1b.zip

~
Edited 2026-02-09 04:11 by lizby
PicoMite, Armmite F4, SensorKits, MMBasic Hardware, Games, etc. on FOTS
 
lew247

Guru

Joined: 23/12/2015
Location: United Kingdom
Posts: 1709
Posted: 06:23pm 08 Feb 2026
Copy link to clipboard 
Print this post

Can I ask why on the external connector pins you always put 0 and 3.3V next to each other?
Not a criticism, just curious because I always thought it best to seperate them, that avoids accidental shorts
 
lizby
Guru

Joined: 17/05/2016
Location: United States
Posts: 3742
Posted: 07:28pm 08 Feb 2026
Copy link to clipboard 
Print this post

On the 3-pin connectors I put 3V3 in the center to prevent reversing of V+ and 0V. On the connectors with more pins, I find that often what I want to plug in has them next to each other (those 1-, 2-, 4-, 6-, 8-channel relay modules). The RTC module has them on opposite ends, so you really don't want to plug it in backwards with the battery on it.

The 37-sensor kits typically have data in the center, so YMMV.
PicoMite, Armmite F4, SensorKits, MMBasic Hardware, Games, etc. on FOTS
 
Mixtel90

Guru

Joined: 05/10/2019
Location: United Kingdom
Posts: 8769
Posted: 08:42pm 08 Feb 2026
Copy link to clipboard 
Print this post

PSRAM select is on GP0. It is linked via R14 (zero ohm link) so it could probably be changed with careful soldering. There are only 5 possible pins that can be used. I would suggest leaving it as it is.

Circuit diagram is Here. Interesting that it uses a crystal rather than a clock module. The regulator is linear.

.
Edited 2026-02-09 06:50 by Mixtel90
Mick

Zilog Inside! nascom.info for Nascom & Gemini
Preliminary MMBasic docs & my PCB designs
 
lizby
Guru

Joined: 17/05/2016
Location: United States
Posts: 3742
Posted: 09:17pm 08 Feb 2026
Copy link to clipboard 
Print this post

Thanks for that. GP0 is the only pin I left unconnected (I think), because I had a vague recollection that it was used for something onboard.

Thanks also for the link to the schematic.

~
Edited 2026-02-09 07:19 by lizby
PicoMite, Armmite F4, SensorKits, MMBasic Hardware, Games, etc. on FOTS
 
lizby
Guru

Joined: 17/05/2016
Location: United States
Posts: 3742
Posted: 05:31pm 10 Feb 2026
Copy link to clipboard 
Print this post

I received the 3 WeAct modules. Nothing soldered on yet, but all the OPTION settings I printed on the PCB were accepted without failure (except that the RTC was flagged as not present).

  Quote  option list
PicoMite MMBasic RP2350B V6.02.00
OPTION SYSTEM SPI GP18,GP19,GP16
OPTION SYSTEM I2C GP10,GP11
OPTION FLASH SIZE 16777216
OPTION COLOURCODE ON
OPTION PICO OFF
OPTION CPUSPEED (KHz) 360000
OPTION DISPLAY 48, 133
OPTION LCDPANEL ILI9488, LANDSCAPE,GP24,GP23,GP21
OPTION TOUCH GP27,GP29
OPTION SDCARD GP22
> memory
Program:
  0K ( 0%) Program (0 lines)
328K (100%) Free

Saved Variables:
 16K (100%) Free

RAM:
  0K ( 0%) 0 Variables
  0K ( 0%) General
375K (100%) Free
> files
A:/
  <DIR>  .
  <DIR>  ..
00:00 01-01-2024          4  bootcount
2 directories, 1 file, 14422016 bytes free


I thought the modules included 16MB PSRAM--but there's none--just a set of 8 pads on the back, one of which is connected to GP0. I've ordered some 8MB PSRAM chips--couldn't find 16MB on Aliex or Amazon.



~
Edited 2026-02-11 03:57 by lizby
PicoMite, Armmite F4, SensorKits, MMBasic Hardware, Games, etc. on FOTS
 
ville56
Guru

Joined: 08/06/2022
Location: Austria
Posts: 450
Posted: 06:53pm 10 Feb 2026
Copy link to clipboard 
Print this post

If you add the PSRAM, don't forget to also add the pullup for the CS signal. Otherwise you will get unpredictive behavior. I'll post a picture of my module with the pullup if you like.

Gerald
                                                                 
73 de OE1HGA, Gerald
 
lizby
Guru

Joined: 17/05/2016
Location: United States
Posts: 3742
Posted: 07:32pm 10 Feb 2026
Copy link to clipboard 
Print this post

Ah, I had missed that wrinkle. Please do post a pic.
PicoMite, Armmite F4, SensorKits, MMBasic Hardware, Games, etc. on FOTS
 
ville56
Guru

Joined: 08/06/2022
Location: Austria
Posts: 450
Posted: 08:40am 11 Feb 2026
Copy link to clipboard 
Print this post



I did use 10k as pullup, but any other value bt 1k and 10k should do
                                                                 
73 de OE1HGA, Gerald
 
v.lenzer
Senior Member

Joined: 04/05/2024
Location: Germany
Posts: 106
Posted: 09:27am 11 Feb 2026
Copy link to clipboard 
Print this post

Are those the ESP-PSRAM64H modules in the SOP-8? I'd also like to try the RAM expansion.
Best wishes! Joachim
 
Solar Mike
Guru

Joined: 08/02/2015
Location: New Zealand
Posts: 1203
Posted: 09:51am 11 Feb 2026
Copy link to clipboard 
Print this post

LCSC has some PSRAM , can someone confirm if they will work ok.

Cheers
Mike
 
ville56
Guru

Joined: 08/06/2022
Location: Austria
Posts: 450
Posted: 09:54am 11 Feb 2026
Copy link to clipboard 
Print this post

SOP-8 is correct.

Gerald
                                                                 
73 de OE1HGA, Gerald
 
ville56
Guru

Joined: 08/06/2022
Location: Austria
Posts: 450
Posted: 09:58am 11 Feb 2026
Copy link to clipboard 
Print this post

  Solar Mike said  LCSC has some PSRAM , can someone confirm if they will work ok.

Cheers
Mike


Organization: 16Mb, 2M x 8bits

The one I use has 64 Mbit ....
                                                                 
73 de OE1HGA, Gerald
 
darthvader
Regular Member

Joined: 31/01/2020
Location: France
Posts: 100
Posted: 04:18pm 16 Feb 2026
Copy link to clipboard 
Print this post

I get the 64mbits ESP-PSRAM64H here :

Aliexpress

They will be there soon , i hope they are not fake  
Theory is when we know everything but nothing work ...
Practice is when everything work but no one know why ;)
 
Mixtel90

Guru

Joined: 05/10/2019
Location: United Kingdom
Posts: 8769
Posted: 05:55pm 16 Feb 2026
Copy link to clipboard 
Print this post

Whether you need the pullup on PSRAM_CS is questionable, unless you find that it won't work without. It only does anything while the RP2350 is booting. Once that is over the QSPI select pin is probably driven high or low in the usual totem pole mosfet way. You definitely need it if you are going to run with the PSRAM connected and with the CS output pin floating though. Winbond don't actually specify a pullup, they only say that one can be used.
Mick

Zilog Inside! nascom.info for Nascom & Gemini
Preliminary MMBasic docs & my PCB designs
 
ville56
Guru

Joined: 08/06/2022
Location: Austria
Posts: 450
Posted: 06:24pm 16 Feb 2026
Copy link to clipboard 
Print this post

I own two of this modules with retrofitted PSRAM. From my experiance, for reliable operation, it is absolutely necessary to have the pullups. Reason: after flashing a new firmware the PSRAM pin is usually floating (equal to option psram disable) thus booting up in this virgin state is not reliable if successful at all. Once you get "option psram pin gpxx" to work, I did not see much problems except a few occasional boot failures (hangs). Also if you look at the schematics from WeAct for the modules, they have a pullup provided for CS of the PSRAM.
                                                                 
73 de OE1HGA, Gerald
 
Mixtel90

Guru

Joined: 05/10/2019
Location: United Kingdom
Posts: 8769
Posted: 06:42pm 16 Feb 2026
Copy link to clipboard 
Print this post

Maybe Raspberry Pi are keeping quiet and waiting for someone to get the RP2350B working reliably before they commit to designing their own module for it.  ;)  They got a bit bitten by the Pico W, I think. lol

You're right. It's always a good idea to pull CS signals in the "disable" direction so that they have to be deliberately enabled.
Mick

Zilog Inside! nascom.info for Nascom & Gemini
Preliminary MMBasic docs & my PCB designs
 
JohnS
Guru

Joined: 18/11/2011
Location: United Kingdom
Posts: 4304
Posted: 06:53pm 16 Feb 2026
Copy link to clipboard 
Print this post

  Mixtel90 said  Maybe Raspberry Pi are keeping quiet and waiting for someone to get the RP2350B working reliably before they commit to designing their own module for it.  ;)

Peter's board?

John
 
Mixtel90

Guru

Joined: 05/10/2019
Location: United Kingdom
Posts: 8769
Posted: 07:04pm 16 Feb 2026
Copy link to clipboard 
Print this post

Perhaps they don't fancy having to trim the voltage on theirs. :)
Mick

Zilog Inside! nascom.info for Nascom & Gemini
Preliminary MMBasic docs & my PCB designs
 
lizby
Guru

Joined: 17/05/2016
Location: United States
Posts: 3742
Posted: 06:46pm 18 Feb 2026
Copy link to clipboard 
Print this post

Before and after PSRam soldered on:
  Quote  PicoMite MMBasic RP2350B V6.02.01b0
Copyright 2011-2026 Geoff Graham
Copyright 2016-2026 Peter Mather

> memory
Program:
  6K ( 1%) Program (181 lines)
322K (99%) Free

Library:
 47K (14%) Library
281K (86%) Free

Saved Variables:
 16K (100%) Free

RAM:
  0K ( 0%) 0 Variables
  4K ( 1%) General
371K (99%) Free

  Quote  > OPTION PSRAM PIN GP0
Total of 6 Mbytes PSRAM available
> memory
Program:
  6K ( 1%) Program (181 lines)
322K (99%) Free

Library:
 47K (14%) Library
281K (86%) Free

Saved Variables:
 16K (100%) Free

RAM:
  0K ( 0%) 0 Variables
  4K ( 0%) General
6515K (100%) Free
>


So what is the additional ram useful for? Heap? What else?
PicoMite, Armmite F4, SensorKits, MMBasic Hardware, Games, etc. on FOTS
 
     Page 2 of 3    
Print this page
The Back Shed's forum code is written, and hosted, in Australia.
© JAQ Software 2026