Home
JAQForum Ver 24.01
Log In or Join  
Active Topics
Local Time 20:44 22 Apr 2026 Privacy Policy
Jump to

Notice. New forum software under development. It's going to miss a few functions and look a bit ugly for a while, but I'm working on it full time now as the old forum was too unstable. Couple days, all good. If you notice any issues, please contact me.

Forum Index : Microcontroller and PC projects : Palm Pico - progress

     Page 2 of 4    
Author Message
dddns
Guru

Joined: 20/09/2024
Location: Germany
Posts: 821
Posted: 04:54pm 03 Sep 2025
Copy link to clipboard 
Print this post

  matherp said  Thoughts?


I like both thoughts.

The display driven in the low resolution is good for compatibility and the gaming use case. And with 800x480 and 100x40 characters in Font 1 it is no problem to edit a bigger program with some line length without loosing the overview.

I have two PGA2350 and both run super solid @360MHz and when ordered from Germany, the delivery took like only 5 days and 12,50€ each.

The keyboard is great!

Best wishes and success!


Edit:
Will the new driver replace Option LCD320 and will it go into RP2040 firmware?
Edited 2025-09-04 03:09 by dddns
 
homa

Guru

Joined: 05/11/2021
Location: Germany
Posts: 561
Posted: 08:38pm 03 Sep 2025
Copy link to clipboard 
Print this post

  matherp said  Thoughts?


Yes! I think the changes are great — I was bothered by the 1:1 display anyway. Now, if you could just bring out a version with a touch screen, I wouldn't be able to contain my happiness!  

Matthias
 
matherp
Guru

Joined: 11/12/2012
Location: United Kingdom
Posts: 11219
Posted: 08:42pm 03 Sep 2025
Copy link to clipboard 
Print this post

It will have touch screen. This is the pin assignment - not much left  

  Quote  GP0 SSD DB0
GP1 SSD DB1
GP2 SSD DB2
GP3 SSD DB3
GP4 SSD DB4
GP5 SSD DB5
GP6 SSD DB6
GP7 SSD DB7
GP8 SSD DB8
GP9 SSD DB9
GP10 SSD DB10
GP11 SSD DB11
GP12 SSD DB12
GP13 SSD DB13
GP14 SSD DB14
GP15 SSD DB15
GP16 SSD DC
GP17 SSD WR
GP18 SSD RD
GP19 TOUCH-CS
GP20 I2C SDA
GP21 I2CSCL
GP22 I2S-BCLK
GP23 I2S-LRCK
GP24 I2S-DIN
GP25 HEARTBEAT
GP26 KBD R1
GP27 KBD R2
GP28 KBD R3
GP29 KBD R4
GP30 KBD R5
GP31 KBD C1
GP32 KBD C2
GP33 KBD C3
GP34 KBD C4
GP35 KBD C5
GP36 KBD C6
GP37 KBD C7
GP38 KBD C8
GP39 KBD C9
GP40 KBD C10
GP41 SD-CS
GP42 SD/TOUCH-CLK
GP43 SD/TOUCH-MOSI
GP44 SD/TOUCH-MISO
GP45 SHIFTLCK LED
GP46 TOUCH-IRQ
GP47 PSRAM CS
 
Volhout
Guru

Joined: 05/03/2018
Location: Netherlands
Posts: 5859
Posted: 06:34am 04 Sep 2025
Copy link to clipboard 
Print this post

Oops.

No pins left. This means that you can use only USB for any form of expansion.
Not even a UART pair left. Only I2C could have some extra devices.

You could potentially free 3 pins.
1/ I2S -> PWM audio
2/ try to work with 49 keys keyboard (7 rows x 7columns = 14 pins. (currently 5x10=15 pins).
3/ share CS of SD and Touch

Currently the expansion connector needs only have 4 pins (I2C/GND/3V3). That is easy. Compatible with Qwiics and other modules.

Volhout
PicomiteVGA PETSCII ROBOTS
 
matherp
Guru

Joined: 11/12/2012
Location: United Kingdom
Posts: 11219
Posted: 06:36am 04 Sep 2025
Copy link to clipboard 
Print this post

The system I2C will be brought to the outside so can be used for expansion. In addition I may bring GP8-GP15 out which would give the option of using the screen in 8-bit mode
Edited 2025-09-04 16:37 by matherp
 
matherp
Guru

Joined: 11/12/2012
Location: United Kingdom
Posts: 11219
Posted: 01:19pm 04 Sep 2025
Copy link to clipboard 
Print this post

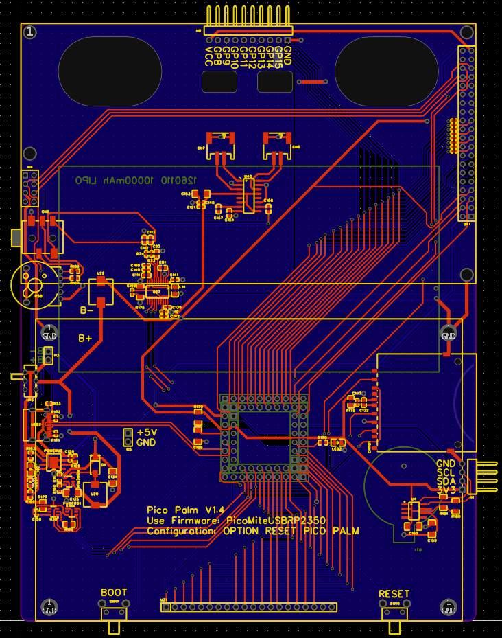
Here is the layout for the new design. I'll get some blank PCBs made which will allow me to do the development of the new drivers. The SSD1963 supports 8, 12, 16, 18 and 24 bit transfer modes. Between them they support RGB565, RGB666, and RGB888. So I can have a play to determine the optimum mode that achieves the required performance but with the minimum pin usage - 12-bit mode looks interesting.



The PCB is 174x133mm and by using a 1260110 lipo it should be possible to keep the thickness down to about 30mm with a 20hr plus battery life.

Schematic.pdf



 
homa

Guru

Joined: 05/11/2021
Location: Germany
Posts: 561
Posted: 03:01pm 04 Sep 2025
Copy link to clipboard 
Print this post

Really, oops,
a UART pair would be nice.

Why not use an RP2040 on the motherboard and as a keyboard driver for PS2, for example? There may be additional functions in the additional CPU for gimmicks.

Matthias
 
Mixtel90

Guru

Joined: 05/10/2019
Location: United Kingdom
Posts: 8771
Posted: 03:08pm 04 Sep 2025
Copy link to clipboard 
Print this post

I'm not sure which version of the SSD1963 that is, but doesn't it put a fixing hole right through the volume control? It might be ok, but I was just thinking - for ruggedness of something portable.

Just a thought, and probably too complicated now. If the SSD1963 obeyed the CS line it might be possible to multiplex a keyboard on the same data bus, although you'd need to buffer the keyboard data somehow.
.
Edited 2025-09-05 01:14 by Mixtel90
Mick

Zilog Inside! nascom.info for Nascom & Gemini
Preliminary MMBasic docs & my PCB designs
 
dddns
Guru

Joined: 20/09/2024
Location: Germany
Posts: 821
Posted: 09:04am 05 Sep 2025
Copy link to clipboard 
Print this post

  matherp said  The system I2C will be brought to the outside so can be used for expansion. In addition I may bring GP8-GP15 out which would give the option of using the screen in 8-bit mode


I admit, that I think the same as @Homa and @Volhout.

-the (professional) use case could be, that this device is a diagnostic and setup  instrument for larger machines or something.
- free pins are always attractive for the user
- if you would choose to use a RP2040 as driver (and running on MMBasic) it would offer another playground for enthusiasts

Regards
 
matherp
Guru

Joined: 11/12/2012
Location: United Kingdom
Posts: 11219
Posted: 09:26am 05 Sep 2025
Copy link to clipboard 
Print this post

I will try and free some pins possibly using the SSD1963 in 8-bit or 12-bit mode. I won't add a second processor. Makes the whole thing too complex. Two firmware to load and configure. Access to two boot switches and two reset switches etc. This is one of the big flaws with the PicoCalc. Lots of examples of main firmware incompatible with different versions of keyboard firmware. So big NO on that suggestion
Edited 2025-09-05 19:28 by matherp
 
homa

Guru

Joined: 05/11/2021
Location: Germany
Posts: 561
Posted: 03:37pm 05 Sep 2025
Copy link to clipboard 
Print this post

Okay, I understand your arguments. I hadn't considered that. Although, the reset would be sufficient for both at the same time. ;-)
I was also thinking more of firmware just as a keyboard driver. So, initialise it and you're done. Hence the PS/2 emulation, so that no further special firmware is needed for the 2350. But as I said, the arguments are absolutely understandable.
A serial interface would be enough for me. Maybe you could select the 8-bit/12-bit mode via jumper and have more or fewer GPIOs available accordingly.
Good luck with the rest of the project! I'm really looking forward to seeing the finished project!

Matthias
 
lizby
Guru

Joined: 17/05/2016
Location: United States
Posts: 3742
Posted: 03:44pm 05 Sep 2025
Copy link to clipboard 
Print this post

  homa said  Maybe you could select the 8-bit/12-bit mode via jumper and have more or fewer GPIOs available accordingly.


Or select 8-bit/12-bit/16-bit mode via jumper
PicoMite, Armmite F4, SensorKits, MMBasic Hardware, Games, etc. on FOTS
 
Friday
Newbie

Joined: 25/08/2025
Location: United States
Posts: 10
Posted: 05:34pm 05 Sep 2025
Copy link to clipboard 
Print this post

Hello,

 I came to this forum due to the picocalc, I have been watching your board develop with much intrest, I really hope this can become a commercial offering.  I would be super happy with what your building.  

 If I could make a 'dumb' suggestion, if your breaking out gp8-gp15 for other uses, maybe put them also out to an edge connector, so people could if they want to add a second pico to talk back and forth via gpio or make little expansion boards with sensors etc on them.    Something like. https://www.digikey.com/en/products/detail/sullins-connector-solutions/EBC05DRXN/1318485 so people could even make little atari cartridge like plug ins.  This way the main project stays clean like you say, having more than one reset/boot switch is a pain.  But people can go crazy on their own time.

 Good luck, and if there is something a idiot can help with please reach out to me.

Aaron
 
toml_12953
Guru

Joined: 13/02/2015
Location: United States
Posts: 602
Posted: 08:52am 06 Sep 2025
Copy link to clipboard 
Print this post

  matherp said  
The second big change is to use the Pimoroni PGA2350 rather than my DIL board. This will also reduce the cost and the PGA2350 is now stable at 360MHz which is my target frequency for the Palm Pico.
Thoughts?


If you're already maxing out the number of used pins, won't going to the Pimoroni make the situation worse? I'd think having all those extra pins would make your job easier.

I have both the DIL and Pimoroni so I'm set either way.

One advantage of the Pimoroni to the group:

If you do go with the Pimoroni, I'll give away four fully populated DIL boards to members here.
 
Mixtel90

Guru

Joined: 05/10/2019
Location: United Kingdom
Posts: 8771
Posted: 09:03am 06 Sep 2025
Copy link to clipboard 
Print this post

The PGA2350 has no predefined GP pins at all apart from GP47 being set up for PSRAM by default - and that can be disconnected via a solder blob link underneath. I've also run a Kynar wire link from there to GP0 to change the PSRAM CS so that I can have GP47 as GPIO.
Mick

Zilog Inside! nascom.info for Nascom & Gemini
Preliminary MMBasic docs & my PCB designs
 
matherp
Guru

Joined: 11/12/2012
Location: United Kingdom
Posts: 11219
Posted: 09:24am 06 Sep 2025
Copy link to clipboard 
Print this post

Here is the version I'm getting made. 10 pin header at the top, GND, GP8-15, VCC + solder jumpers to the DB8-DB15 pins on the display.
I'm getting them unpopulated to keep cost down but that will give me all I need to develop and test the various options for the display driver with reliable connections.


 
toml_12953
Guru

Joined: 13/02/2015
Location: United States
Posts: 602
Posted: 09:34am 06 Sep 2025
Copy link to clipboard 
Print this post

  matherp said  
The hardware design is now stable and fully supported by the latest firmware. If anyone wants to be an early adopter let me know and I'll post the full build details. I hope to design a printable case over the next 2 or 3 weeks.


I'd like to be an early adopter. Posting the build details would be great!
 
Friday
Newbie

Joined: 25/08/2025
Location: United States
Posts: 10
Posted: 08:43pm 06 Sep 2025
Copy link to clipboard 
Print this post

I would love to be an early adopter what does the pricing look like?
 
matherp
Guru

Joined: 11/12/2012
Location: United Kingdom
Posts: 11219
Posted: 07:06pm 04 Oct 2025
Copy link to clipboard 
Print this post

Things are looking good. I've got the final PCB layout in and everything works as expected. I've been tuning the screen driver and am getting incredible update rates - full screen draw in 0.2mSec.

I've decided that rather than making a box I'm going to go for a PCB sandwich. Top layer with cutout for the screen and keyboard. The main PCB with the keyboard PCB mounted off it and then a blank back PCB. The final assembly will be 174x137x30mm.

The unit uses 460mA running gui test lcdpanel and playing an mp3,  10000mAh Lipo for power which should give a run time of around 20 hours on battery.

Here  is a brief demo of it running Petscii - unfortunately I don't play games and have no idea what I'm supposed to do to play but at least you can hear the sound and see the graphics








Top PCB overlay

 
homa

Guru

Joined: 05/11/2021
Location: Germany
Posts: 561
Posted: 08:43pm 04 Oct 2025
Copy link to clipboard 
Print this post

That's incredible, Peter.  
I'm really looking forward to it...
 
     Page 2 of 4    
Print this page
The Back Shed's forum code is written, and hosted, in Australia.
© JAQ Software 2026