Home
JAQForum Ver 24.01
Log In or Join  
Active Topics
Local Time 15:49 30 Apr 2026 Privacy Policy
Jump to

Notice. New forum software under development. It's going to miss a few functions and look a bit ugly for a while, but I'm working on it full time now as the old forum was too unstable. Couple days, all good. If you notice any issues, please contact me.

Forum Index : Microcontroller and PC projects : Robert Rozee in Silicon Chip this month.

Author Message
aargee
Senior Member

Joined: 21/08/2008
Location: Australia
Posts: 255
Posted: 07:04pm 03 Nov 2015
Copy link to clipboard 
Print this post

Haven't read the article yet, but it looks interesting and well laid out.

"A cheap programmer for the PIC32"

Same as the PIC programming stuff you've done here Rob? (See I haven't read that either!)




For crying out loud, all I wanted to do was flash this blasted LED.
 
robert.rozee
Guru

Joined: 31/12/2012
Location: New Zealand
Posts: 2508
Posted: 05:11am 04 Nov 2015
Copy link to clipboard 
Print this post

the article is a write-up of one and the same - covering schematic, construction of the hardware (veroboard layout), use of pic32prog and expected output, etc. with the release of new versions of mmbasic i'm hoping it may open up the micromite family to an expanded group of hobbyists who can now more cheaply/easily create a maximite or micromite from a blank PIC32MX device, or upgrade an existing 'mite to the latest firmware that geoff releases.

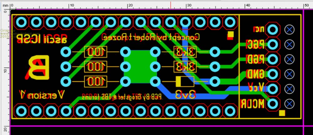
someone may also wish to create a cheap kit of parts: nano clone, small PCB, resistors, zener, wires, ICSP plug, etc. something that can be posted across the seas in a standard letter-sized envelope. below is a suitable (double-sided) layout for a 2" x 0.7" PCB that would sit below a nano.

cheers,
rob :-)



Edited by robert.rozee 2015-11-05
 
MicroBlocks

Guru

Joined: 12/05/2012
Location: Thailand
Posts: 2209
Posted: 08:37am 04 Nov 2015
Copy link to clipboard 
Print this post

Congrats!
That solution deserves an article!

Microblocks. Build with logic.
 
Zonker

Guru

Joined: 18/08/2012
Location: United States
Posts: 772
Posted: 01:26pm 04 Nov 2015
Copy link to clipboard 
Print this post

Yep.. I agree with Jean.. The project has taken a good chunk of your time and you remained steadfast that this thing can get the job done, and won't cost the end user $40..! Big tip of the hat is due all around..!

Awesome work Rob..!
 
paceman
Guru

Joined: 07/10/2011
Location: Australia
Posts: 1329
Posted: 01:08am 05 Nov 2015
Copy link to clipboard 
Print this post

Just read the article Rob and it's well done - you've put a fair bit more technical info in it than many SC articles and explained it well. As Zonker said, you stuck with this for quite a while even when it looked a bit like it might not be a goer, so congratulations and well deserved.

Greg
 
trevoz
Newbie

Joined: 03/05/2014
Location: Australia
Posts: 8
Posted: 05:57pm 01 Dec 2015
Copy link to clipboard 
Print this post

Excellent article Rob.
 
Grogster

Admin Group

Joined: 31/12/2012
Location: New Zealand
Posts: 9938
Posted: 07:55pm 03 Dec 2015
Copy link to clipboard 
Print this post

With Robert's permission, I post images here of PCB's I will be getting made for his programmer unit. I plan to offer kits for this at very low cost, in the best interests of getting people involved with the MM family of chips.

This PCB is final and has been approved by Robert, so no changes will be made, these images just to show you what it looks like.

Using Shenzshen-2-U PCB service, 100 of these little boards can be had for US$11.90, so 11.9c each. Bundled with a Arduino Nano from eBay and the extra resistors and zener, I expect the final kit price to be about US$7 + P&P, so about US$10 roughly, for full kit including Robert's PCB, the Nano board, all extra parts and airmail postage to anywhere on the planet. This is only about one third the cost of a standard PICkit3 clone.











WhiteWizzard: Do you want to sell these from your side of the planet on your site? If so, PM or email me.
Smoke makes things work. When the smoke gets out, it stops!
 
viscomjim
Guru

Joined: 08/01/2014
Location: United States
Posts: 925
Posted: 05:36pm 04 Dec 2015
Copy link to clipboard 
Print this post

Grogster, aka pcbster, NICE work!!!

Robert, my hats off to you sir! This shows what persistence is ALL about! This project is truly awesome! Grabbing this issue of SC to check it out.

Thanks!!!!!
 
Grogster

Admin Group

Joined: 31/12/2012
Location: New Zealand
Posts: 9938
Posted: 05:41pm 04 Dec 2015
Copy link to clipboard 
Print this post

I'm quite intrigued myself with this one. An Atmel Arduino, being used to program a Microchip PIC32 IC - a combining of the faiths?
Smoke makes things work. When the smoke gets out, it stops!
 
robert.rozee
Guru

Joined: 31/12/2012
Location: New Zealand
Posts: 2508
Posted: 05:45am 06 Dec 2015
Copy link to clipboard 
Print this post

  Grogster said   I'm quite intrigued myself with this one. An Atmel Arduino, being used to program a Microchip PIC32 IC - a combining of the faiths?


the enterprise did generate quite a bit of flack, both 'sides' seeing it as absolute heresy - i consulted quite widely on various forums across the web. but i've never been one to take notice of such politics, and proceeded undaunted along what was really the only viable path. the Arduino NANO presented a unique set of properties that were simply not offered by any of the alternatives:
1. ships with a bootloader pre-installed,
2. onboard USB (CH340G),
3. incredibly cheap chinese clones available, iess than us$2.50 delivered to almost anywhere in the world.

if microchip had shipped one of their USB-capable devices with a bootloader pre-losded for just a few dollars, then chances are i'd have used that instead. i did, for a while, persue a design using a PIC16F628 + CP2102, but the cost was too high and the development path too long.

i would still like to see something similar to MicroBlocks' PIC16F1455 design open-sourced, with full support added for the 'ascii ICSP' protocol (ie, including target power control) and built up as a USB dongle.


cheers,
rob :-)
 
Print this page


To reply to this topic, you need to log in.

The Back Shed's forum code is written, and hosted, in Australia.
© JAQ Software 2026