Home
JAQForum Ver 24.01
Log In or Join  
Active Topics
Local Time 15:48 30 Apr 2026 Privacy Policy
Jump to

Notice. New forum software under development. It's going to miss a few functions and look a bit ugly for a while, but I'm working on it full time now as the old forum was too unstable. Couple days, all good. If you notice any issues, please contact me.

Forum Index : Microcontroller and PC projects : 4x 10/12/13 bit A/D converter module

Author Message
MicroBlocks

Guru

Joined: 12/05/2012
Location: Thailand
Posts: 2209
Posted: 11:05pm 28 Aug 2015
Copy link to clipboard 
Print this post

Hi All,

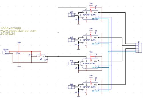
I have designed a little board for capturing 4 analog values.
It can be used with the 3001/3201/3301 A/D converters from Microchip.
Also has a voltage regulator for a precision VREF.
That can be the MCP1541 for 4.096v or a MCP1525 for 2.5v.

I tried to place the parts as good as possible to minimize noise.
Some feedback about the ground planes would be welcome as that is my weak point with analog/digital mixed circuits.

The reason for 4 chips and not a single 4 channel chip is that all 4 analog converters can be sampled at exactly the same time.

Schematic:



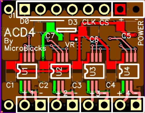
PCB is 23x18mm.
Top layer:


Bottom layer:


3D:


Bonus points for someone who figures out the name of this module.

This can also easily be combined with another module i have (USB->Serial with a PIC16F1455) to create an 4 channel A/D with serial output (USB/I2C or Serial). On my todo list. Whit that you can then just add an openlog device and have an instant 4 channel analog 'recorder'.
Edited by TZAdvantage 2015-08-30
Microblocks. Build with logic.
 
MicroBlocks

Guru

Joined: 12/05/2012
Location: Thailand
Posts: 2209
Posted: 05:59am 01 Dec 2015
Copy link to clipboard 
Print this post

I have tweaked the design a bit. Made the groundplanes better, added a separate VREF connection.
This is the 3rd Microblock that is ready to be manufactured.
I still have a few more to go. :)



Edited by MicroBlocks 2015-12-02
Microblocks. Build with logic.
 
panky

Guru

Joined: 02/10/2012
Location: Australia
Posts: 1121
Posted: 05:07pm 06 Dec 2015
Copy link to clipboard 
Print this post

Great job Microblocks - can you provide any specs, particularly for 12 bit mode ie, base resolution and accuracy?

Doug.

... almost all of the Maximites, the MicromMites, the MM Extremes, the ArmMites, the PicoMite and loving it!
 
MicroBlocks

Guru

Joined: 12/05/2012
Location: Thailand
Posts: 2209
Posted: 03:47am 07 Dec 2015
Copy link to clipboard 
Print this post

Hi Panky, I think i can best point you to the datasheet as that contains all the details.
http://ww1.microchip.com/downloads/en/DeviceDoc/21290F.pdf

This is specifically made to sample 4 analog inputs at the same time.
It is almost like a 4 bit wide 'SPI'.


If you need 13 bit then this chip is used:
http://ww1.microchip.com/downloads/en/DeviceDoc/21700E.pdf

Edited by MicroBlocks 2015-12-08
Microblocks. Build with logic.
 
Print this page


To reply to this topic, you need to log in.

The Back Shed's forum code is written, and hosted, in Australia.
© JAQ Software 2026