Home
JAQForum Ver 24.01
Log In or Join  
Active Topics
Local Time 22:06 29 Apr 2026 Privacy Policy
Jump to

Notice. New forum software under development. It's going to miss a few functions and look a bit ugly for a while, but I'm working on it full time now as the old forum was too unstable. Couple days, all good. If you notice any issues, please contact me.

Forum Index : Microcontroller and PC projects : Bluetooth Madness

Author Message
jman

Guru

Joined: 12/06/2011
Location: New Zealand
Posts: 711
Posted: 01:22pm 25 Apr 2015
Copy link to clipboard 
Print this post

Hi All
I thought I would share my experience with the cheap Bluetooth modules
that are available from our favourite online sellers.
Maybe this post will save some other members a little time
It also seems to be pot luck as what type you receive

I have found 3 different versions all based on the same hardware
HC-05 the preferred option
HC-06 limited to slave mode only
BT04 Different AT command structure so incompatible with HC-05 software

See the pic below the one on left is the BT04 (they look exactly the same)

After some Google Fu I found a blog about flashing the modules with
an SPI interface adapter. Link below
Byrons Blog

The Requirements are (I used a Windows XP laptop)
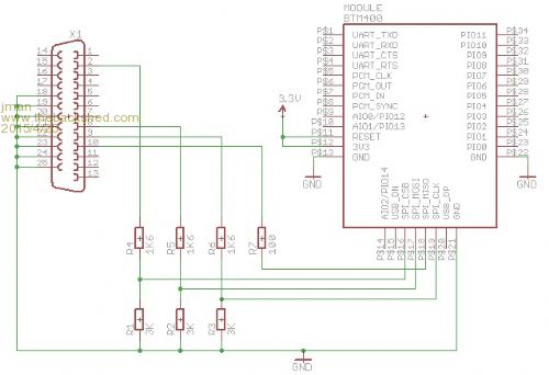
LPT port SPI programmer as per the schematic below
A copy of Bluesuite 2.4 (CSR SDK) this can be downloaded for free at
CSR (Free registration required)
HC05 firmware from here HC05 firmware

Once the software is installed copy the contents for the HC05.Zip to the BlueSuite 2.4 folder and run the following from the command prompt while in the BlueSuite 2.4 directory

BlueFlashCmd -DUMP oldfirmware (This saves the current firmware to oldfirmware.xpv)
pscli query data.psr data.psq (This saves the modules oscillator calibration)
BlueFlashCmd HC05 (Update to HC05 firmware)
pscli merge data.psr (Restore calibration data)

Done now your module is a HC05





To make it easier to handle carrier PCB's are been used these provide an easy way to power and connect the modules to your device. One short fall is that the EN pin of the carrier PCB is used to enable the power supply and does not put the module into command mode this is done with a push button on the carrier PCB. To solve this you need to remove a SMD resistor and add a wire link as per the picture below. This now allows the command mode to selected via software and a I/O pin.




Regards
Jman
 
BobD

Guru

Joined: 07/12/2011
Location: Australia
Posts: 935
Posted: 01:40pm 25 Apr 2015
Copy link to clipboard 
Print this post

Jman
Thanks for that mod with the wire. I have just bought some HC05s with the push button and your mod may be quite useful. I have just ripped a copy of your post for later reference.
Bob
 
BobD

Guru

Joined: 07/12/2011
Location: Australia
Posts: 935
Posted: 01:31am 14 Jun 2015
Copy link to clipboard 
Print this post

Jman
See the image. Can you be more precise about the resistor to be removed and the location of the wire. I think you are talking about the resistor at the yellow arrow. Where to attach the wire?
Bob



 
Grogster

Admin Group

Joined: 31/12/2012
Location: New Zealand
Posts: 9937
Posted: 01:39am 14 Jun 2015
Copy link to clipboard 
Print this post

Looks to me like in jman's original image, the wire link is soldered to the point marked by the cyan arrow in your image above. I also agree that he is meaning the resistor at the yellow arrow point.
Smoke makes things work. When the smoke gets out, it stops!
 
BobD

Guru

Joined: 07/12/2011
Location: Australia
Posts: 935
Posted: 01:53am 14 Jun 2015
Copy link to clipboard 
Print this post

Grogs
I had an inspiration. I copied the image from the forum. Expanded it to full size of a 24" screen and then snipped a copy and you are correct. See the fuzzy image.
Bob


 
jman

Guru

Joined: 12/06/2011
Location: New Zealand
Posts: 711
Posted: 09:45am 14 Jun 2015
Copy link to clipboard 
Print this post

  BobD said   Jman
See the image. Can you be more precise about the resistor to be removed and the location of the wire. I think you are talking about the resistor at the yellow arrow. Where to attach the wire?
Bob





Correct resistor
Yellow wire goes the resistor pad furthest from the button cyan arrow

Attached a better pic

JG2015-06-14_194513_BTMod.zip

Jman
 
BobD

Guru

Joined: 07/12/2011
Location: Australia
Posts: 935
Posted: 01:01pm 14 Jun 2015
Copy link to clipboard 
Print this post

Jman
thanks
Bob
 
Print this page


To reply to this topic, you need to log in.

The Back Shed's forum code is written, and hosted, in Australia.
© JAQ Software 2026