Home
JAQForum Ver 24.01
Log In or Join  
Active Topics
Local Time 17:41 29 Apr 2026 Privacy Policy
Jump to

Notice. New forum software under development. It's going to miss a few functions and look a bit ugly for a while, but I'm working on it full time now as the old forum was too unstable. Couple days, all good. If you notice any issues, please contact me.

Forum Index : Microcontroller and PC projects : SkinnyMite 1B...

     Page 1 of 2    
Author Message
Grogster

Admin Group

Joined: 31/12/2012
Location: New Zealand
Posts: 9937
Posted: 12:58am 24 Mar 2015
Copy link to clipboard 
Print this post

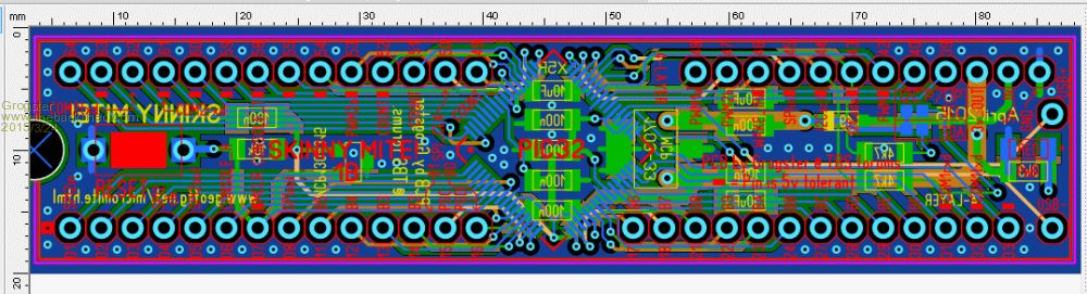
Here is the latest version.

This one fixes that -ing regulator input error, and also the legend on the silkscreen now reflects what the pinout actually is.

PCB now has a heap more ground vias where-ever I could fit them in, so hopefully this will be enough now.

I have added USB+ and USB- header pins to allow for POSSIBLE future expansion into the USB area. Currently, this is not supported, but it may be some time in the future in some way - better to have the pins and not need them, then need them and not have them.


ALL LAYERS:




TOP COPPER:




INNER 1:




INNER 2:




BOTTOM COPPER:




This board will be getting ordered probably next week. If there is any interest from any members, please reply to this thread.

EDIT: WHOOPS! The USB pins are not on a breadboard-happy grid. I will look at changing this aspect of things to something else...

EDIT: Sod-it. I will leave it as is. USB pins mount from the TOP of the board, and you can plug into them if you ever need to.Edited by Grogster 2015-03-25
Smoke makes things work. When the smoke gets out, it stops!
 
MicroBlocks

Guru

Joined: 12/05/2012
Location: Thailand
Posts: 2209
Posted: 04:16am 24 Mar 2015
Copy link to clipboard 
Print this post

Is this by comity.:) :) If so then this is my wish:
You could probably fit a mini or micro usb on that side.
Bonus is that you can then power it from a usb port.
The pins are already there and the 5v and GND pins are very close.


Edited by TZAdvantage 2015-03-25
Microblocks. Build with logic.
 
WhiteWizzard
Guru

Joined: 05/04/2013
Location: United Kingdom
Posts: 2967
Posted: 04:33am 24 Mar 2015
Copy link to clipboard 
Print this post

I'm with TZA on this - useful to have power readily available.
Other option is a 5-way header to accept a USB Module (but maybe limited on space to physically squeeze this in!)

WW
 
Grogster

Admin Group

Joined: 31/12/2012
Location: New Zealand
Posts: 9937
Posted: 01:10pm 24 Mar 2015
Copy link to clipboard 
Print this post

Okey dokey, let me see what I can squeeze in there.

You are both correct - it makes more sense to have a USB socket over the pins - good idea, guys.

I have some Mini-USB connectors, but many people these days seem to have standardized on Micro-USB connectors - is there a logical reason for this?


Smoke makes things work. When the smoke gets out, it stops!
 
Grogster

Admin Group

Joined: 31/12/2012
Location: New Zealand
Posts: 9937
Posted: 01:20pm 24 Mar 2015
Copy link to clipboard 
Print this post

I have had an email from Geoff explaining that the USB on the 470 will not work without an external crystal oscillator, so it will NEVER be able to be supported on the SkinnyMite without external crystal oscillator(even if people wanted it), and I am not about to try to add that - the SkinnyMite works just fine on the internal oscillator for everything but USB, and USB is not technically supported on the 470 anyway, so.....

So, the 1B will not have the USB pins - I will remove them.
Smoke makes things work. When the smoke gets out, it stops!
 
WhiteWizzard
Guru

Joined: 05/04/2013
Location: United Kingdom
Posts: 2967
Posted: 01:20pm 24 Mar 2015
Copy link to clipboard 
Print this post

In the hobbyist world the Mini B seems to have more preference due to its better 'robustness'.

The MicroB took off with the mobile phone chargers trying to standardise on things. However, hobbyists generally find the MicroB too 'flimsy'.

That said, I do use both connectors, however, I use far more Mini's than I do Micro's.

If your PCB 'real estate' is at a premium then you may be better off with the Micro.

Lets see what others think!!

WW

(Building another Skinny 1A as we speak - have to keep remembering that Console Rx is on Pin 6 )
 
WhiteWizzard
Guru

Joined: 05/04/2013
Location: United Kingdom
Posts: 2967
Posted: 01:21pm 24 Mar 2015
Copy link to clipboard 
Print this post

Just seen your last post - would you still consider a 5-way header for attaching a USB Module (for Power and/or for Console)?

 
Grogster

Admin Group

Joined: 31/12/2012
Location: New Zealand
Posts: 9937
Posted: 01:27pm 24 Mar 2015
Copy link to clipboard 
Print this post

Yes, would still consider header - would need to be small one though.
Standard 2.54mm pin headers will not fit. Do you have any suggestions on connector or pin type?

EDIT: Looking at it, actually standard 2.54 header WOULD fit, if I moved the LED a little. The header would be on the TOP SIDE, and would not fit the bread-board-friendly footprint. Can you live with that?Edited by Grogster 2015-03-25
Smoke makes things work. When the smoke gets out, it stops!
 
WhiteWizzard
Guru

Joined: 05/04/2013
Location: United Kingdom
Posts: 2967
Posted: 01:41pm 24 Mar 2015
Copy link to clipboard 
Print this post

Definitely go for a header if you can.
It does not need to be 'breadboard friendly' in my eyes since its best if you plug the USB module into the Skinny - not the breadboard; hence also topside is perfect.

One comment with the Skinny's LED - can you make it an 0805 package (this may help also with space for the header). I find the 1206/1210 LEDs appear unnecessarily 'big' on a small PCB like this - just a suggestion.

WW
 
Grogster

Admin Group

Joined: 31/12/2012
Location: New Zealand
Posts: 9937
Posted: 03:48pm 24 Mar 2015
Copy link to clipboard 
Print this post

OK, I will rustle up a header top-side for this.

On the 1206, I use this size, as I have pretty much standardized my SMD passives on that size package. I could get 0805 LED's though - will give it some thought.
1B uses a 3k3 for the LED instead of 1k, as these SMD LED's are very bright despite their small size, so the 1B won't have such a dazzlingly bright red LED when powered up.
Smoke makes things work. When the smoke gets out, it stops!
 
Grogster

Admin Group

Joined: 31/12/2012
Location: New Zealand
Posts: 9937
Posted: 03:57pm 24 Mar 2015
Copy link to clipboard 
Print this post

  WhiteWizzard said  ...5-way header for attaching a USB Module (for Power and/or for Console)?


Can you please define these pins?
Console would be three, so are you meaning that two of the pins would double-up as power pins? 5v-IN, 3v3-OUT, Ground, ConsoleTXD, ConsoleRxD kind of thing?
Smoke makes things work. When the smoke gets out, it stops!
 
MicroBlocks

Guru

Joined: 12/05/2012
Location: Thailand
Posts: 2209
Posted: 07:58pm 24 Mar 2015
Copy link to clipboard 
Print this post

Consider this option:
Remove the cutout, this will allow the reset switch to be placed closer to the edge.
You then have room to put in a 5 pin header.

From left to right:
1 - RESET
2 - GND
3 - ConsoleRxD
4 - ConsoleTxD
5 - VDD

A three pin header spaced a little apart from the 5 pin header:
1 - 5v in (This would go to the input of the regulator)
2 - VDD (this connects to the Vdd on the 5 pin header)
3 - 3.3v in/out (This connects to the output of the regulator)

On the right i would place a usb mini connector (Through hole) and connect VDDUSB, D+,D- and GND.

You connect the VDDUSB to the input of the regulator.
A user can then choose which power source to use. If a console is not necessary then it can be powered directly from the usb port. This will allow the use of cheap telephone charger like power supplies and standard cables. This will keep cable clutter to a minimum.
As the USB connector for now is only used to provide power a conflict can occur when the console/power pins are used. The use would be to remove the jumper when USB powered.
When no USB is connected then the jumper can be placed between VDD and 5v or VDD and 3.3v.

The PIC32MX4xx series can use the internal oscillator for USB! It is less reliable then a external crystal oscillator but for low speeds (like serial) it should be able to work according the datasheet on page 151. Maybe not in the case of MMBasic as many other things are going on at the same time, but other uses might.
[code]
bit 2 UFRCEN: USB FRC Clock Enable bit (Note 1)
1 = Enable FRC as the clock source for the USB clock source
0 = Use the Primary Oscillator or USB PLL as the USB clock source

Note 1: This bit is available on PIC32MX4XX devices only.

[/code]
If a external oscillator is necessary a small pcb that will piggyback on pins GND, 39 and 40 could be made.
I think it will add more ways to use the skinnymite.



Microblocks. Build with logic.
 
WhiteWizzard
Guru

Joined: 05/04/2013
Location: United Kingdom
Posts: 2967
Posted: 09:42pm 24 Mar 2015
Copy link to clipboard 
Print this post

  Grogster said  
  WhiteWizzard said  ...5-way header for attaching a USB Module (for Power and/or for Console)?


Can you please define these pins?
Console would be three, so are you meaning that two of the pins would double-up as power pins? 5v-IN, 3v3-OUT, Ground, ConsoleTXD, ConsoleRxD kind of thing?


My personal approach would be as follows:

5-way header to attach a USB module/cable. This allows the Skinny to be powered as well as 'programmed' from a computer. The 5-way I have standardised on is as per my USB module: Gnd, MM TxO, MM RxI, 3v3, 5v. If the header is on the left of your board then Gnd nearer the bottom edge. If the header is on the right hand side then Gnd nearer the top edge of the Skinny (this is purely so the USB cable doesn't go 'over' the Skinny but instead comes 'in from the side'). Use the 5v from the header (USB 5v PTC protected) to drive your onboard vReg, and leave the 3v3 header open circuit. Take a look at BigMik's MuP - he uses this exact approach and it works well.

As USB is less likely for now on the 470 then I wouldn't bother with a USB socket (even for power). The 5-way header/USB module keeps cable clutter down when developing/programming/testing etc. Then final application will be embedded where you can easily just supply 5v to the pin you already have.

I wouldn't bother with a Reset signal on the header since you already have a reset switch for the rare occasion you may need a reset.

As stated above - this is my approach on things - not necessarily the correct approach
 
Geoffg

Guru

Joined: 06/06/2011
Location: Australia
Posts: 3359
Posted: 09:49pm 24 Mar 2015
Copy link to clipboard 
Print this post

I do have plans for a USB console on the MX470 but it will require a crystal - the internal RC oscillator is just not stable enough and as a result the USB is too unreliable (I have tried it).

Geoff
Geoff Graham - http://geoffg.net
 
Grogster

Admin Group

Joined: 31/12/2012
Location: New Zealand
Posts: 9937
Posted: 11:24pm 24 Mar 2015
Copy link to clipboard 
Print this post

Thanks for the comments and suggestions fellas.
I will have a play with it tomorrow and see what I can rustle up.
Smoke makes things work. When the smoke gets out, it stops!
 
matherp
Guru

Joined: 11/12/2012
Location: United Kingdom
Posts: 11252
Posted: 11:28pm 24 Mar 2015
Copy link to clipboard 
Print this post

Grogster

My view FWIW

I would stick to the current formula without a USB socket for 1B.

As Geoff notes, a crystal is needed to use USB, there should probably also be a few other components (see the Colour Maximite circuit diagram)

 
Grogster

Admin Group

Joined: 31/12/2012
Location: New Zealand
Posts: 9937
Posted: 11:35pm 24 Mar 2015
Copy link to clipboard 
Print this post

Yes, current formula will be retained. USB D+ and D- will not be routed out. USB socket of any kind will not be included. I will include the extra header pins for a serial-to-USB module a'la WW's module. That is easy enough to add with the board being 4-layer, and would be handy, as then a module such as WW's one can both power the board, and talk to the console.
Smoke makes things work. When the smoke gets out, it stops!
 
Grogster

Admin Group

Joined: 31/12/2012
Location: New Zealand
Posts: 9937
Posted: 11:40pm 24 Mar 2015
Copy link to clipboard 
Print this post

WhiteWizzard - is this the module you are referring to? Does it use the same pinout as some other serial modules that can be had?

Just trying to make it compatible with multipule USB-serial modules if possible, but that is a big ask!

At this stage, I will design for your cute little red USB-serial module.
If you install a 5-way female header on the top of the board, your little red cutie-pie would plug directly into it.....
Smoke makes things work. When the smoke gets out, it stops!
 
WhiteWizzard
Guru

Joined: 05/04/2013
Location: United Kingdom
Posts: 2967
Posted: 11:49pm 24 Mar 2015
Copy link to clipboard 
Print this post

@Grogster

Would you like me to send you a USB module to check everything with?

WW

EDIT: Your last post came in after I had just typed this one! YES. Thats the correct module . . . Edited by WhiteWizzard 2015-03-26
 
Grogster

Admin Group

Joined: 31/12/2012
Location: New Zealand
Posts: 9937
Posted: 11:55pm 24 Mar 2015
Copy link to clipboard 
Print this post

OK, thanks for that confirmation.

Does your wee module use the same pinout as other modules you can get?
Smoke makes things work. When the smoke gets out, it stops!
 
     Page 1 of 2    
Print this page
The Back Shed's forum code is written, and hosted, in Australia.
© JAQ Software 2026