Home
JAQForum Ver 24.01
Log In or Join  
Active Topics
Local Time 10:35 29 Apr 2026 Privacy Policy
Jump to

Notice. New forum software under development. It's going to miss a few functions and look a bit ugly for a while, but I'm working on it full time now as the old forum was too unstable. Couple days, all good. If you notice any issues, please contact me.

Forum Index : Microcontroller and PC projects : Graphics on the ARMmite - teaser

     Page 1 of 2    
Author Message
matherp
Guru

Joined: 11/12/2012
Location: United Kingdom
Posts: 11251
Posted: 07:25am 15 Mar 2015
Copy link to clipboard 
Print this post

With Geoff's agreement I've implemented various graphics drivers as part of the core Basic language on the ARMmite




You can see the demo on YouTube

The code running this is:


dim integer BLACK = &H0000 ' Color definitions: 16 bit (RGB565) colour palette so these are just examples
dim integer BLUE = &H001F
dim integer RED = &HF800
dim integer GREEN = &H07E0
dim integer CYAN = &H07FF
dim integer MAGENTA=&HF81F
dim integer YELLOW= &HFFE0
dim integer WHITE = &HFFFF
dim integer x,y,r,rc
dim c(7)=(black,blue,red,green,cyan,magenta,yellow,white)
'controller, command/data pin, WR pin, reset pin, no.bits, screen width, screen height
display open ssd1963,1,2,3,16,800,480
do
x=rnd*800
y=rnd*480
r=rnd*100
rc=rnd*8
if x-r>=0 and x+r<800 and y-r>=0 and y+r<480 and rc<8 and r>1 then circle x,y,r,c(rc),f
loop


Graphics controllers supported at the moment include:

ILI934x - 8-bit parallel and SPI
ST7735 - SPI
SSD1963 16-bit parallel
SSD1351 - SPI

Time to write a complete screen on the SSD1963 (800 x 480 x 16bits) 73msec

The commands supported as part of Basic are:

DISPLAY OPEN display type, parameters: in the case of the SSD1351 this looks like -
DISPLAY OPEN SSD1351, SPIchannel, command/data pin, chip select pin, reset pin, display width, display height

DISPLAY CLOSE

DISPLAY font number, x-coordinate, y-coordinate, foreground colour, background colour, text-string
4 fonts are currently included from the list on http://www.rinkydinkelectronics.com/r_fonts.php
The code includes wordwrap and protection against writing outside the screen area

PIXEL x-coordinate, y-coordinate, colour

LINE x-start-coordinate, y-start-coordinate, x-end-coordinate, y-end-coordinate, colour

CLS (optional parameter colour)

BOX x-coordinate, y-coordinate, width, height, colour, (optional parameter F to fill)

CIRCLE x-coordinate, y-coordinate, radius, colour, (optional parameter F to fill)

TRIANGLE x1-coordinate, y1-coordinate, x2-coordinate, y2-coordinate, x3-coordinate, y3-coordinate, colour, (optional parameter F to fill)

BITMAP x-coordinate, y-coordinate, foreground colour, background colour, bitmap (long long integer giving 8 x 8 bitmap). The code treats this as an array of type char[8]. This is read bit7 to bit0, array-index[0] to array-index[n]. The screen then updates the 8 x 8 box top left to bottom right.

RBOX x-coordinate, y-coordinate, width, height, radius of corners, colour, (optional parameter F to fill)

ROTATE orientation (only supported for screens with hardware rotate support)




 
WhiteWizzard
Guru

Joined: 05/04/2013
Location: United Kingdom
Posts: 2967
Posted: 07:39am 15 Mar 2015
Copy link to clipboard 
Print this post

I thought Sunday was a 'Day of Rest'!!

Yet again, BRILLIANT progress. My only criticism is that you have bankrupted me with having to buy so many different displays!

Do you know what the largest screen is that a SD1963 drives. I have seen a 7" but is there bigger that anyone knows about? Also in terms of resolution, is 800x480 the limit?

WW
 
plasma
Guru

Joined: 08/04/2012
Location: Germany
Posts: 437
Posted: 07:40am 15 Mar 2015
Copy link to clipboard 
Print this post

great Work Matherp. looks cool
 
jman

Guru

Joined: 12/06/2011
Location: New Zealand
Posts: 711
Posted: 08:18am 15 Mar 2015
Copy link to clipboard 
Print this post

That fantastic
Need my board to arrive :(


Jman
 
matherp
Guru

Joined: 11/12/2012
Location: United Kingdom
Posts: 11251
Posted: 08:40am 15 Mar 2015
Copy link to clipboard 
Print this post

I've just added the SSD1289 display controller to the code. This is the "value" TFT: 3.2in, 16-bit parallel interface, 240x320 resolution.

On this video I put a counter of circles drawn - It is fast 15msec for a complete screen draw and NO CFUNCTIONS needed!







Edited by matherp 2015-03-16
 
Zonker

Guru

Joined: 18/08/2012
Location: United States
Posts: 772
Posted: 09:43am 15 Mar 2015
Copy link to clipboard 
Print this post

OMG..!

Good bye 4D systems.. We can do this with 1 MPU..!! Ok... What's the correct 7" display to get... 8 or 16 bits... I like the blue PCB one Matherp is showing... If it is true that we can get these in a good supply, we need to spin up a MPU backer board for this unit..! I/O's and power come out the back side... This IS the new TFT ARMite..!! SWEET..!

Daddy likes...
 
Grogster

Admin Group

Joined: 31/12/2012
Location: New Zealand
Posts: 9936
Posted: 12:31pm 15 Mar 2015
Copy link to clipboard 
Print this post

Ye Gods, is there no stopping this man? (rhetorical)

This is really fantastic.

Now I will also have to get one of those STM experimenter's boards!

Awesome.
Smoke makes things work. When the smoke gets out, it stops!
 
retepsnikrep

Senior Member

Joined: 31/12/2007
Location: United Kingdom
Posts: 134
Posted: 01:46pm 15 Mar 2015
Copy link to clipboard 
Print this post

I'm losing the will to live :( Progress is so fast ;)

No sooner have I pressed Buy it now on e-bay when Matherp comes up with another one that I have to get!!!

Can we slow down a bit so we get a display we all like that is likely to continue in production for some time.
This e-bay stuff is a bit unpredictable in the longevity stakes.

We want to make products and sensible choices about displays and touch sensitive screens but I'm getting overwhelmed.

No criticism of the excellent work though, it's incredible.

Gen1 Honda Insights.
 
Zonker

Guru

Joined: 18/08/2012
Location: United States
Posts: 772
Posted: 03:25pm 15 Mar 2015
Copy link to clipboard 
Print this post

Ok..

Maybe we should find a "naked" display with touch and get the little connector and interface it directly onto the MPU board itself... Design in the GPU and touch controller IC's on board... Sounds interesting...
 
MicroBlocks

Guru

Joined: 12/05/2012
Location: Thailand
Posts: 2209
Posted: 08:38pm 15 Mar 2015
Copy link to clipboard 
Print this post

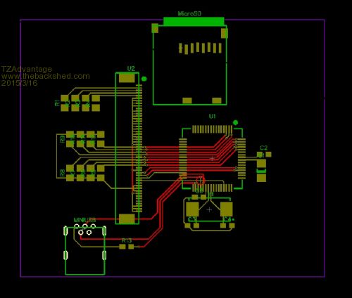
Board in early design.

Fits on the back of a 2.4". It will run a VT100 terminal. PCB is same width as an arduino uno so that it can be used as a shield. The chip is a PIC32MX470MX512.

This is for a larger project i am working on, but will allow easy addition of a screen to a uMite or any other mcu with serial or i2c connection. (It can be used standalone also.)
2 pins is all you need, and same as Geoff's vt100 it will also act as a USB-Serial.
Edited by TZAdvantage 2015-03-17
Microblocks. Build with logic.
 
WhiteWizzard
Guru

Joined: 05/04/2013
Location: United Kingdom
Posts: 2967
Posted: 10:26pm 15 Mar 2015
Copy link to clipboard 
Print this post

@TZA

An excellent looking 'project' there - I can see many uses for this.
What do you 'guesstimate' as timescales for your 'VT100 display'?

And congrats on 1000 posts

WW
 
Zonker

Guru

Joined: 18/08/2012
Location: United States
Posts: 772
Posted: 11:45pm 15 Mar 2015
Copy link to clipboard 
Print this post

Excellent TZA..!!

Man... This is going to be a fun summer of new toys..! Let's rock...
 
matherp
Guru

Joined: 11/12/2012
Location: United Kingdom
Posts: 11251
Posted: 07:59am 16 Mar 2015
Copy link to clipboard 
Print this post

I don't know how many of these will survive Geoff's cull but these are the fonts I've got loaded on the ARMmite - display is the 5" SSD1963 800x480.

The biggest numerical font is 64x100 pixels.

I remember someone was looking for very large numbers for a clock for someone partially sighted - might these do the job?



 
WhiteWizzard
Guru

Joined: 05/04/2013
Location: United Kingdom
Posts: 2967
Posted: 08:31am 16 Mar 2015
Copy link to clipboard 
Print this post

This is great work Peter.

On using the display as a clock (and assuming HH:MM format), is it not worth going bigger still up to a character width equal to 1/5 the horizontal resolution?

Not trying to create work for you - just think this makes a useful size to have as a potential maximum font size.

Taking things further, I have done some 'teaching' software displaying characters (letters and numbers) one at a time, and in different colours. This is to try teach my kiddies the alphabet (and their numbers) as well as basic colours. This worked really well when each character 'filled' the screen! FYI - I did this on my original MaxiMite and a VGA screen.

So how easy would it be to have a maximum font size (possibly scaled?) equal to the x,y resolution of the screen?

These are just two (valid) reasons in which I have used larger fonts and NOT meant to be taken as a criticism (just a suggestion) . . . .

WW


 
matherp
Guru

Joined: 11/12/2012
Location: United Kingdom
Posts: 11251
Posted: 09:03am 16 Mar 2015
Copy link to clipboard 
Print this post

  Quote  So how easy would it be


Not easy at all!!!!!

The fonts are stored as bitmaps in program memory. The code currently reads these bit by bit in the correct order and writes the relevant colour out to the display which has been configured with a display port set to the size of the character.

It is obviously do-able but the code is pretty tricky. I spent 4 hours today just writing conversion code for the original 6x8 font. This was originally stored as 6 bytes with the bits representing top-bottom and the bytes left to right. I needed the bits left to right to match the other fonts so that bit 6 of byte 0 is the left-most second to the top pixel. My head is still hurting
 
darthmite

Senior Member

Joined: 20/11/2011
Location: France
Posts: 240
Posted: 09:27am 16 Mar 2015
Copy link to clipboard 
Print this post

Hello matherp ,
take a look on the 1st version i do for st429.
fonts.h / fonts.c contain 16x24 , 12x12 , 8x12 , 8x8 fonts.
In the GFX_20141114.c file , i use them in the
GFX_DisplayString
GFX_DisplayChar
GFX_DrawChar
If it can help in your work


Theory is when we know everything but nothing work ...
Practice is when everything work but no one know why ;)
 
WhiteWizzard
Guru

Joined: 05/04/2013
Location: United Kingdom
Posts: 2967
Posted: 09:30am 16 Mar 2015
Copy link to clipboard 
Print this post

Must be really hard if you're saying it's not easy

From your photo the characters look really nice and 'rounded' i.e. not scaled. If they are not currently scaled then would a simple solution be to add a 'scale' parameter and hence the 'bitmaps' remain the same but the drawing routing just multiplies up the number of pixels drawn? (I'm sure you know what I mean by this 'bad' explanation').

So for example, Font 2 in your photo is shown as a 16x22. With the 'suggested' scale factor parameter set to 2, then the font drawn becomes 32x44.

This 'scaling' method allows the user to select the appropriate size for their application (i.e. Font 7 scaled by 5 would make a nice full-size clock display).

Only suggesting - but forget I mentioned this if this is still too difficult.

 
Justplayin

Guru

Joined: 31/01/2014
Location: United States
Posts: 330
Posted: 09:40am 16 Mar 2015
Copy link to clipboard 
Print this post

I agree with WhiteWizard. I'm working (very slowly) on a clock for myself will be looking for a display to display a very large numerical font. How about a limited font of numerals and a few symbols (degree, period, colon, plus, minus, C, F). That's what I did when I put together my GPS speedometer. An entire triple sized font was going to be too much data, so I chopped it down to just the essential characters.

Then again... you can't please everyone.

--Curtis
I am not a Mad Scientist...  It makes me happy inventing new ways to take over the world!!
 
matherp
Guru

Joined: 11/12/2012
Location: United Kingdom
Posts: 11251
Posted: 10:07am 16 Mar 2015
Copy link to clipboard 
Print this post

OK, so I lied

This big enough? Just don't ask for anti-aliaising



 
WhiteWizzard
Guru

Joined: 05/04/2013
Location: United Kingdom
Posts: 2967
Posted: 10:25am 16 Mar 2015
Copy link to clipboard 
Print this post

Now you're cooking

It's '123' o'clock
 
     Page 1 of 2    
Print this page
The Back Shed's forum code is written, and hosted, in Australia.
© JAQ Software 2026