Home
JAQForum Ver 24.01
Log In or Join  
Active Topics
Local Time 10:37 29 Apr 2026 Privacy Policy
Jump to

Notice. New forum software under development. It's going to miss a few functions and look a bit ugly for a while, but I'm working on it full time now as the old forum was too unstable. Couple days, all good. If you notice any issues, please contact me.

Forum Index : Microcontroller and PC projects : Bluetooth tablet apps

Author Message
MolsonB
Regular Member

Joined: 25/01/2015
Location: Canada
Posts: 48
Posted: 04:33am 07 Mar 2015
Copy link to clipboard 
Print this post

Has anyone developed an App (android) to interface with the maximite?

I'm want to monitor engine sensors and display them on a touchscreen LCD (4" to 5") and an andriod app to change the values.


1. What is a good touchscreen LCD that maximite likes to play with?
2. hc-04 vs hc-05 is recommended for bluetooth module?
3. I've done a lot of windows programming, but not andriod. Basic4Android seems to be the easiest platform?

-Matt
MkII 44pin - v5.0

ColorMax 2 - v4.5
 
Sir_M
Newbie

Joined: 14/01/2013
Location: Sweden
Posts: 15
Posted: 04:55am 07 Mar 2015
Copy link to clipboard 
Print this post

Hi
HC-modules works well, at least up to about 8-10m.
If you want to make a Quick, easy app then have a go with MIT AppInventor. Real easy to use (like a Visual form of Basic) but can be a pain when the app gets bigger.

// J
 
TassyJim

Guru

Joined: 07/08/2011
Location: Australia
Posts: 6509
Posted: 10:43am 07 Mar 2015
Copy link to clipboard 
Print this post

For your android app, you could try Basic!

http://www.laughton.com/basic/index.html

It's something I have played with but haven't put the time in to become proficient.

Jim
VK7JH
MMedit
 
WhiteWizzard
Guru

Joined: 05/04/2013
Location: United Kingdom
Posts: 2967
Posted: 01:40pm 07 Mar 2015
Copy link to clipboard 
Print this post

Hi Matt,

A1. Have you seen the MaxiMite-TFT? A 4.3" touchscreen with the ability to do a simple touch interface. It won't offer compatibility with the latest firmware (without getting your hands 'dirty') but just mentioning it in case you've not seen it!

A2. HC05 is a nice simple unit to use. Check out March Silicon Chip magazine for a readers MicroMite project incorporating the HC05

A3. I tried, and very successfully used B4A a couple of years ago. It was very quick and easy to get great results. There has probably been lots of other tools released since but I know the product is still 'alive' along with the equivalent now for iOS too. Im sure the latest release of B4A will be a very worthwhile product but have not personally played with the latest.

Good luck . . . .

WW
 
MolsonB
Regular Member

Joined: 25/01/2015
Location: Canada
Posts: 48
Posted: 03:06pm 07 Mar 2015
Copy link to clipboard 
Print this post

I saw the MM-TFT but didn't want a complete package since I have the colormax already to play around with. When I start to use the device in my plane, I'll switch over to the MM2 chips (2 for backup) and build my own boards.

Is it safe to say, if it works for the Arduino, it will work for MM? I don't anything about Aurduino, but it seems there is so much out there for the board. Why not for us?

There is the Driver Board and 5" display ($75 usd total)



Would you happen to have a copy of the Silicon Chip article? I don't have a subscription to it.
MkII 44pin - v5.0

ColorMax 2 - v4.5
 
plasma
Guru

Joined: 08/04/2012
Location: Germany
Posts: 437
Posted: 02:28am 08 Mar 2015
Copy link to clipboard 
Print this post

why not use a cheap wlan modul , so you can use windows and other system much easyer as with bluetooth?
i wrote some bluetooth apps ago for android and use b4a for because its easy as mmbasic ;)

 
MolsonB
Regular Member

Joined: 25/01/2015
Location: Canada
Posts: 48
Posted: 06:02am 08 Mar 2015
Copy link to clipboard 
Print this post

I've never done bluetooth before, so I want to learn how to develop apps in Android with it. I do like MIT for the simple, but B4A is better suited to my coding abilities. MIT is way behind on their API, the resolution is horrible on my tablet with their programs. But wow, even my Mom could program an App using MIT. Impressed how simple they have it.

Still looking for help picking out an LCD. I'm leaning towards what adafruit offers, the driver board uses SPI so I won't have to use many I/O pins. Can someone agree with my selection?

I should update my Sig, or maybe start a new thread on my first project. I'm going to develop an engine monitoring system for my experimental plane, to watch over all the sensors and temperatures. Have the LCD as my main Engine Information System, and the tablet as the backup source. The tablet will be in the co-pilots dash, to handle the music and movies, etc.

MkII 44pin - v5.0

ColorMax 2 - v4.5
 
Sir_M
Newbie

Joined: 14/01/2013
Location: Sweden
Posts: 15
Posted: 11:01am 08 Mar 2015
Copy link to clipboard 
Print this post

Yepp its easy, my grandma did some cool Apps with it to

There is a tool, AppToMarket, to edit the Android manifest that take care of the poor resolution and some other things. It makes it bit more powerful.

I have never tried B4A (never needed) but when I read that there is a version for iOS i really feel the need for it
/J
 
Zonker

Guru

Joined: 18/08/2012
Location: United States
Posts: 772
Posted: 03:31pm 09 Mar 2015
Copy link to clipboard 
Print this post

@MolsonB...

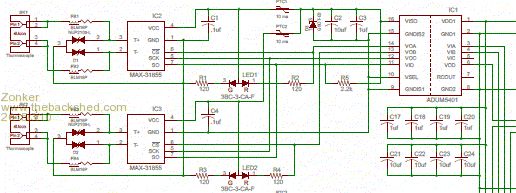
I too are trying to put together an EIS system for ultralight's and LSA's... Like yourself, I wanted to add a Bluetooth transceiver to the sensor input module. I don't know what kinds of BT radio modules are the easiest to use when it comes to the MM's... I setup the system to use power and Rs-485 type wiring inside the plane, but was talked into adding the BT radio in the system also... The displys wanted is pilot's choice... I have done some early work on the color Maximite with the VGA display showing home made bar graphs of the EGT-CHT and other stuff.. 3 thresholds could be set in the standard 4 scale colors (white, green, yellow and red)... A setup file was kept on the SD card as well as the "CSV" based log files... If the user wants to just use a small VGA display and custom KBD, that all a small user would need to keep the price tag low.. Now may buddy Ed, (with the 3-D printer) is creating "old school" gauge cases which we can drive with MicroMite MPU's doing PWM to micro servos doing the needle work. The other display device is a 7" touch panel from 4D systems. This display is the most complicated so far as it has its own setup and logging system built in. It is also going to tie into the plane's COM system for different kinds of klaxon and MSG sounds...



I am currently working on the alarm setup screen for the display and will probably use the 470 Core MM to act as the display controller.



I need to spend more time with the input module as I have tried several type of thermo probe "front ends" to use... I have used the MCP31855 with success, but wanted to do the 8 channels for a cheaper price, as that system requires isolation circuits for the "Hot End" of the CHT thermo sensors.



I have started to take a look at a new IC thermo subsystem from Linear Tech. The LTC 2983 looks like a lower cost way to get the needed inputs. I was in contact with the manufacturer reps and they say ground referenced CHT's can use a differential type channel input setup, so isolation circuits like the above could be avoided.. I will be investing in this subsystem to see if I can get it working ok...

Anyway, nuff babbling on this end... I need to find a good BT transceiver to hook in... I am not sure who here has any runtime with this stuff...

EDIT: Have found the RN4020 BT radio from Microchip... Looking at the PDF's...
EDIT: Ended up buying a couple of HC-05 BT modules on E-bay to try out...
Edited by Zonker 2015-03-11
 
panky

Guru

Joined: 02/10/2012
Location: Australia
Posts: 1120
Posted: 11:01pm 09 Mar 2015
Copy link to clipboard 
Print this post

Matt,

I am working on a project to use an Android tablet as the frontend for my caravan battery monitor. I am using drbasic (see Jim's post above - it's free and works a treat). I have a serial to bluetooth module connected to a maximite and a drbasic program running on the tablet - it is very basic (no pun intended ) and still under development but does show the fundamentals of communication between a mite and tablet using bluetooth.

If you would like a copy, PM me and I will send to you,

Cheers, Panky.

... almost all of the Maximites, the MicromMites, the MM Extremes, the ArmMites, the PicoMite and loving it!
 
bigfix
Senior Member

Joined: 20/02/2014
Location: Austria
Posts: 130
Posted: 11:54pm 09 Mar 2015
Copy link to clipboard 
Print this post

Another option would be a USB Interface to the Android Tablet based on the single chip USB Android Host FT311D IC to the Mite via Serial or I2C

You get small modules with the FT311 at various vendors with simple trial Apps
(i.e. based on ELV, Elektor Magazine Articles)

Short Spec:
Entire USB protocol handled on the chip.

Any one of the six user selectable interface types:
- GPIO, UART, PWM, I2C Master, SPI Master, SPI Slave Interface options selectable via 3 mode select pins

7 GPIO lines interface option
USB error indicator pin

Basic UART interface with RXD, TXD, RTS, CTS, TX_ACTIVE pins option.
4 PWM channels option.
I2C Master interface option.

Suitable for use on any Android platform supporting Android Open Accessory Mode (Typically 3.1 onwards, however some platforms may port Open Accessory Mode to version 2.3.4)
 
MolsonB
Regular Member

Joined: 25/01/2015
Location: Canada
Posts: 48
Posted: 04:13am 14 Mar 2015
Copy link to clipboard 
Print this post

I also ordered the HC-05's for the bluetooth connectivity, I'll have to search around if there's any library's for it on here.

I haven't even looked into the CHT and EGT yet. Playing with the simple air and coolant temp sensors. Do you have a blown up schematic that I could read?

Zonker, I believe we are on the same page. Have log file and setup file on sdcard. Alarm values and alarm sounds going to the audio panel. I don't think the colorMM can handle doing all the sensors and screen outputs, so I am opting to add a MM MK2 for the main processing linked to the colorMM board and use 5" touch screen instead of the VGA output.

I like B4A right now, because it's closely matched to visual basic.
MkII 44pin - v5.0

ColorMax 2 - v4.5
 
Print this page


To reply to this topic, you need to log in.

The Back Shed's forum code is written, and hosted, in Australia.
© JAQ Software 2026