Home
JAQForum Ver 24.01
Log In or Join  
Active Topics
Local Time 00:58 29 Apr 2026 Privacy Policy
Jump to

Notice. New forum software under development. It's going to miss a few functions and look a bit ugly for a while, but I'm working on it full time now as the old forum was too unstable. Couple days, all good. If you notice any issues, please contact me.

Forum Index : Microcontroller and PC projects : High power PWM motor controller...

Author Message
Grogster

Admin Group

Joined: 31/12/2012
Location: New Zealand
Posts: 9936
Posted: 06:03pm 27 Dec 2014
Copy link to clipboard 
Print this post

Hi folks.

Thought I would share this link:

43A PWM H-bridge motor controller for $10

Designed for Arduino, but also ideal for any other MCU with PWM outputs, such as the Micromite. I have ordered three of them.

I went looking for some PWM H-bridge motor controller chips for a project that requires up to about 5A of current to drive the motor, so these should be perfect. The motor is a 14v4 motor and planatary-gear set + chuck from an old battery drill.

Free-running, these motor-gearbox-chuck arrangements usually suck about 2 to 3 amps no-load, and this can zap up towards 10 amps or so under load. I expect my load to be very light - it is just a nice way to recycle an old dead battery drill, but my stock of SOIC 1-amp H-bridge drivers are just not juicy enough to drive a bigger motor.

When you can buy a complete module like this, ready to plop in for $10 or so, why bother to look for discrete IC's to design in.....
Smoke makes things work. When the smoke gets out, it stops!
 
centrex

Guru

Joined: 13/11/2011
Location: Australia
Posts: 320
Posted: 01:22pm 28 Dec 2014
Copy link to clipboard 
Print this post

Hi Grogster
They are very good controllers much favoured by the builders of Segway clones.
In fact their is a whole website devoted to the Segway clones with a lot of info on those controllers, I will see if I can find it and post it for you.
Have fun
Cliff
Cliff
 
Grogster

Admin Group

Joined: 31/12/2012
Location: New Zealand
Posts: 9936
Posted: 01:39pm 28 Dec 2014
Copy link to clipboard 
Print this post

That would be much appreciated.

I have found a manual, but it is all Chineese, and I am afraid that German is the language I am in the process of learning, so Chineese is total gobble-de-gook to me!

I can't get over the price of some of this stuff. These modules specifically - US$10 each for up to 43-amps of motor control - wow. Not that I am likely to need more then about 5-amps, but still......
Smoke makes things work. When the smoke gets out, it stops!
 
centrex

Guru

Joined: 13/11/2011
Location: Australia
Posts: 320
Posted: 01:46pm 28 Dec 2014
Copy link to clipboard 
Print this post

Here it is, over a 100 pages

http://www.diyelectriccar.com/forums/showthread.php/ovaltine s-segway-clone-89471.html
delete the space between ovaltine s-segway it should read ovaltines-segway

Cliff


That doesnt seem to work I will try again.


http://www.diyelectriccar.com/forums/forumdisplay.php/non-ro ad-going-vehicles-41.html

Then click on the first item Ovaltinos segway clone.

For some reason a space is being added in /non-road-going vehicles remove it and it works.Edited by centrex 2014-12-30
Cliff
 
Grogster

Admin Group

Joined: 31/12/2012
Location: New Zealand
Posts: 9936
Posted: 03:57pm 28 Dec 2014
Copy link to clipboard 
Print this post

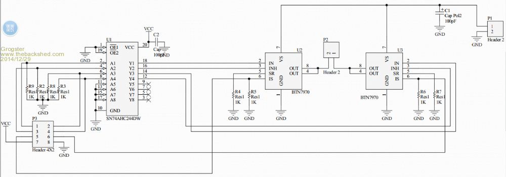
Found it - thanks.

Here is a clickable link

EDIT: Found circuit.



Based on that, it looks pretty easy to drive. Full MCU buffering via the 244 chip, so should be quite hard to kill it or the MCU by accident. Pull both enables high, PWM into one input will make motor go one way, PWM into the other input will make it go the other way.
Edited by Grogster 2014-12-30
Smoke makes things work. When the smoke gets out, it stops!
 
plasma
Guru

Joined: 08/04/2012
Location: Germany
Posts: 437
Posted: 09:26pm 28 Dec 2014
Copy link to clipboard 
Print this post

@grogster if you need help with the german language come to germany :) or ask me ;)

btw i think it has in reality not much moore as 15-20 A.
Edited by plasma 2014-12-30
 
Grogster

Admin Group

Joined: 31/12/2012
Location: New Zealand
Posts: 9936
Posted: 09:38pm 28 Dec 2014
Copy link to clipboard 
Print this post

Danke.

Yeah, not really worried about the 43-amp rating - so long as it can do 5-amps or so, I am happy.
Smoke makes things work. When the smoke gets out, it stops!
 
Print this page


To reply to this topic, you need to log in.

The Back Shed's forum code is written, and hosted, in Australia.
© JAQ Software 2026