Home
JAQForum Ver 24.01
Log In or Join  
Active Topics
Local Time 21:34 28 Apr 2026 Privacy Policy
Jump to

Notice. New forum software under development. It's going to miss a few functions and look a bit ugly for a while, but I'm working on it full time now as the old forum was too unstable. Couple days, all good. If you notice any issues, please contact me.

Forum Index : Microcontroller and PC projects : Quick Q on 4051, 74HC4051

Author Message
marcwolf

Senior Member

Joined: 08/06/2009
Location: Australia
Posts: 119
Posted: 02:36pm 01 Dec 2014
Copy link to clipboard 
Print this post

HI Folks.

I need a quick answer on this as I'm about to order some parts.

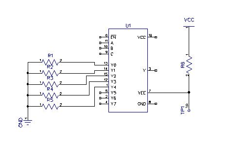
I am working on a very small slim lined package where the number of components is critical.

I will be using these as the 8 sensors http://littlebirdelectronics.com.au/products/force-sensing-r esistor-0-2-circle

Normally when one is feeding an A/D signal to a microcontroller you would create a resistor voltage divider with one end connected to ground and the other to Vcc, and then measure the value between the two resistors.

So in the above case I will also have to fit an extra 8 resistors onto the system.. Unless...






I tie all of one side of the sensors (r1 - r5) to ground, and the other side in to the inputs of the 4051. The A/D output of the 4051 will have the 10k (r6) to Vcc, so that each time I read a sensor it is effectively in a voltage divider configuration.

Or have I gone completely off track.

Many thanks
Marcwolf

Coding Coding Coding..
Keep those keyboards coding..
RAW CODE!!!!!
 
TassyJim

Guru

Joined: 07/08/2011
Location: Australia
Posts: 6509
Posted: 03:15pm 01 Dec 2014
Copy link to clipboard 
Print this post

Your circuit above should work OK.
The resistance of the sensors is well above any on resistance of the 4051 so that will not be a problem.

The sensors seem to have a fast response time so switching them on in turn should be OK.

Disclaimer: I have only had a brief read of the data sheets.

Jim
VK7JH
MMedit
 
marcwolf

Senior Member

Joined: 08/06/2009
Location: Australia
Posts: 119
Posted: 03:42pm 01 Dec 2014
Copy link to clipboard 
Print this post

Many thanks Jim.

Unfortunately this circuit really has to be tiny and I am playing with SMD components and hand soldering. Below is a previous experiment working on the same solution




I did try using one of these

http://www.gravitech.us/i2c128anco.html

But then ran into the issue of needing a resistor for each sensor to complete the resistor network.

In practice only one sensor will be active at a time.

Again thanks for your quick reply..
MarcwolfEdited by marcwolf 2014-12-03
Coding Coding Coding..
Keep those keyboards coding..
RAW CODE!!!!!
 
Print this page


To reply to this topic, you need to log in.

The Back Shed's forum code is written, and hosted, in Australia.
© JAQ Software 2026