Home
JAQForum Ver 24.01
Log In or Join  
Active Topics
Local Time 15:50 28 Apr 2026 Privacy Policy
Jump to

Notice. New forum software under development. It's going to miss a few functions and look a bit ugly for a while, but I'm working on it full time now as the old forum was too unstable. Couple days, all good. If you notice any issues, please contact me.

Forum Index : Microcontroller and PC projects : How About This ?

Author Message
hitsware
Guru

Joined: 23/11/2012
Location: United States
Posts: 535
Posted: 06:03pm 31 Oct 2014
Copy link to clipboard 
Print this post

Aqui !

With the PicAxe ? What would you see on the monitor ?
 
donmck

Guru

Joined: 09/06/2011
Location: Australia
Posts: 1314
Posted: 08:05pm 31 Oct 2014
Copy link to clipboard 
Print this post

  hitsware said   Aqui !

With the PicAxe ? What would you see on the monitor ?



vBulletin Message
Invalid Attachment specified. If you followed a valid link, please notify the administrator

is what I get, do you have to be logged in?

Cheers Don...

https://www.dontronics.com
 
Grogster

Admin Group

Joined: 31/12/2012
Location: New Zealand
Posts: 9936
Posted: 09:04pm 31 Oct 2014
Copy link to clipboard 
Print this post

Same here.
Smoke makes things work. When the smoke gets out, it stops!
 
hitsware
Guru

Joined: 23/11/2012
Location: United States
Posts: 535
Posted: 05:46am 01 Nov 2014
Copy link to clipboard 
Print this post

..

 
Lou

Senior Member

Joined: 01/02/2014
Location: United States
Posts: 229
Posted: 07:09am 01 Nov 2014
Copy link to clipboard 
Print this post

Hits wrote:

With the PicAxe ? What would you see on the monitor ?

The output of the TxD line ??
Is this a trick question ?? Or is a punch line coming ????
I give up, what would you see ??

Lou
Microcontrollers - the other white meat
 
hitsware
Guru

Joined: 23/11/2012
Location: United States
Posts: 535
Posted: 07:29am 01 Nov 2014
Copy link to clipboard 
Print this post


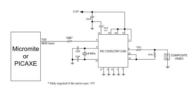
With a MicroMite this makes up the video part of a whole system.
But with a PicAxe ? Seems it would need the editor program ?
 
MicroBlocks

Guru

Joined: 12/05/2012
Location: Thailand
Posts: 2209
Posted: 08:48am 01 Nov 2014
Copy link to clipboard 
Print this post

Well it is just a serial port and the pic32 is a vt100 terminal.
So start sending some VT100 codes with the picaxe. :)

Microblocks. Build with logic.
 
hitsware
Guru

Joined: 23/11/2012
Location: United States
Posts: 535
Posted: 03:47pm 01 Nov 2014
Copy link to clipboard 
Print this post

  TZAdvantage said   Well it is just a serial port and the pic32 is a vt100 terminal.
So start sending some VT100 codes with the picaxe. :)

What would you suggest whoever put that
illustration together had in mind ?
 
Geoffg

Guru

Joined: 06/06/2011
Location: Australia
Posts: 3359
Posted: 05:51pm 01 Nov 2014
Copy link to clipboard 
Print this post

  hitsware said  What would you suggest whoever put that illustration together had in mind ?

Good grief, this is like a cryptic crossword. I "put that illustration together" and I have no idea of what you are talking about.

Geoff
Geoff Graham - http://geoffg.net
 
Grogster

Admin Group

Joined: 31/12/2012
Location: New Zealand
Posts: 9936
Posted: 06:18pm 01 Nov 2014
Copy link to clipboard 
Print this post

  hitsware said  What would you suggest whoever put that
illustration together had in mind ?


To use the VT100 terminal as a VGA or composite display device for the PICAXE or any other micro-controller by way of a serial port.

ANY micro-controller can talk to the VT100 unit, not just the Micromite, if that is what you were perhaps thinking.

And no - you CANNOT use the VT100 unit to edit or program the PICAXE. You must use the free Programming Editor or AXEpad software for that. The reason for this, is that the MicroMite has the editor "Built-in" to it's firmware, whereas the PICAXE does not have any kind of editor on-chip, which is why you have to use the programmer for those chips.

Having said that, you can program the PICAXE to send the expected VT100 codes at the correct baud-rate and you will get the same output on the screen - this is EXACTLY how I produced the static message screen in the other thread about my loving the big text modes on the VT100. I was using a PICAXE to send the codes to the VT100.
Smoke makes things work. When the smoke gets out, it stops!
 
Print this page


To reply to this topic, you need to log in.

The Back Shed's forum code is written, and hosted, in Australia.
© JAQ Software 2026