Home
JAQForum Ver 24.01
Log In or Join  
Active Topics
Local Time 04:03 28 Apr 2026 Privacy Policy
Jump to

Notice. New forum software under development. It's going to miss a few functions and look a bit ugly for a while, but I'm working on it full time now as the old forum was too unstable. Couple days, all good. If you notice any issues, please contact me.

Forum Index : Microcontroller and PC projects : Voltage to PWM for PC Fans

Author Message
jman

Guru

Joined: 12/06/2011
Location: New Zealand
Posts: 711
Posted: 10:15pm 08 Aug 2014
Copy link to clipboard 
Print this post

Hi
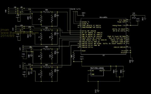
My Son got a new Motherboard for his PC and decided to add a new case and water cooling while he was at it. This lead to him purchasing some new high quality fans. the fans he purchased were 4 wire fans (PWM controlled) but the new motherboard controlled the fans via voltage not PWM (Except for the PCU Fan) so time to breakout the Micromite and make a Voltage to PWM converter.

This what I came up with it is installed in the new PC and working like a charm
I used a SATA connector for the power as this has a 3.3v to power the Micromite.
The basic program is attached. The PCB will fit into a 3.5' hard disk bay so it can be mounted easily.








Excuse the stupid type O (PMW)

2014-08-09_081049_FanCtr.zip

Regards
Jman
 
WhiteWizzard
Guru

Joined: 05/04/2013
Location: United Kingdom
Posts: 2967
Posted: 10:37pm 08 Aug 2014
Copy link to clipboard 
Print this post

Another brilliant use for the MicroMite

I have had a quick look at your circuit (in zip file) and also at the photo above. I understand everything in your photo on the right hand side from the two sets of 4 white connectors. However, can you quickly clarify a few things:

I assume the SATA connector is the black connector on the left hand side?
What is X1 for?
Are the three white connectors (1+2) above X1 for the voltage inputs? If so then why not four?

Sorry if these seem like silly questions; especially as you have been working on this for a little while. Like I say, I just glanced at it and have a use for something similar and hence the real interest.

Thanks for posting your project . . . . .

WW


 
jman

Guru

Joined: 12/06/2011
Location: New Zealand
Posts: 711
Posted: 10:47pm 08 Aug 2014
Copy link to clipboard 
Print this post

@WW
X1 is there if you want to use a normal Molex hard drive power connector
you will also need to fit the 3.3v Regulator

Yip the SATA connector is the black bit on the left (Through hole version)

The voltage inputs are the 4x 3pin connectors the outputs are the 7x 4pin connectors
Channel 1 has 3 outputs
Channel 2 has 2 outputs
Channel 3 and 4 have 1 output each

The 4pin connector closet to the 3pin connector also supply's the tacho pulse

Regards
Jman
 
BobD

Guru

Joined: 07/12/2011
Location: Australia
Posts: 935
Posted: 11:17pm 08 Aug 2014
Copy link to clipboard 
Print this post

John

what brand and model was the mother board that your son used?

have you considered putting a usb connection to the board and permanently wiring it back to the PC to allow setting the fan speeds via Tera Term or other?


edit: delete the second question.

BobEdited by BobD 2014-08-10
 
jman

Guru

Joined: 12/06/2011
Location: New Zealand
Posts: 711
Posted: 11:25pm 08 Aug 2014
Copy link to clipboard 
Print this post

@Bob

The motherboard is an Asus Maximus VII Hero
It came with a real nice GUI application that controls the fans
so he using that to talk to the Maximite etc..

Screenshot below





Regards
Jman

 
kiiid

Guru

Joined: 11/05/2013
Location: United Kingdom
Posts: 671
Posted: 12:37am 09 Aug 2014
Copy link to clipboard 
Print this post

Datasheet

http://rittle.org

--------------
 
paceman
Guru

Joined: 07/10/2011
Location: Australia
Posts: 1329
Posted: 02:18am 09 Aug 2014
Copy link to clipboard 
Print this post

Nice looking board John - we'll forgive the PMW instead of PWM

Greg
 
viscomjim
Guru

Joined: 08/01/2014
Location: United States
Posts: 925
Posted: 04:38am 09 Aug 2014
Copy link to clipboard 
Print this post

Hi Jman,

Took a quick look at the zip file and program. Very cool! What program do you use to do your pc boards? Also in line 13 (not including blank lines) of your code it says

PWM 2, 25000, 10, 10

should that be PWM 1,25000,10,10? or am I not getting it?

Again, nice unit!
 
jman

Guru

Joined: 12/06/2011
Location: New Zealand
Posts: 711
Posted: 10:52am 09 Aug 2014
Copy link to clipboard 
Print this post

  viscomjim said   Hi Jman,

Took a quick look at the zip file and program. Very cool! What program do you use to do your pc boards? Also in line 13 (not including blank lines) of your code it says

PWM 2, 25000, 10, 10

should that be PWM 1,25000,10,10? or am I not getting it?

Again, nice unit!


@ Viscomjim

Well spotted "You are getting it perfectly"
It should read "PWM 1, 25000, 10, 10 "
That brings the fans down to dead slow after the initial spin up

I use DipTrace for my PCB's

Thanks for comments

Regards
Jman
 
jebz

Regular Member

Joined: 13/06/2011
Location: Australia
Posts: 79
Posted: 12:11pm 09 Aug 2014
Copy link to clipboard 
Print this post

Geoff has a good fan controller project at -
http://geoffg.net/fancontroller.html
Both projects have some nice features.
 
Print this page


To reply to this topic, you need to log in.

The Back Shed's forum code is written, and hosted, in Australia.
© JAQ Software 2026