Home
JAQForum Ver 24.01
Log In or Join  
Active Topics
Local Time 21:47 27 Apr 2026 Privacy Policy
Jump to

Notice. New forum software under development. It's going to miss a few functions and look a bit ugly for a while, but I'm working on it full time now as the old forum was too unstable. Couple days, all good. If you notice any issues, please contact me.

Forum Index : Microcontroller and PC projects : 44pin LCD Prototype Board

Author Message
Zonker

Guru

Joined: 18/08/2012
Location: United States
Posts: 772
Posted: 05:10pm 11 Jun 2014
Copy link to clipboard 
Print this post

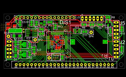
Good evening Gent's...

Well, I think I'm getting to the done'r side of things on this PCB, and wanted to possibly get some feedback from you fine folk before any ordering goes down...





It was produced on the DEX package Big Mick told us about. It is made to fit just behind the 2x16 LCD display, same size, (80x35mm) with matching mounting holes. RTC and Temp IC's are on board, and I was thinking of adding a LTC2631 DAC chip...

If so, I wanted to check with the IIC guy's out there as to properly get the REG addressing correct as to not interfere with the RTC. Also is the question of the REF voltage. Is it ok to use +5 volts for DAC power and REF pin input..? The RTC chip is running off the 3v battery. I'm not sure if the pair can work correctly at the 2 different voltages... Probably not... any feedback would be a big help for the layout...

During the design, we were careful not to use any of the multifunction pins for internal devices. I did manage to have enough room to use the CR2032 (20mm) coin cell with the Harwin socket. It is mountable from either side of the board, so if you back mount it, you have a good amount of topside for an extra IC part... Hence my thinking of the possible DAC chip... Any other ideas..?

Also, will be spinning up a bottom "sea-o-holes" board to go with it and offer it up as package on Phil's website...

Attached is the "info" pack for it...

2014-06-12_030421_PIC32-44pin_LCD-Prototype.zip

2014-06-12_030616_PIC32-LCD_Board_Parts_List.pdf


Z-Cards *44 LCD Prototype Module MCU Pin Usage

PIN PORT PIN USE ON BOARD J1 PIN

01 - RB09 External RTC SDA 2
02 - RC06 External 3
03 - RC07 External 4
04 - RC08 External 5
05 - RC09 External 6
06 - Vss
07 - Vcap
08 - RB10 External 7
09 - RB11 External 8
10 - RB12 External 9
11 - RB13 Internal DISP LED
12 - RA10 Internal DISP RS
13 - RA07 Internal DISP E
14 - RB14 External 10
15 - RB15 External 11
16 - Avss
17 - Avdd
18 - MCLR Asignable 12
19 - RA00 External TEMP DQ 13
20 - RA01 External 14
21 - RB00 External 15
22 - RB01 External 16
23 - RB02 External 17
24 - RB03 External 18
25 - RC00 External 19
26 - RC01 External 20
27 - RC02 External 21
28 - Vdd
29 - Vss
30 - RA02 External 22
31 - RA03 External 23
32 - RA08 Internal IR Tx
33 - RB04 Internal Console Tx
34 - RA04 Internal Console Rx
35 - RA09 Internal DISP D7
36 - RC03 Internal DISP D6
37 - RC04 Internal DISP D5
38 - RC05 Internal DISP D4
39 - Vss
40 - Vdd
41 - RB05 External 24
42 - RB06 External 25
43 - RB07 External IR Rx 26
44 - RB08 External RTC SCL 1



Feedback always welcomed...
 
Frank N. Furter
Guru

Joined: 28/05/2012
Location: Germany
Posts: 1083
Posted: 09:33pm 11 Jun 2014
Copy link to clipboard 
Print this post

Hi Zonker,

your circuit looks very interesting to me.
Your file "2014-06-12_030421_PIC32-44pin_LCD-Prototype.zip" doesn't work - my reader says that the included PDF is corrupted...

Frank
 
BobD

Guru

Joined: 07/12/2011
Location: Australia
Posts: 935
Posted: 09:57pm 11 Jun 2014
Copy link to clipboard 
Print this post

Hi Frank
I can read / see all 9 pages.
Bob
 
Frank N. Furter
Guru

Joined: 28/05/2012
Location: Germany
Posts: 1083
Posted: 10:21pm 11 Jun 2014
Copy link to clipboard 
Print this post

Hi Bob,

thanks for the Info! It was my Reader - Foxit Reader can't open this PDF, but PDF-XChange Viewer opened it without problems...

Frank
 
BobD

Guru

Joined: 07/12/2011
Location: Australia
Posts: 935
Posted: 10:53pm 11 Jun 2014
Copy link to clipboard 
Print this post

Frank
That's the one I use too. It's good and no crapware with it either.
Bob
 
Zonker

Guru

Joined: 18/08/2012
Location: United States
Posts: 772
Posted: 08:11am 15 Jun 2014
Copy link to clipboard 
Print this post

Well, I decided to go with a Microchip DAC instead... But again I want to check with the IIC guy's out there... As far as I can tell from the PDF file, the RTC chip uses the address "A2" for write operations, and "A3" for read operations....

The MPC 4725 DAC chip uses a combination of a "device" code (upper 4 bits set to 1100 (C hex)).. the next 2 bits are "hard-set" from the factory when you order the IC, and the last bit is controlled by the A0 pin on the IC...

When I order the part, I was going the get the one with the factory bits set to 00, so the part will have a slave address of C0 or C1 depending on the A0 pin... As far as I can tell, this should not contend with the RCT addresses... Also, the RTC is only read every once in a while, so much of the time, there wouldn't be address conflicts anyway... (I think)...

So, just to be sure, I wanted have somebody check this over and see if my thinking is right... Thanks for any feedback..!!

2014-06-15_180805_IIC_RTC_PCF8563.pdf

2014-06-15_181044_IIC_12bit_DAC_2631fc.zip

 
Frank N. Furter
Guru

Joined: 28/05/2012
Location: Germany
Posts: 1083
Posted: 08:13pm 15 Jun 2014
Copy link to clipboard 
Print this post

Hi Zonker,

the RTC uses the 7bit address h51 (hA2 for write and hA3 for read operations).

The MPC4725 uses the 7bit address h60 or h61, independent from A0 (with factory setted A2=0 and A1=0).

The LTX2631-Z uses h10, h11, h12, h13, h20, h21, h22, h23 or h30 independent from CA1 and CA0.

There should be no address conflict between any of these chips...

Frank
 
centrex

Guru

Joined: 13/11/2011
Location: Australia
Posts: 320
Posted: 10:46pm 15 Jun 2014
Copy link to clipboard 
Print this post

Hi Zonker
Will the 44pin board be sold as a complete operational board or as a kit.
Regards
Cliff
Cliff
 
WhiteWizzard
Guru

Joined: 05/04/2013
Location: United Kingdom
Posts: 2967
Posted: 05:44am 16 Jun 2014
Copy link to clipboard 
Print this post

Hi Cliff,

Zonker will be selling this 'product' directly (shipped from USA) as well as selling it via the MicroMite.org website (shipped from UK). I am not yet sure as to what 'build options' he will be selling (pcb, kit, part assembled, or fully assembled); but can I ask what your preference would be?

Remember that some people don't want to assemble anything and just simply wish to use a product upon receipt. Other people love to build; and some that want to build cannot do SMD parts.

Whatever your preference is, Zonker and/or myself will be able to supply it for you once it is ready - simply let us know!!

WW
 
Lou

Senior Member

Joined: 01/02/2014
Location: United States
Posts: 229
Posted: 08:55am 16 Jun 2014
Copy link to clipboard 
Print this post

Good afternoon Shedsters,

I have been working with Zonker on this new LCD display board, from this point on it will be named 'LCDmite'.

The LCDmite plugs directly on the back of a good-looking 16x2 white character on blue background LCD.
The backlight with driver transistor is hooked to PWM 2B and may be used with the PWM to dim or just controlled on-off in software.
It uses the 44-pin uMite and has onboard RTC, IR transmit and receive, temp sensor, and DAC as options. Most parts are SMD.
Careful planning has left all multi-function processor port lines free and brought up to a third 'sea of holes' board for prototyping.
Custom third boards may replace the 'sea of holes' board in the future for 'production' units.

In my code, a Sony remote control is used as the input device to trip through the menus and program the device.

Zonker has just finished spinning up the LCDmite processor board with the DAC, it still needs clean-up passes.
The 'sea of holes' board still needs to be layed out. So we're looking at end of June or later to get the boards off to the board house.

Neither me nor Zonker want to build or sell boards, kits, flats, etc. That task has been turned over completely to the Wizz at MicroMite.org
We only want to get boards and parts out to the Shed folks and the uMite community, so contact the Wizz for full builds, parts, kits, flats, options, etc.

Thanks,

Lou

Microcontrollers - the other white meat
 
bigmik

Guru

Joined: 20/06/2011
Location: Australia
Posts: 2980
Posted: 11:07am 16 Jun 2014
Copy link to clipboard 
Print this post

Zonker, Lou,

Looks great!!

I must have missed the earlier post as I didnt see this thread till late last night.

Good effort, Many features provided in a small foot print.

Regards,

Mick




Mick's uMite Stuff can be found >>> HERE (Kindly hosted by Dontronics) <<<
 
WhiteWizzard
Guru

Joined: 05/04/2013
Location: United Kingdom
Posts: 2967
Posted: 11:18am 16 Jun 2014
Copy link to clipboard 
Print this post

So how many shall I put you down for Mick?

 
Zonker

Guru

Joined: 18/08/2012
Location: United States
Posts: 772
Posted: 04:52pm 16 Jun 2014
Copy link to clipboard 
Print this post

Good evening Gent's... Dumbass here....

It seems that I posted the wrong DAC file, as I have the board setup for the MCP4725 DAC from Microchip... The PDF is to big to load here but we ended up ordering some test parts anyway...

@Frank... Thanks for the info fine Sir... Would it be ok if you take a look at the "correct" data..? This IC seems to have a device code of 7 bits... The upper 4 are set to "C", the next two are set when you order the part, (we chose "00") and the last bit is controlled by the A0 pin... So, if I ground the A0 pin, we get "1100000" as the device code... Hope this works OK...

I know "zip" about IIC stuff... Could you give some simple "init" code for this guy..? just want to write some board test code when it ships out to people... I want the board to boot-up, announce itself on the LCD display, and test the onboard hardware for it's new user...

I got the DAC onboard... Starting cleanup... Parts sizing test soon...



Here's the info update...

2014-06-17_025156_PIC32-44pin_LCD-Proto-DAC.zip

 
bigmik

Guru

Joined: 20/06/2011
Location: Australia
Posts: 2980
Posted: 07:39pm 16 Jun 2014
Copy link to clipboard 
Print this post

  WhiteWizzard said   So how many shall I put you down for Mick?



I will consider a blank PCB, I need to digest exactly what it is offering and whether I would use some of the features but I do like the way it attaches to the back of an LCD module.. The DAC could be interesting too. I remember fantastic music being created by using crude DACs on TRS-80 computers way back when I wore short pants.

Mick


Mick's uMite Stuff can be found >>> HERE (Kindly hosted by Dontronics) <<<
 
Frank N. Furter
Guru

Joined: 28/05/2012
Location: Germany
Posts: 1083
Posted: 08:12pm 16 Jun 2014
Copy link to clipboard 
Print this post

Hi Zonker,

you are right. The address should be h60 (b1100000) with grounded A0, I've loaded the correct datasheet yesterday...

I haven't any code for this device but I found BASCOM code for it:
BASCOM Code

and here is the link for the translated site:
BASCOM Code translated

(I hope the link works)

Frank
 
Lou

Senior Member

Joined: 01/02/2014
Location: United States
Posts: 229
Posted: 06:45pm 18 Jun 2014
Copy link to clipboard 
Print this post

Hi Guys,

Small change in the board name from LCDmite to LCDuMite.
Zonker is working on the 'sea of holes' board now... getting closer.

Frank, the link works here, thanks.

Lou
Microcontrollers - the other white meat
 
viscomjim
Guru

Joined: 08/01/2014
Location: United States
Posts: 925
Posted: 01:16am 19 Jun 2014
Copy link to clipboard 
Print this post

Looking forward to this board. I hope it will be available in the US assembled and not have to go from US to AUS and back. Looks like it will be a great addition to the family. Also love the name LCDuMite!!!
 
Lou

Senior Member

Joined: 01/02/2014
Location: United States
Posts: 229
Posted: 08:43am 19 Jun 2014
Copy link to clipboard 
Print this post

Jim,

Me and Zonker have worked together for the last 30+ years designing and building new electronic and microcontroller based products. We don't like selling, shipping, billing, etc., just the fun part making new things.

Phil, the WhiteWizzard (MicroMite.org) has volunteered to handle selling and distributing all the boards, kits, full builds, etc. out of the UK so we can concentrate on our own projects that lead to new things. This particular board was designed for my own personal need for this type of hardware, with parts and functions added by Zonker to make it more useful to the uMite community.

That's our philosophy here, and I think some of the other guys creating uMite boards, like Mick, are also letting the Wizz handle the drudgery tasks.

Happy new projects,

Lou
Microcontrollers - the other white meat
 
viscomjim
Guru

Joined: 08/01/2014
Location: United States
Posts: 925
Posted: 03:32am 20 Jun 2014
Copy link to clipboard 
Print this post

Thanks Lou, understand. I will keep my eyes open for uMite.org to sell these.
 
Print this page


To reply to this topic, you need to log in.

The Back Shed's forum code is written, and hosted, in Australia.
© JAQ Software 2026