Home
JAQForum Ver 24.01
Log In or Join  
Active Topics
Local Time 17:42 26 Apr 2026 Privacy Policy
Jump to

Notice. New forum software under development. It's going to miss a few functions and look a bit ugly for a while, but I'm working on it full time now as the old forum was too unstable. Couple days, all good. If you notice any issues, please contact me.

Forum Index : Microcontroller and PC projects : Good places to get PCB’s made....

     Page 1 of 4    
Author Message
Grogster

Admin Group

Joined: 31/12/2012
Location: New Zealand
Posts: 9936
Posted: 11:56am 22 Jul 2013
Copy link to clipboard 
Print this post

Hi folks.


I am re-evaluating where to get PCB's made, and would love the input from the forums on what services members here use.

Currently, I use Futerlec PCB service, and although the PCB's are fine from them, and very well priced, it can take ages for the boards to arrive.

I have also used PCB Zone here in NZ, and their boards are excellent too, with quick delivery times, but they are three times the price per board then Futerlec are, even when you factor in DHL delivery costs. Much as I would love to support a NZ business, I really can't if it is going to cost about 66% more per board + GST + freight costs over getting them made elsewhere.

Searching the forum here, I found a thread with a link to Dorkbot. I have never tried them, but I am guessing that others here have - I would love opinions of their service, and especially the delivery times. I am looking at their service very closely. I note that they have standard US post on all orders, but you can pay a little more at US$15 and get USPS Priority Mail, for a faster delivery time - anyone here used that? If so, what was the delivery time?

Can anyone else here recommend other PCB houses to get boards made?

99% of my PCB's are single-sided, and I work with RS274X gerbers.
Delivery time needs to be as quick as possible - one month production/delivery times are not really that helpful. Happy enough to pay more for faster delivery, but just not to the levels of cash that are required to make it happen from the likes of PCB Zone.
Smoke makes things work. When the smoke gets out, it stops!
 
MicroBlocks

Guru

Joined: 12/05/2012
Location: Thailand
Posts: 2209
Posted: 12:38pm 22 Jul 2013
Copy link to clipboard 
Print this post

I used iteadstudio ( http://imall.iteadstudio.com/open-pcb.html ) a few times and their product is of good quality.
I used the prototype pooling service which is not the fastest but within 10 days was fast enough for me.
They also have other services, which i did not try but i think they would be at least comparable to their prototype board service.
Communications went good.

Edited by TZAdvantage 2013-07-23
Microblocks. Build with logic.
 
Grogster

Admin Group

Joined: 31/12/2012
Location: New Zealand
Posts: 9936
Posted: 12:51pm 22 Jul 2013
Copy link to clipboard 
Print this post

Cheers.

Since I posted, I flicked off an email to Dorkbot, and they have replied already, which is encouraging, and seemed very willing to help and answer my questions, so I will definitely get a couple of sample boards from them.


Smoke makes things work. When the smoke gets out, it stops!
 
Dylan
Regular Member

Joined: 17/06/2013
Location: Netherlands
Posts: 81
Posted: 01:09pm 22 Jul 2013
Copy link to clipboard 
Print this post

I can hardly solder, but I can search, and had a similar question about http://imall.iteadstudio.com/open-pcb/pcb-prototyping/im1204 18003.html US$25 for 10 (or 12 if OSH) 10cm x 10cm 2-layer PCBs seems like an excellent deal compared to other prices I've found.

Like Futurelec they are based in China, but they'll also send by DHL/UPS (http://imall.iteadstudio.com/shipping_and_returns) and apparently it will take longer to get to 9382 than 1010.

Estimates (to either postcode above):
Registered Air Mail $8.98 EMS $19.00 DHL $21.00 UPS $29.00

For your purposes, Dorkbot (now at http://oshpark.com/pricing) might be too slow, but an alternative is listed (http://dorkbotpdx.org/wiki/pcb_order -> http://pcbfabexpress.com/faq.jsp ^F: 2010-08-10).
 
muddy0409

Senior Member

Joined: 15/06/2011
Location: Australia
Posts: 125
Posted: 03:14pm 22 Jul 2013
Copy link to clipboard 
Print this post

I have been thinking for some time now about offering to engrave PCBs for others on this forum.
I have done a fair few of my own as trial runs and feel that I can now offer this to other Backsheders.
I can do single sided only 'cos I feel sure that if anyone was serious enough to want double sided PTH then they should really get them professionally done.
If anyone would like to see an example of a finished board, PM me with your address and I will send you one at no cost. (Australia, or nearby ONLY please)
I would only be interested in doing small runs of 5 or fewer boards per design.
I may need to tweak track / pad / hole sizes a little so please be open to small changes to your design.
I can take Gerber RS274X files by email and depending on my blank stock at any given time turnaround should be around 2 days from receipt of files.
Please don't go overboard on miniaturisation, as this service is most suited to getting stuff off the breadboards and onto something a bit more permanent.

I can also design layouts if required, price negotiable.

Maximum board size 150mm X 200mm.

Rightio, lets see if I get any bites?
Edited by muddy0409 2013-07-24
Don't poo poo conspiracy theories.
Remember that everything ever discovered started somewhere as a theory.
 
Grogster

Admin Group

Joined: 31/12/2012
Location: New Zealand
Posts: 9936
Posted: 03:17pm 22 Jul 2013
Copy link to clipboard 
Print this post

I'd bite right away, but am in Kiwi land...

I'd still love to see the end result - can you post a photo or two?
Smoke makes things work. When the smoke gets out, it stops!
 
muddy0409

Senior Member

Joined: 15/06/2011
Location: Australia
Posts: 125
Posted: 04:59pm 22 Jul 2013
Copy link to clipboard 
Print this post

I'll stick a couple of photos on here as soon as I can figure out how to do it.

Don't poo poo conspiracy theories.
Remember that everything ever discovered started somewhere as a theory.
 
muddy0409

Senior Member

Joined: 15/06/2011
Location: Australia
Posts: 125
Posted: 05:36pm 22 Jul 2013
Copy link to clipboard 
Print this post

Here's a couple.
Not very clear I'm afraid, I will have to improve my photography.




I may have to find my real camera rather than my phone?
Not terribly good advertising, but it'll have to do for a while.


Edited by muddy0409 2013-07-24
Don't poo poo conspiracy theories.
Remember that everything ever discovered started somewhere as a theory.
 
Bryan1

Guru

Joined: 22/02/2006
Location: Australia
Posts: 1878
Posted: 09:58pm 22 Jul 2013
Copy link to clipboard 
Print this post

Hi Muddy,
I've been that busy I had to turn off the main pv to my shed array and inverter and just let my 1.5Kw motor conversion keep the batteries topped up.

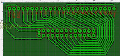
Now I have the gerber(.gbr) and drill files(.drl) files for that 26 pin dual to 24 pin single row pcb. The board is only 65x30mm and I designed it Sprint Layout and it is setup for isolation milling.

If you want to have a go at it I can PM you

Here is a pic of the board





Cheers Bryan

Edit: I can remove the tracks above the single pins too and just use a couple of jumpers wires if it makes it easier too.
Edited by Bryan1 2013-07-24
 
Grogster

Admin Group

Joined: 31/12/2012
Location: New Zealand
Posts: 9936
Posted: 10:25pm 22 Jul 2013
Copy link to clipboard 
Print this post

Another Sprint Layout user - I thought I was the only one!
Smoke makes things work. When the smoke gets out, it stops!
 
muddy0409

Senior Member

Joined: 15/06/2011
Location: Australia
Posts: 125
Posted: 10:29pm 22 Jul 2013
Copy link to clipboard 
Print this post

Hi Bryan.
The only concern for the milling is the track between the pins of the SIL header.
Yeah, I'd like to have a go at that so PM (or email) the gerber to me and I'll get straight onto it.
Also, if you could designate pin 1 on both headers with a square pad it would be less confusing for the end user.


Don't poo poo conspiracy theories.
Remember that everything ever discovered started somewhere as a theory.
 
centrex

Guru

Joined: 13/11/2011
Location: Australia
Posts: 320
Posted: 10:54pm 22 Jul 2013
Copy link to clipboard 
Print this post

I am surprised more people dont make there own boards. I use a program called Traxmaker. probably hard to get now.
I use this to print a negative, using an ink jet onto overhead projector film.
Riston coated pcb is then exposed using a modified scanner with uv leds to expose the board (http://www.users.on.net/~lwyl5744/pwr/index1.htm) double sided or single but not plated through.

This is what they look like......






Takes about one hour to print etch and drill and they are tin plated.
I would never give it a thought to use vero board.
regards
Cliff

Cliff
 
Grogster

Admin Group

Joined: 31/12/2012
Location: New Zealand
Posts: 9936
Posted: 11:26pm 22 Jul 2013
Copy link to clipboard 
Print this post

You are quite right about this, but only for prototypes or less then 10 boards.

If you need more then a single board, a prototype, or want a professional looking finish, then you absolutely have to use a PCB house to have the boards made.

I did use to make all my PCB's - even for production boards, but once production stepped up... Can you imagine etching every board manually at home...

Hell, just drilling ten boards is enough to put me off these days.

Still - for one-off's or prototypes, home made boards still have their place. In fact, I made one tonight using that same photographic method, but it was a one-off.Edited by Grogster 2013-07-24
Smoke makes things work. When the smoke gets out, it stops!
 
Bryan1

Guru

Joined: 22/02/2006
Location: Australia
Posts: 1878
Posted: 12:18am 23 Jul 2013
Copy link to clipboard 
Print this post

Yea I used to use the iron on method the etch and use my dremmel with the drill attachment and lost count on how many carbide drills I broke. Anyway the broken carbide drills will become D-bits for the cnc I made but never have time to play with. I suppose with having one job after the next oneday I'll take a week off and have plenty of $$$$ to finish the shed beside the house and get my electronics room setup and my cnc will go in there so it will be a case of setting the job and leave it to finish with no worries about power.

Being off the grid can be a pain for making pcb's but I'm getting that 10hp liseroid in a few weeks so that will keep the batteries bubbling so plenty of power will be available for playing with the cnc.

Anyway PM sent off to Muddy with an offer of a 100x150mm kinsten board for payment

Cheers Bryan
 
muddy0409

Senior Member

Joined: 15/06/2011
Location: Australia
Posts: 125
Posted: 07:55pm 23 Jul 2013
Copy link to clipboard 
Print this post

OK Bryan..they are on the way to you.
I had to make some assumptions, so I hope all OK.
Let me know if I stuffed anything up.

Don't poo poo conspiracy theories.
Remember that everything ever discovered started somewhere as a theory.
 
davematt
Regular Member

Joined: 27/09/2011
Location: Australia
Posts: 55
Posted: 09:41pm 23 Jul 2013
Copy link to clipboard 
Print this post

Hi Centrex, I'm using the same process as you except am testing a $65 laser printer. V good so far...
Can I ask how you tinplate your boards? I'd love to be able to do that if it was cheap enough.
David
 
centrex

Guru

Joined: 13/11/2011
Location: Australia
Posts: 320
Posted: 10:47pm 23 Jul 2013
Copy link to clipboard 
Print this post

Davematt re tin plating, I bought a bottle of LIQUID TIN from MG Chemicals a couple of years ago, it works very well and is easy to solder, it is starting to get a bit tired now.
I would have to Google the web to see where it is available from now.
I could not guess how many boards if have plated.
Regards
Cliff
Cliff
 
Dylan
Regular Member

Joined: 17/06/2013
Location: Netherlands
Posts: 81
Posted: 08:09am 24 Jul 2013
Copy link to clipboard 
Print this post

http://www.hackvana.com/store/

https://docs.google.com/document/d/1p6FH25ltGpzJQ5_8fbflDukq EKghiEcpuhJpngth2Is/edit
 
Bryan1

Guru

Joined: 22/02/2006
Location: Australia
Posts: 1878
Posted: 04:58pm 31 Jul 2013
Copy link to clipboard 
Print this post

G'day Guy's,
The boards I got Muddy0409(Peter) to make for me finally arrived and I have to say they are TOP QUALITY. It was my mistake telling Peter the gerber file was the bottom view when in fact it was an xray view but as it is only a breakout board it has worked out nicely as I realized with my design I would of had to twist the 26 pin ribbon cable. When I can get some spare time I'll make the board up and take a pic of it in action on a breadboard.

Regards Bryan
 
Geoffg

Guru

Joined: 06/06/2011
Location: Australia
Posts: 3359
Posted: 03:22pm 13 Aug 2013
Copy link to clipboard 
Print this post

  TZAdvantage said   I used iteadstudio ( http://imall.iteadstudio.com/open-pcb.html ) a few times and their product is of good quality.
I used the prototype pooling service which is not the fastest but within 10 days was fast enough for me.
They also have other services, which i did not try but i think they would be at least comparable to their prototype board service.
Communications went good

Based in TZ's recommendation I gave these people a try and I can confirm that they are excellent. They shipped the boards within six days and, because I specified delivery by DHL, I had them in my hands two days later. They were one of the cheapest suppliers that I could find and the quality of the boards is perfect.

Recommended.
Geoff Graham - http://geoffg.net
 
     Page 1 of 4    
Print this page
The Back Shed's forum code is written, and hosted, in Australia.
© JAQ Software 2026