Home
JAQForum Ver 24.01
Log In or Join  
Active Topics
Local Time 11:41 25 Apr 2026 Privacy Policy
Jump to

Notice. New forum software under development. It's going to miss a few functions and look a bit ugly for a while, but I'm working on it full time now as the old forum was too unstable. Couple days, all good. If you notice any issues, please contact me.

Forum Index : Microcontroller and PC projects : Colour MM schematic

Author Message
MOBI
Guru

Joined: 02/12/2012
Location: Australia
Posts: 819
Posted: 04:34pm 15 Jan 2013
Copy link to clipboard 
Print this post

I have found a schematic for Colour MM V1 which doesn't seem to show CAN facilities etc.

Is there an up to date schematic somewhere and I have managed to overlook it?
David M.
 
MOBI
Guru

Joined: 02/12/2012
Location: Australia
Posts: 819
Posted: 01:12am 16 Jan 2013
Copy link to clipboard 
Print this post

I have pretty well worked out what I wanted, however, a schematic of the RS232/485 wouldn't go astray.

My eyes aren't as good as they used to be and I imagined that the serial interface circuit at the edqe of the sea of holes was connected to the pic in some way until I found the serial example on the Blogspot.

I guess the circuit was done that way so that either comm port can be afforded an onboard interface. (who would want more than one RS232 normally?)

I still think that a simple schematic would have made following the description of the hookup a lot easier to follow.

Is there a connection description for RS485 as well?

David M.
 
CircuitGizmos

Guru

Joined: 08/09/2011
Location: United States
Posts: 1427
Posted: 05:30am 16 Jan 2013
Copy link to clipboard 
Print this post

  MOBI said   I have pretty well worked out what I wanted, however, a schematic of the RS232/485 wouldn't go astray.


This is for the CGCOLORMAX1:




Micromites and Maximites! - Beginning Maximite
 
CircuitGizmos

Guru

Joined: 08/09/2011
Location: United States
Posts: 1427
Posted: 05:34am 16 Jan 2013
Copy link to clipboard 
Print this post

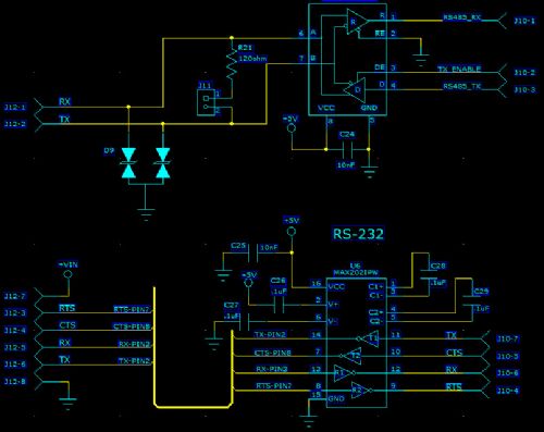
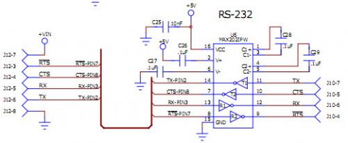
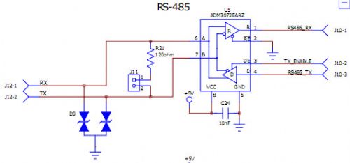
Well that isn't the best image capture, is it?

On the CGCOLORMAX1 both the RS232 and RS485 circuits are stand-alone. Not connected to the signals on the microcontroller.

Because there are two drivers and two receivers on the RS232 circuit, you can support two simultaneous RS232 channels (no handshaking) using RTS for RX and CTS for TX.


Micromites and Maximites! - Beginning Maximite
 
MOBI
Guru

Joined: 02/12/2012
Location: Australia
Posts: 819
Posted: 11:00am 16 Jan 2013
Copy link to clipboard 
Print this post

  Quote  Well that isn't the best image capture, is it?

On the CGCOLORMAX1 both the RS232 and RS485 circuits are stand-alone. Not connected to the signals on the microcontroller.

Because there are two drivers and two receivers on the RS232 circuit, you can support two simultaneous RS232 channels (no handshaking) using RTS for RX and CTS for TX.



Thanks for the schematic, it is just the cat's whisker. I can live with the appearance of the drawing - its the info that counts. I suspected one of the chips was a max232 but eyesight not good enough to read the fine print.

I never (but should have) thought of using cts and rts for the tx and rx signals. Thanks again.
David M.
 
bigmik

Guru

Joined: 20/06/2011
Location: Australia
Posts: 2980
Posted: 12:38pm 16 Jan 2013
Copy link to clipboard 
Print this post

Hi All,

Until a schematic is available that is better than the picture above I have tried to enhance it to be easier to view. (downloadable PDF)

Hopefully it helps someone

Regards,

Mick

2013-01-16_223802_ColormaxComms.pdf




Edited by bigmik 2013-01-17
Mick's uMite Stuff can be found >>> HERE (Kindly hosted by Dontronics) <<<
 
MOBI
Guru

Joined: 02/12/2012
Location: Australia
Posts: 819
Posted: 01:05pm 16 Jan 2013
Copy link to clipboard 
Print this post

  Mick said  Until a schematic is available that is better than the picture above I have tried to enhance it to be easier to view. (downloadable PDF)


Thanks Mick. It is a better copy than the one I did. I did a screen dump to Paint, made it a bit bigger and ended up with a Blueprint (Blackprint???) Didn't look to see if I could reverse colours.

Anyway, I now have something useful to put in my Maximite/PIC32 clip folder - yet another one for the already over crowded bookshelf.

Surely there is an up to date schematic of the various versions of Maxi? Or is it "copyright"? Mind you, I know of a few people who design things without doing a schematic and rely on the PCB layout.
Edited by MOBI 2013-01-17
David M.
 
CircuitGizmos

Guru

Joined: 08/09/2011
Location: United States
Posts: 1427
Posted: 02:12pm 16 Jan 2013
Copy link to clipboard 
Print this post







Micromites and Maximites! - Beginning Maximite
 
Print this page


To reply to this topic, you need to log in.

The Back Shed's forum code is written, and hosted, in Australia.
© JAQ Software 2026