Home
JAQForum Ver 24.01
Log In or Join  
Active Topics
Local Time 23:39 25 Apr 2026 Privacy Policy
Jump to

Notice. New forum software under development. It's going to miss a few functions and look a bit ugly for a while, but I'm working on it full time now as the old forum was too unstable. Couple days, all good. If you notice any issues, please contact me.

Forum Index : Microcontroller and PC projects : Adding CAN to CGCOLORMAX

     Page 1 of 5    
Author Message
Lopezjm2001

Regular Member

Joined: 08/07/2012
Location: Australia
Posts: 42
Posted: 07:17am 20 Oct 2012
Copy link to clipboard 
Print this post

I have made a preorder of the CGCOLORMAX. I want to add CAN to it. Not sure whether to add a CAN shield and use SPI. or just add the CAN circuitry. So I am asking the brainiacs on this forum as to which approach would be the better with the plan of using mmbasic 4.0 with CAN commands. Thanks in advance.
Lopez
 
bigmik

Guru

Joined: 20/06/2011
Location: Australia
Posts: 2980
Posted: 02:48pm 20 Oct 2012
Copy link to clipboard 
Print this post

  Lopezjm2001 said   I have made a preorder of the CGCOLORMAX. I want to add CAN to it.


I believe Geoff is going to bring out a version of MMBasic that supports CAN using PIC32 Pins F0 and F1.

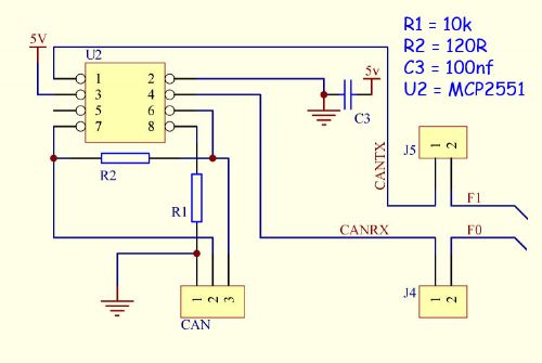
This is the circuit I have used on the UBW32-MCC PCB. It would be a piece of cake to wire this onto the proto area of the CGCOLORMAX. J4 and J5 are jumpers, and if you are going to always want CAN they can be simply ignored and wired across. CAN header is GND, CAN-H, CAN-L (pins 1,2,3). R2 is Bus termination and can be ignored if not required.




I got the circuit from the Duinonite range of `mites so I assume that it works ok as many people are using DM for CAN.

PS. The pinout of U2 (in the schematic) is NOT drawn the same as the physical IC numbering convention.

Mik
Mick's uMite Stuff can be found >>> HERE (Kindly hosted by Dontronics) <<<
 
Lopezjm2001

Regular Member

Joined: 08/07/2012
Location: Australia
Posts: 42
Posted: 05:51am 21 Oct 2012
Copy link to clipboard 
Print this post

Thanks Mick, This is the way I want to go. The circuit diagram you provided is the same as that used by the Duinomite Mega CAN circuit that uses a PIC32 connecting to pins 58(RF0) and 59 (RF1). I am already running mmbasic 4.0 with CAN commands that were provided by John Harding. Hopefully it should be straight forward to get this done.

Edited by Lopezjm2001 2012-10-22
Lopez
 
Lopezjm2001

Regular Member

Joined: 08/07/2012
Location: Australia
Posts: 42
Posted: 01:31am 22 Oct 2012
Copy link to clipboard 
Print this post





Adding my own circuitry to the prototype area as shown above is the option I want to go with but I am not 100% sure it will work with the mmbasic 4.0 with John Harding's CAN commands. As this board CGCOLORMAX1 is not exactly a color maximite and little documentation on it is available. So looking at the color maximite and the Duinomite Mega they appear to use different pins for CAN TX and CAN RX.



DUINOMITE MEGA - uses pins 58 and 59.






COLOR MAXIMITE - uses pins 87 and 88 (according to BigMick from THE BACKSHED)




So due to the difference in pin numbers I am optimistically hopefull that the MM basic 4.0 with CAN commands will work. Any opinions?
Lopez
 
MicroBlocks

Guru

Joined: 12/05/2012
Location: Thailand
Posts: 2209
Posted: 01:55am 22 Oct 2012
Copy link to clipboard 
Print this post

Lopezjim,

Both systems use different chips!
The colour maximite is build with a 512L (notice the L on the end of the partnumber) the 100 pin version.

For can bus these pins canbe used:
C1RX 87 bus receive pin
C1TX 88 bus transmit pin

C2RX 90 bus receive pin
C2TX 89 bus transmit pin

AC2RX 8 Alternate bus receive pin
AC2TX 7 Alternate bus transmit pin

The alternate for C1 (CAN1) has a pin that is already used for the sd card.

If can1 is used on the DM then it corresponds to the same internal peripheral on pins 87 and 88 on the colour maximite.

Edited by TZAdvantage 2012-10-23
Microblocks. Build with logic.
 
Lopezjm2001

Regular Member

Joined: 08/07/2012
Location: Australia
Posts: 42
Posted: 05:53am 22 Oct 2012
Copy link to clipboard 
Print this post

  TZAdvantage said   Lopezjim,
Both systems use different chips!


Thanks. Who thought one letter made so much difference. Typical Newbie mistake I guess. Edited by Lopezjm2001 2012-10-23
Lopez
 
CircuitGizmos

Guru

Joined: 08/09/2011
Location: United States
Posts: 1427
Posted: 08:11am 22 Oct 2012
Copy link to clipboard 
Print this post

I was this close >< to adding CAN circuitry to the ColorMax. I don't know what the language support would include, though.
Micromites and Maximites! - Beginning Maximite
 
donmck

Guru

Joined: 09/06/2011
Location: Australia
Posts: 1314
Posted: 08:52am 22 Oct 2012
Copy link to clipboard 
Print this post

  CircuitGizmos said   I was this close >< to adding CAN circuitry to the ColorMax. I don't know what the language support would include, though.


I had to talk Mick into adding CAN to the UBW32-MCC-PCB, as I was keeping any eye on the thread at:
http://priuschat.com/threads/my-duinomite-mega-canview-v4-eq uivalent-project.112429/page-16

Felt they would get there sooner or later.

There is a question on that thread (the current last one) that you may be able to answer Rob.

Don...Edited by donmck 2012-10-23
https://www.dontronics.com
 
CircuitGizmos

Guru

Joined: 08/09/2011
Location: United States
Posts: 1427
Posted: 09:47am 22 Oct 2012
Copy link to clipboard 
Print this post

From the perspective of the software, the hardware is the same. In other words the same microprocessor pins connect to the same MaxiMite/Arduino headers in both the Colour MaxiMite and the CGCOLORMAX1 (ColorMax).


Micromites and Maximites! - Beginning Maximite
 
bigmik

Guru

Joined: 20/06/2011
Location: Australia
Posts: 2980
Posted: 10:04am 22 Oct 2012
Copy link to clipboard 
Print this post

Lads/Lassies,

Before adding CAN support to the UBW32-MCC discussion with Geoff and John was entered into as to appropriate pins to use for the Tx and Rx and this was Geoff's response.

This would mean that on the Colour Maximite the CAN would appear on the UBW32 F0 (RX) and F1 (TX) which are the same as Arduino D4 and D5. If Mick/Don included the CAN transceiver into their board using these I/Os that would be fantastic.

Hence the reason for adding it to the UBW32-MCC PCB... I provided link options for the CAN as F0 and F1 are also GPIOb pins and could conflict if CAN wasnt needed.

Regards,

MickEdited by bigmik 2012-10-23
Mick's uMite Stuff can be found >>> HERE (Kindly hosted by Dontronics) <<<
 
jdh2550
Regular Member

Joined: 16/07/2012
Location: United States
Posts: 62
Posted: 10:20am 22 Oct 2012
Copy link to clipboard 
Print this post

  CircuitGizmos said   I was this close >< to adding CAN circuitry to the ColorMax. I don't know what the language support would include, though.

What would you like the language support to be?

So far it supports Channel 1. I'm going to be adding Channel 2 for my own nefarious porpoises - but I expect most folks will only want one channel support.

A #def in the source can easily be added if you want to use Channel 2. As far as actual pin numbers go - I confess that I'm not entirely sure where that's setup in the MPLAB project. I *assume* (usual caveats apply!) that this is set up automagically when the target processor type is chosen. However, there's also a version for the UBW32 (with the 100pin chip) - so I *think* this is already taken care of.

BTW, Geoff has indicated that he'll include the CAN commands with the next point release of MMBasic (presumably 4.1?). That current version is posted on this board - a couple of pages back.

Bottom line: if you have a 'mite look-a-like that uses a chip with a built in CAN controller and you want to run MMBasic 4.0 then I'm pretty sure I can make the software work for you...

Feel free to drop me a line at jdharding ~at~ comcast ---dot--- net (do folks still scrape emails this way or do they just steal them from Sony Playstation Network? )



Edited by jdh2550 2012-10-23
 
CircuitGizmos

Guru

Joined: 08/09/2011
Location: United States
Posts: 1427
Posted: 10:28am 22 Oct 2012
Copy link to clipboard 
Print this post

I wasn't sure that CAN would become mainstream (in the GG release of MMBasic) but now that it looks like it will be, I guess I should have kept the circuitry in mind. As a stuffed SMT circuit it would have added ~$1 to the cost for the ColorMax, not including connector.

We were trying to stuff the ColorMax onto a smaller board where I knew a CAN circuit would consume space. When the decision was made to use a larger PCB, well, the CAN circuit should have gone back in to the design. I'll take full blame for not including it.
Micromites and Maximites! - Beginning Maximite
 
CircuitGizmos

Guru

Joined: 08/09/2011
Location: United States
Posts: 1427
Posted: 10:35am 22 Oct 2012
Copy link to clipboard 
Print this post

Also if Geoff is including CAN, I'm sure he is doing so in a way that it will work on the Colour Maximite design, so it will then work on the ColorMax (CGCOLORMAX1).
Micromites and Maximites! - Beginning Maximite
 
jdh2550
Regular Member

Joined: 16/07/2012
Location: United States
Posts: 62
Posted: 10:42am 22 Oct 2012
Copy link to clipboard 
Print this post

  CircuitGizmos said   I wasn't sure that CAN would become mainstream (in the GG release of MMBasic) but now that it looks like it will be, I guess I should have kept the circuitry in mind. As a stuffed SMT circuit it would have added ~$1 to the cost for the ColorMax, not including connector.

We were trying to stuff the ColorMax onto a smaller board where I knew a CAN circuit would consume space. When the decision was made to use a larger PCB, well, the CAN circuit should have gone back in to the design. I'll take full blame for not including it.

Ahh, sorry about that! Bad timing I guess. But as Mick pointed out the circuitry to add should be fairly straightforwar - so all is not lost. I'm sure John Lopez will let us know if that's true!

If you do another rev of the ColorMax - how about exposing both CAN channels? Also, this chip from TI has better isolation than the MCP2551 : http://www.ti.com/product/iso1050. Isolation is an "interesting" characteristic for me because I'm hooking up to high voltage battery packs that have their own isolated ground separate from vehicle ground. And never the 'twain shall meet! However, I've sidestepped that issue for my project because I'm re-purposing the existing Denso device which one presumes already has such isolation in place.
 
CircuitGizmos

Guru

Joined: 08/09/2011
Location: United States
Posts: 1427
Posted: 10:51am 22 Oct 2012
Copy link to clipboard 
Print this post

Yes, adding the circuits from the first page of this thread are not too much of a challenge. You can get a DIP MCP2551 and some TH resistors for a couple bucks and wire this CAN circuit into the ColorMax sea-of-holes. The CAN lines are on the Arduino footprint.

I would have used machine-placed SMT and made the CAN circuit connections optional. Oh, well. As you say if another rev is done...


Micromites and Maximites! - Beginning Maximite
 
Lopezjm2001

Regular Member

Joined: 08/07/2012
Location: Australia
Posts: 42
Posted: 01:20am 07 Dec 2012
Copy link to clipboard 
Print this post

Hi Gizmos, Geoff and JDH2550,

I would like to set a standard (or let you guys set a standard or a concensus) for the CGcolormax1 as to which pins numbers to use for a CANport. At the moment I am going with pins 87 and 88. I know they conflict with D4 and D5.

Any input or comments please?















Edited by Lopezjm2001 2012-12-08
Lopez
 
bigmik

Guru

Joined: 20/06/2011
Location: Australia
Posts: 2980
Posted: 03:14pm 07 Dec 2012
Copy link to clipboard 
Print this post

Hi Lopez, All,

Firstly, CAN is not yet available on the Colour Maximite.. I think Geoff is going to include the routines using F0 and F1 as the CAN pins.

Secondly, taking note of the section of my schematic, (the one with the pale yellow background), please note the pin Numbering of the IC is not the same as the PHYSICAL pin numbering so dont wire up as if the position of the pins are as shown, use the pinout as shown in the "package types" above., (i.e. The NUMBERS are correct, the physical location of the pins is not.)

Also I have provided links to connect F0 to F1 as these are also used as D4 and D5 on the Arduino connector. This is so the CAN chip can be in circuit but not connected to the PIC32 unless you decide to use it.

Regards,

Mick

Edited by bigmik 2012-12-09
Mick's uMite Stuff can be found >>> HERE (Kindly hosted by Dontronics) <<<
 
Geoffg

Guru

Joined: 06/06/2011
Location: Australia
Posts: 3359
Posted: 04:38pm 07 Dec 2012
Copy link to clipboard 
Print this post

Hi All,

Yes, I plan to implement John Harding's CAN with the Rx signal on pin 87 of the 100 pin PIC32 (also Arduino D4) and Tx on pin 88 (Arduino D5). This is on the Colour Maximite so it should also work on Mick's board and the CGCOLORMAX1. CAN should also work on the Duinomite. This of course is subject to everything working out as planned, but I am confident it should be OK.

I originally intended to put CAN into ver 4.1 but a number of bugs meant that I had to push 4.1 out early. So, now it will be in 4.2. Also, 4.2 will have support for RS485. I will probably put out a beta version first as I do not have the facilities for testing either CAN or RS485 and this should happen in early January.

I hope that this helps,
Geoff

Edited by Geoffg 2012-12-09
Geoff Graham - http://geoffg.net
 
bigmik

Guru

Joined: 20/06/2011
Location: Australia
Posts: 2980
Posted: 04:43pm 07 Dec 2012
Copy link to clipboard 
Print this post

  Geoffg said   Also, 4.2 will have support for RS485.


Hi Geoff,

Just curious, What support is added for RS485?

The difference as far as I can see is the driver chips themselves. The TTL (or 3.3v TTL) interface should be the same as RS232 shouldn't it?

Regards,

Mick


Mick's uMite Stuff can be found >>> HERE (Kindly hosted by Dontronics) <<<
 
isochronic
Guru

Joined: 21/01/2012
Location: Australia
Posts: 689
Posted: 06:08pm 07 Dec 2012
Copy link to clipboard 
Print this post

Just a thought - I see Microchip have updated the pic32
"Starter Kit II", it uses a pic32 '795L. Probably MM
would run on it, with an adapter ? I think it includes
CAN and USB etc.

(edit) sorry this should probably be another thread.Edited by chronic 2012-12-09
 
     Page 1 of 5    
Print this page
The Back Shed's forum code is written, and hosted, in Australia.
© JAQ Software 2026