Home
JAQForum Ver 24.01
Log In or Join  
Active Topics
Local Time 08:08 25 Apr 2026 Privacy Policy
Jump to

Notice. New forum software under development. It's going to miss a few functions and look a bit ugly for a while, but I'm working on it full time now as the old forum was too unstable. Couple days, all good. If you notice any issues, please contact me.

Forum Index : Microcontroller and PC projects : ColorMax Pre-order

     Page 1 of 8    
Author Message
CircuitGizmos

Guru

Joined: 08/09/2011
Location: United States
Posts: 1427
Posted: 07:20am 09 Sep 2012
Copy link to clipboard 
Print this post


I'm offering a pre-order of the CircuitGizmos CGCOLORMAX1 (ColorMax) for a $5 discount for TBS readers.

Pre-order on this page:

http://www.circuitgizmos.com/products/cgcolormax1/cgcolormax 1.shtml

The regular price for the fully assembled board will be 54.99 and for the duration of the pre-order it will be $49.99.

This version of the design includes all of the new features of the Colour Maximite, plus a couple of additional features. The CGCOLORMAX1 has a populated RS485 and dual RS232 circuit that the end user can wire as needed. The board also features a prototyping area where additional circuits can be mounted. Board size is 5.7" by 4.0".

The CGCOLORMAX1 includes the features of the Colour Maximite:

The Color Maximite is a small and versatile computer running a powerful BASIC interpreter with 128K of working memory.

It will work with a standard VGA monitor and generate eight colours (black, red, green, blue, cyan, yellow, purple and white). The Color Maximite is the latest member of the Maximite family and brings new features including color, stereo music synthesiser, Arduino compatible I/O connector and a battery backed clock.

It also has all the features of the original (monochrome) Maximite including input from a standard PC compatible keyboard or USB, built in SD memory card, BASIC language and rear panel I/O connector with an additional 20 I/O pins.

I will be updating the schedule for the manufacturing process and letting you know when the boards will be completed. This is not a kit, but a fully assembled board.
Micromites and Maximites! - Beginning Maximite
 
darthmite

Senior Member

Joined: 20/11/2011
Location: France
Posts: 240
Posted: 10:36am 09 Sep 2012
Copy link to clipboard 
Print this post

oh !
OH !
i just get it

Cheers.

Darth.

PS : post a photo please

Theory is when we know everything but nothing work ...
Practice is when everything work but no one know why ;)
 
BobD

Guru

Joined: 07/12/2011
Location: Australia
Posts: 935
Posted: 12:12am 10 Sep 2012
Copy link to clipboard 
Print this post

CG, you haven't actually said what you are selling. Is it like the CGMMstick only with colour and the serial ports or is it a complete colour Maximite? Is the RTC included? I believe it is optional in the Colour Maximite. What would it cost for shipping to Australia?
 
CircuitGizmos

Guru

Joined: 08/09/2011
Location: United States
Posts: 1427
Posted: 03:29am 10 Sep 2012
Copy link to clipboard 
Print this post

Sorry about the confusion. I'm still pulling stuff together for this.

It isn't the CGMMSTICK1 with color. At about 1" by 3" the stick format is too small to support adding Arduino shields.

It is "a complete colour Maximite" in that it is about the same format. Board size is 5.7" by 4.0". It has what the Colour Maximite has, plus more.

The front edge has provision for a full-size SD card. Back of board has keyboard connector, Maximite expansion header (2x13), color VGA, USB, and DC input.

Inside is a populated RTC circuit, the populated serial circuits that I mentioned, and room for an Arduino shield.

Also on the board is a prototyping area - a sea of holes - for user circuits. That was a late-minute addition to the layout, but one I think is very useful. You can add your interface circuits to the board itself, without having to wire up a board to plug into the Maximite connector. (Assuming your circuit fits in that approximately 9 square inch space.)

It is designed to fit into an XR-46 Polycase. The case will also be for sale at CG.

It will be a little bit before I have anything visual to post, like photos or layout. I'm waiting for that info.

It will be loaded with MMBASIC 4.0.

This is NOT a hand-assembled product by a hobbyist, but a professionally built, machine-placed board.


Micromites and Maximites! - Beginning Maximite
 
CircuitGizmos

Guru

Joined: 08/09/2011
Location: United States
Posts: 1427
Posted: 03:30am 10 Sep 2012
Copy link to clipboard 
Print this post

BobD: Shipping information is here: http://circuitgizmos.com/cartfaq.shtml
Micromites and Maximites! - Beginning Maximite
 
Greg Fordyce
Senior Member

Joined: 16/09/2011
Location: United Kingdom
Posts: 153
Posted: 06:40am 10 Sep 2012
Copy link to clipboard 
Print this post

I've placed my order.

  CircuitGizmos said  <snip> the populated serial circuits that I mentioned <snip>

This feature caught my eye, at the moment I am using this circuit connected to a MM to communicate to some slave boards.



It is basically a max232 with a pull down resistor from pin6 to pin13 for my modified rs232 bus. Is the serial circuit based on the max232 and will it be easy for me to modify? I guess this is a feature request.

Greg
 
CircuitGizmos

Guru

Joined: 08/09/2011
Location: United States
Posts: 1427
Posted: 06:49am 10 Sep 2012
Copy link to clipboard 
Print this post

Greg: The circuit on the ColorMax is a Max202 that provides two RS232 drivers and two receivers. Close cousin to the Max232.

Modifying it depends on your soldering skills. Since this is an 'add', rather than lifting pins and breaking traces, it should be very straight forward.
Micromites and Maximites! - Beginning Maximite
 
3buns
Newbie

Joined: 16/07/2012
Location: United Kingdom
Posts: 8
Posted: 07:47am 10 Sep 2012
Copy link to clipboard 
Print this post

So looking forward to this, my wife has very kindly just pre-ordered mine.

There's no way I want to dis the Pi, but the Maximite and family offer me something I can readily hook stuff up to and code in good old BASIC.

I hope to interest my son into creating a game with me, I just got him interested in Picaxe's.

Regards, Kurt
 
CircuitGizmos

Guru

Joined: 08/09/2011
Location: United States
Posts: 1427
Posted: 08:08am 10 Sep 2012
Copy link to clipboard 
Print this post

Thank you (and others) for the orders!

The rPi doesn't seem to be as friendly as the Maximites. I'm biased, though.

I had the thought that with a ColorMax all you have to do is add the Arduino headers and a specific Arduino shield and you can interface anything that they make a shield for. I also thought that adding your own unique circuitry is as easy then as adding a 'prototype' shield.

Then I thought: Wouldn't it be nicer to have a place on-board for prototyping circuits? So I added a sea of holes that is larger than an Arduino prototype shield.

Build an audio amplifier in there if you want loud games. Add CAN circuitry, if you want. Even just a few resistors and wires to support button inputs. All pretty nice to do on one board.
Micromites and Maximites! - Beginning Maximite
 
Nick

Guru

Joined: 09/06/2011
Location: Australia
Posts: 512
Posted: 01:04pm 10 Sep 2012
Copy link to clipboard 
Print this post

I've noticed the use of the term "ColorMax" to refer to the Colour Maximite.

I think this is a cool name.

Should this become a standard? It's a shorter and "funkier" version of the original name, still saying the same thing.

Time to get my graphics editor out and design a new Logo!

Nick
 
CircuitGizmos

Guru

Joined: 08/09/2011
Location: United States
Posts: 1427
Posted: 02:24pm 10 Sep 2012
Copy link to clipboard 
Print this post

Geoff calls his design Colour Maximite.

"ColorMax" is on the silk screen for the CGCOLORMAX1 and is how I refer to that version.
Micromites and Maximites! - Beginning Maximite
 
djuqa

Guru

Joined: 23/11/2011
Location: Australia
Posts: 447
Posted: 07:38pm 10 Sep 2012
Copy link to clipboard 
Print this post

  Nick said   I've noticed the use of the term "ColorMax" to refer to the Colour Maximite.
I think this is a cool name.
Nick
Colormax is a registered TM in Australia for fences
BrochureEdited by djuqa 2012-09-12
VK4MU MicroController Units

 
darthmite

Senior Member

Joined: 20/11/2011
Location: France
Posts: 240
Posted: 10:32am 11 Sep 2012
Copy link to clipboard 
Print this post

Thanx for the additional infos Giz
Now about the rPi and ColourMM , they are two different world.
I use rPi more for 're' discover linux , try to compile emulator's and
the day i want connect to external world , use the expansion pin's
The ColourMM is for me the best way for a connect and it work system.
And the V4 Basic is so good that you probably can do everything passing
in your head
The speed you develop applications , games , etc ,with a board who just
use a single controller with a programming language so easy to learn that
i am sure a kid can use is a performance on itself.
But the most important , it's the fun !! just like when some of us
started in the 80's and this time with allot more resources than the
ancestral systems

Cheers.

Darth.

Theory is when we know everything but nothing work ...
Practice is when everything work but no one know why ;)
 
Greg Fordyce
Senior Member

Joined: 16/09/2011
Location: United Kingdom
Posts: 153
Posted: 10:59am 11 Sep 2012
Copy link to clipboard 
Print this post

Not to mention boot times, MM/CMM is instant, RPi takes a while. But I love both.

Greg

P.S. I hope CG's CMM has a hefty 5v supply and can accept car voltage input (12~15 volts)
 
CircuitGizmos

Guru

Joined: 08/09/2011
Location: United States
Posts: 1427
Posted: 11:03am 11 Sep 2012
Copy link to clipboard 
Print this post

  Greg Fordyce said  
P.S. I hope CG's CMM has a hefty 5v supply and can accept car voltage input (12~15 volts)


5V at 500mA, up to 18VDC.
Micromites and Maximites! - Beginning Maximite
 
VK6MRG

Guru

Joined: 08/06/2011
Location: Australia
Posts: 347
Posted: 04:48am 25 Sep 2012
Copy link to clipboard 
Print this post

Hi CircuitGizmos,
Can you add the XR-46 case to your shop. And will the case have the holes required for the ColorMax (sd card, vga etc....)
Thanks,
Matthew
Its easier to ask forgiveness than to seek permission!

............VK6MRG.............VK3MGR............
 
CircuitGizmos

Guru

Joined: 08/09/2011
Location: United States
Posts: 1427
Posted: 06:56am 25 Sep 2012
Copy link to clipboard 
Print this post

It will be added when the it is tooled for the hole locations. There will be a prototype of the box first before it will be offered for sale.
Micromites and Maximites! - Beginning Maximite
 
VK6MRG

Guru

Joined: 08/06/2011
Location: Australia
Posts: 347
Posted: 09:40am 25 Sep 2012
Copy link to clipboard 
Print this post

Thanks for that. I'll keep an eye on the Circuit Gizmos website.

Regards,
Matthew
VK6MRG
Its easier to ask forgiveness than to seek permission!

............VK6MRG.............VK3MGR............
 
CircuitGizmos

Guru

Joined: 08/09/2011
Location: United States
Posts: 1427
Posted: 03:46pm 25 Sep 2012
Copy link to clipboard 
Print this post


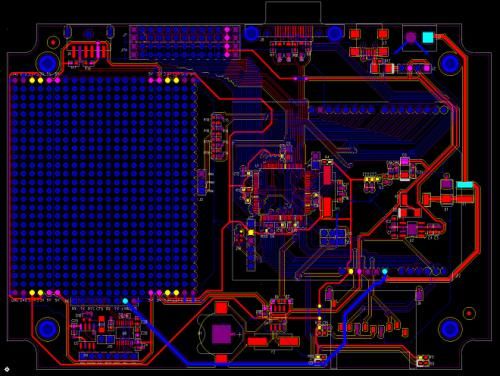
I have a screen capture of the board layout from the board editor to share:



Micromites and Maximites! - Beginning Maximite
 
Bryan1

Guru

Joined: 22/02/2006
Location: Australia
Posts: 1876
Posted: 11:29am 27 Sep 2012
Copy link to clipboard 
Print this post

Hi CC,
Nice looking design, now with the sea of holes it will be great for one off projects and once there soldered in well they are there for good. If may offer a suggestion you can take it with a grain of salt if you wish too( no pun intended)

The simmstick 30 pin buss was a great idea and it was great to see your cgmstick included that concept. Now with your new board by putting a 30 pin header on the end of the board would allow users to put a header on say some veroboard and gain access to the not only the Arduino buss but also other pins that are left available. That way users that want to use the Arduino buss can make their own boards easily by using a 30 pin header and not have to pay $$$ for shields etc.

Just my 2.2 cents worth

Regards Bryan
 
     Page 1 of 8    
Print this page
The Back Shed's forum code is written, and hosted, in Australia.
© JAQ Software 2026