Home
JAQForum Ver 24.01
Log In or Join  
Active Topics
Local Time 04:57 25 Apr 2026 Privacy Policy
Jump to

Notice. New forum software under development. It's going to miss a few functions and look a bit ugly for a while, but I'm working on it full time now as the old forum was too unstable. Couple days, all good. If you notice any issues, please contact me.

Forum Index : Microcontroller and PC projects : XOrduino-Arduino for The Third World

Author Message
vasi

Guru

Joined: 23/03/2007
Location: Romania
Posts: 1697
Posted: 04:36pm 15 Jun 2012
Copy link to clipboard 
Print this post

You can read here about it. Is designed to be used with OLPC-XO laptop and the author (Mr. Scott Ananian) claims than it can be easily assembled because it is mainly composed of through hole components.


No way to make this board at home - anyway, it looks like it was routed by the software


Well, why not building your Arduino compatible board from scratch? There is already Arduino-Severino, a single-sided board, with serial interface.






Didn't knew Mr. Scott Ananian about that? Of course he knew, but you can't make money from that.

Here is also my design, a little simpler and less components because you will need anyway a USB2Serial adapter (which can be also made with through hole components). The board I designed is intended for those ready to go beyond Arduino language, using avr-gcc and some C libraries. From the production POV is expensive to build a board with THT components than with SMD but, why not providing only the components, letting the children having fun in making their own boards? You don't have to spend money manufacturing something - just send them the components, Mr. Scott.


Edited by vasi 2012-06-17
Hobbit name: Togo Toadfoot of Frogmorton
Elvish name: Mablung Miriel
Beyound Arduino Lang
 
elproducts

Senior Member

Joined: 19/06/2011
Location: United States
Posts: 282
Posted: 05:59pm 15 Jun 2012
Copy link to clipboard 
Print this post

  vasi said   USB2Serial adapter (which can be also made with through hole components).


I'm curious how would you do that?
Every adapter I see has an FTDI chip which are only available in surface mount.
www.elproducts.com
 
vasi

Guru

Joined: 23/03/2007
Location: Romania
Posts: 1697
Posted: 06:13pm 15 Jun 2012
Copy link to clipboard 
Print this post

  elproducts said  
  vasi said   USB2Serial adapter (which can be also made with through hole components).


I'm curious how would you do that?
Every adapter I see has an FTDI chip which are only available in surface mount.


That is simple and at hand of any beginner - the firmware is included in Microchip's Application Library and is starting with PIC18F14K50, 18F2550 and so on. Here is mine (PCB ghetto style, with marker only):


Edited by vasi 2012-06-17
Hobbit name: Togo Toadfoot of Frogmorton
Elvish name: Mablung Miriel
Beyound Arduino Lang
 
vasi

Guru

Joined: 23/03/2007
Location: Romania
Posts: 1697
Posted: 11:09pm 25 Jun 2012
Copy link to clipboard 
Print this post

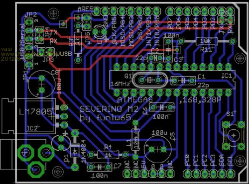
My Severino M2 is ready (ATmega168P). Almost - I don't have the 100uH inductance, can I use one of 220uH?



It will be used for tests with ATmega-CLib project. Eagle files are on Google code.

Edit:
------

And with the inductance of 220uH.





Edited by vasi 2012-06-28
Hobbit name: Togo Toadfoot of Frogmorton
Elvish name: Mablung Miriel
Beyound Arduino Lang
 
vasi

Guru

Joined: 23/03/2007
Location: Romania
Posts: 1697
Posted: 10:01am 27 Jun 2012
Copy link to clipboard 
Print this post

Just burned the Optiboot bootloader, a hex file from this archive (thanks Calin), optiboot_atmega168p.hex, using an Arduino UNO (thanks Florin) board as here. Of course, first added a new description (useful only to burn the bootloader) to boards.txt file from Arduino IDE as here:

[code] ############################################################ ##

diecimilaP.name=Arduino Diecimila, Duemilanove, or Nano w/ ATmega168P
diecimilaP.upload.protocol=arduino
diecimilaP.upload.maximum_size=14336
diecimilaP.upload.speed=19200

diecimilaP.bootloader.low_fuses=0xff
diecimilaP.bootloader.high_fuses=0xdd
diecimilaP.bootloader.extended_fuses=0x04
diecimilaP.bootloader.path=atmega
diecimilaP.bootloader.file=optiboot_atmega168p.hex
diecimilaP.bootloader.unlock_bits=0x3F
diecimilaP.bootloader.lock_bits=0x0F

diecimilaP.build.mcu=atmega168P
diecimilaP.build.f_cpu=16000000L
diecimilaP.build.core=arduino[/code]

... and moved the "optiboot_atmega168p.hex" file in the hardware/arduino/bootloaders/atmega sub-folder of Arduino IDE main folder.
Reference here - no need to modify avrdude configuration file if you use the latest version of Arduino IDE (1.0.1) - well, is possible to be wrong, I think I use the latest version of avrdude and possibly replaced the original avrdude, not sure...

Successfully tested it blinking the red LED (uploaded the hex file many times after changing the blinking frequency after every upload) using Eclipse IDE. Transfered the program using the USB2Serial adapter based on PIC18F2550. Bootloader is working ok.

Unfortunately, Arduino IDE does not have yet support for ATmega168P but this doesn't matter for me. For those who need Arduino support, just replace the micro with ATmega168 or ATmega328P, the board design is tested.

Vasi

P.S. On some markets you can find the ATmega328P with Arduino bootloader(Optiboot) inside. For Romanians. this micro can be bought here.

P.P.S. Very fun to watch this movie http://www.ted.com/talks/view/lang/en//id/1491 Edited by vasi 2012-06-28
Hobbit name: Togo Toadfoot of Frogmorton
Elvish name: Mablung Miriel
Beyound Arduino Lang
 
vasi

Guru

Joined: 23/03/2007
Location: Romania
Posts: 1697
Posted: 07:01pm 23 Nov 2012
Copy link to clipboard 
Print this post

I found a better single-sided design here but require a little more precision/accuracy when the PCB is made with toner transfer method. The serial connector layout is not standard so it will require customization when an USB2Serial converter is used.
Hobbit name: Togo Toadfoot of Frogmorton
Elvish name: Mablung Miriel
Beyound Arduino Lang
 
JohnS
Guru

Joined: 18/11/2011
Location: United Kingdom
Posts: 4304
Posted: 01:11am 24 Nov 2012
Copy link to clipboard 
Print this post

I'd have thought some areas (with holes) to put extra components in would be useful.

Same with that XOrduino thread you posted.

There seems a lack of RAM, generally speaking. Are people stuck in the 1970s (maybe 1980s) or what? You'd think chip-making had not progressed or got cheaper.

John
 
vasi

Guru

Joined: 23/03/2007
Location: Romania
Posts: 1697
Posted: 06:19am 24 Nov 2012
Copy link to clipboard 
Print this post

ATmega328P. used in standard Arduino, have 32Kb Flash, 2Kb RAM.

Believe me or not, using C language (avr-gcc compiler which is one of the best), even an ATmega168 (everything in half than ATmega328P) is an overkill for a huge set of applications (and I know what I'm talking about, as I do a set of libraries for ATmega).

For the next months (or maybe an year), many owners of Arduino DUE will let the dust settle on their board, as it is an overkill and they will not know what to do with it. But examples will appear and the collection of applications will grow in time.

In my opinion, 5V, 8bit microcontrollers will continue to be the best choice. Even if is about 8051 microcontrollers...

Arduino will continue to be the best option for the younger generations (not because of Arduino language as is not easier than Basic, but because of existing projects).Edited by vasi 2012-11-25
Hobbit name: Togo Toadfoot of Frogmorton
Elvish name: Mablung Miriel
Beyound Arduino Lang
 
JohnS
Guru

Joined: 18/11/2011
Location: United Kingdom
Posts: 4304
Posted: 05:11am 25 Nov 2012
Copy link to clipboard 
Print this post

I don't disagree, but C and similar lowish level languages are tough for beginners (and many non-beginners). And often result in bugs which are painful :(

To use higher level needs more RAM and MMBasic shows many people can get a good job done quickly when the RAM is there.

I've done plenty with old uC boards with next to no RAM using ASM but really it makes no sense to do that any more, especially in low volumes.

I do wish they'd stuck to 5V and just added RAM (preferably on chip) and I guess flash as well.

And some prototype areas on the boards :) I don't like shields for all the reasons always mentioned.

John
 
Print this page


To reply to this topic, you need to log in.

The Back Shed's forum code is written, and hosted, in Australia.
© JAQ Software 2026