Home
JAQForum Ver 24.01
Log In or Join  
Active Topics
Local Time 03:25 23 Apr 2026 Privacy Policy
Jump to

Notice. New forum software under development. It's going to miss a few functions and look a bit ugly for a while, but I'm working on it full time now as the old forum was too unstable. Couple days, all good. If you notice any issues, please contact me.

Forum Index : Microcontroller and PC projects : Eagle Designed MM I/O Card

Author Message
Ray B
Senior Member

Joined: 16/02/2007
Location: Australia
Posts: 219
Posted: 02:43pm 03 Oct 2011
Copy link to clipboard 
Print this post

After more than 40 years of being involved with electronics I thought it was about time to actually design & make a PCB instead of purchasing pre built kits or using many metres of veroboard over that time.

First question what design program to use ? Finally decided to give Eagle a run especially that this month Silicon Chip mag will be promoting Eagle.

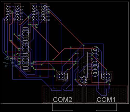
Attached is a board I've neally got available to release to others on this forum who would like the schematic / board files.

This board was designed using these principles:
* Had to be the basis of future MaxiMite I/O boards using the 26 pin connector.
* Had to work within the board limits of the Eagle Lite software being 100 / 80 mm
* Single sided for first attempt at making a PCB

The attached draft design board that I've neally got finished features the following:
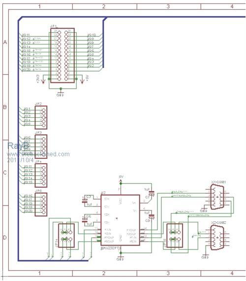
* Has 26 pin I/O connector as well as 20 I/O connectors to link into a piece of protoboard.
* Has both COM1 & COM2 of the single MAX232 chip but with links to disable COM2 and use the lines through MAX232 for RTS/CTS on COM1

Excuse the 26 pin connector not being on the edge of the board and all of the top layer links but that is what you get with a single sided board.



Board has some space so I'll try to squeeze in some I/O isolation transistors ccts and a headed to connect to a LCD.

Once I'm comfortable with the design I'll release the Eagle files for other to use / modify as they see fit for non commercial purposes.



RayB from Perth WA
 
vasi

Guru

Joined: 23/03/2007
Location: Romania
Posts: 1697
Posted: 09:21pm 03 Oct 2011
Copy link to clipboard 
Print this post

Hi Ray,

Good for you and success on your Eagle adventure. I think you are aware of this tutorial:
http://www.sparkfun.com/tutorials/115

Vasi

BTW, I may be wrong but what kind of COM connectors are you using? I think are not the good ones... at least this is how they looks to me (the pcb footprint and the traces routed around there).Edited by vasi 2011-10-05
Hobbit name: Togo Toadfoot of Frogmorton
Elvish name: Mablung Miriel
Beyound Arduino Lang
 
Geoffg

Guru

Joined: 06/06/2011
Location: Australia
Posts: 3357
Posted: 10:26pm 03 Oct 2011
Copy link to clipboard 
Print this post

  Ray B said  Single sided for first attempt at making a PCB

It looks like a double sided board to me; but don't restrict yourself to single sided - it is much easier to go double sided and it does not cost extra as all PCB fabricators start with double sided as a minimum.

Also, watch out for the track widths, yours look rather narrow. Typically for a through hole design track widths would be 25 thou with a minimum clearance of 25 thou (but you can always go much smaller). A good design guide was written by David L Jones at http://www.alternatezone.com/electronics/pcbdesign.htm and he talks about track widths. It is well worth a read.

Geoff
Geoff Graham - http://geoffg.net
 
Ray B
Senior Member

Joined: 16/02/2007
Location: Australia
Posts: 219
Posted: 12:47am 04 Oct 2011
Copy link to clipboard 
Print this post

Vasi - The RS232 Connectors would be Female DB9 connectors - I read the MM code that the MM is configured as a DCE (Data Computer Equipment) that send to a remote terminal (DTE). The board design in just based upon components off Eagle librarys and I'd not attempt a board until I had the hardware in hand to confirm.

Vasi thanks for the tutorial link - I found some excellent Eagle tutorials on YouTube that I'd recommend to others as well as a forum on www.eaglecentral.ca

Geoff - Yes it looks like a double sided board but that is how Eagle represents single layer with the wire links on the top side as shown in red and connecting through the green vias. The graphic above is just the output from the AutoRoute which I can see in not 100% but a good starting point which I'll need to hand adjust. I also see a T junction in the wire links which I'll need to fix as it has no via to terminate the wire link at.

Other obvious issues are that is currently does not have the power pins brought out to connectors to link to a section of protoboard & maybe I should put is some decoupling / filtering caps on the power rails.

Yes the track widths are a bit thin maybe to home etch but were just the Eagle defaults.

After this exercise I can see the benifit of double sided boards but this is meant to be a trial using single sided board which I happen to have at hand. I'm also intending to use some lazer printed paper I got on ebay from Hong Kong.

Regards
RayB from Perth WA
 
rhamer
Senior Member

Joined: 06/06/2011
Location: Australia
Posts: 174
Posted: 07:31am 04 Oct 2011
Copy link to clipboard 
Print this post

Ray, change the MAX232 to a MAX3232.

The latter is a 3V part and will interface into the maximite directly.

Cheers

Rohan
Rohan Hamer
HAMFIELD Software & Hardware Solutions

Makers of the Maximite Expander.

http://www.hamfield.com.au
 
Ray B
Senior Member

Joined: 16/02/2007
Location: Australia
Posts: 219
Posted: 12:34pm 04 Oct 2011
Copy link to clipboard 
Print this post

Rohan note your recommendation to use MAX3232 which will work at either 3 or 5 volts but may be a bit harder to source e.g. altronics don't stock the 3232.
Don't get me wrong but is there any other convincing reason to go for a 3232 or even use the 3.3 volt supply?

My prototype on protoboard uses a MAX232 without even any pullups to the 5V rail (as discussed in MM manual V2.6 page 22) and seems to be working OK.

I'm currently waiting for 10 x MAX232 from Hong Kong for total cost of $9.85 (inc post) so I'll see how they go.

Regards
RayB from Perth WA
 
Print this page


To reply to this topic, you need to log in.

The Back Shed's forum code is written, and hosted, in Australia.
© JAQ Software 2026