Home
JAQForum Ver 24.01
Log In or Join  
Active Topics
Local Time 20:47 29 Apr 2026 Privacy Policy
Jump to

Notice. New forum software under development. It's going to miss a few functions and look a bit ugly for a while, but I'm working on it full time now as the old forum was too unstable. Couple days, all good. If you notice any issues, please contact me.

Forum Index : Microcontroller and PC projects : Simplest possible PicoMite VGA hookup ......

     Page 1 of 3    
Author Message
hitsware2

Guru

Joined: 03/08/2019
Location: United States
Posts: 738
Posted: 09:06pm 01 Mar 2023
Copy link to clipboard 
Print this post

MonoChrome ......

I'm sure it's been discussed before ,
but I can't seem to find a definitive
plan .
my site
 
Mixtel90

Guru

Joined: 05/10/2019
Location: United Kingdom
Posts: 8782
Posted: 09:29pm 01 Mar 2023
Copy link to clipboard 
Print this post

Easy to do but you gain nothing as the firmware always reserves two pins for the synch signals and four pins for the video data. If you load the four video pins with series resistors in a binary series (1-2-4-8) then use an emitter follower to drive a single video output you can get 16 grey shades (including black and white).
Mick

Zilog Inside! nascom.info for Nascom & Gemini
Preliminary MMBasic docs & my PCB designs
 
phil99

Guru

Joined: 11/02/2018
Location: Australia
Posts: 3166
Posted: 09:32pm 01 Mar 2023
Copy link to clipboard 
Print this post

A single 270R from any one of the 4 VGA colour pins on the Pico to any one of the three colour pins on the VGA socket (1,2,3).
In Mode 1 where a foreground colour needs to be specified use 1
In Mode 2 use RGB(White) or 2^24-1 (eg Const W = 2^24-1)

If using the Pico Blue pin that can be reduced to 255.
 
hitsware2

Guru

Joined: 03/08/2019
Location: United States
Posts: 738
Posted: 09:57pm 01 Mar 2023
Copy link to clipboard 
Print this post

  phil99 said  A single 270R from any one of the 4 VGA colour pins on the Pico to any one of the three colour pins on the VGA socket (1,2,3).
In Mode 1 where a foreground colour needs to be specified use 1
In Mode 2 use RGB(White) or 2^24-1 (eg Const W = 2^24-1)

If using the Pico Blue pin that can be reduced to 255.


One resistor .... No diodes ?

my site
 
phil99

Guru

Joined: 11/02/2018
Location: Australia
Posts: 3166
Posted: 10:19pm 01 Mar 2023
Copy link to clipboard 
Print this post

No diodes. The diodes were included in that circuit to clip the the drive to about 0.6V. Only very old, cheap CRT monitors with no beam current limiting require that to prevent "Burning" the screen phosphor. Even the cheapest LCD can clip the level at 100% brightness.

Edit
The minimal 16 colour version is just 4 resistors.
R -> 270 -> 1
GH -> 390 -> 2
GL -> 820 -> 2
B -> 270 -> 3
Edited 2023-03-02 08:27 by phil99
 
hitsware2

Guru

Joined: 03/08/2019
Location: United States
Posts: 738
Posted: 03:01am 02 Mar 2023
Copy link to clipboard 
Print this post

Like this ?


          Green Only

 Pico                   VGA

  28 x--------220-------x 2

 
  23 x------------------x 5,6,7,8,10


  21 x------------------x 13


  22 x------------------x 14
my site
 
phil99

Guru

Joined: 11/02/2018
Location: Australia
Posts: 3166
Posted: 07:37am 02 Mar 2023
Copy link to clipboard 
Print this post

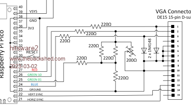
Almost, Pin 28 is a Ground pin. 220R should work but 270R puts a little less load on the Pico pin yet still gets close to 100% brightness.
Although Pin 24 (GP18) is the Blue signal it has the lowest colour number so any number from 0 to 127 is Black and 128 to 255 is Green with the following connections.

         Green Only

Pico pin                     VGA

 24  GP18 blue x---------270--------x 2 green


 23  Gnd x--------------------------x 5,6,7,8,10 Gnd


 22  GP17 V Sync x------------------x 14 V Sync


 21  GP16 H sync x------------------x 13 H sync
 
hitsware2

Guru

Joined: 03/08/2019
Location: United States
Posts: 738
Posted: 04:37pm 02 Mar 2023
Copy link to clipboard 
Print this post

  phil99 said  
Almost, Pin 28 is a Ground pin. 220R should work but 270R puts a little less load on the Pico pin yet still gets close to 100% brightness.
Although Pin 24 (GP18) is the Blue signal it has the lowest colour number so any number from 0 to 127 is Black and 128 to 255 is Green with the following connections.


Thank You !
This will work with the Pico tied to a PC right ?
Not only on the stand alone version .............
my site
 
JohnS
Guru

Joined: 18/11/2011
Location: United Kingdom
Posts: 4304
Posted: 04:46pm 02 Mar 2023
Copy link to clipboard 
Print this post

  hitsware2 said  This will work with the Pico tied to a PC right ?

Such as via USB (PC USB A to Pico uUSB cable)? Yes.

And then run a "terminal" program (putty, tera term, ...).

You don't need a PS/2 keyboard.

John
Edited 2023-03-03 02:46 by JohnS
 
Mixtel90

Guru

Joined: 05/10/2019
Location: United Kingdom
Posts: 8782
Posted: 04:51pm 02 Mar 2023
Copy link to clipboard 
Print this post

It's still a VGA signal and has to be fed into a VGA input on something. Mono VGA monitors aren't all that common now.

The USB connection will connect to a PC as usual for a PicoMite - but it's the console, not a graphics display.
Mick

Zilog Inside! nascom.info for Nascom & Gemini
Preliminary MMBasic docs & my PCB designs
 
JohnS
Guru

Joined: 18/11/2011
Location: United Kingdom
Posts: 4304
Posted: 05:07pm 02 Mar 2023
Copy link to clipboard 
Print this post

  Mixtel90 said  The USB connection will connect to a PC as usual for a PicoMite - but it's the console, not a graphics display.

Oh, yes, very good point.

Things like EDIT do produce some colour on the USB terminal, though, sent as VT100 escape sequences.  So you can have coloured characters if you use EDIT.  (So long as your terminal program understands the escape sequences, as things like screen & putty do.)

John
 
hitsware2

Guru

Joined: 03/08/2019
Location: United States
Posts: 738
Posted: 08:17pm 02 Mar 2023
Copy link to clipboard 
Print this post

  Mixtel90 said  
Mono VGA monitors aren't all that common now.

Won't using the above circuit (blue RGB pin only)
make a mono VGA using a meant for color VGA monitor ?
my site
 
JohnS
Guru

Joined: 18/11/2011
Location: United Kingdom
Posts: 4304
Posted: 08:25pm 02 Mar 2023
Copy link to clipboard 
Print this post

  hitsware2 said  Won't using the above circuit (blue RGB pin only)
make a mono VGA using a meant for color VGA monitor ?

I think so.

Blue and dark (black) may not be lovely to look at. Green, maybe?

John
 
phil99

Guru

Joined: 11/02/2018
Location: Australia
Posts: 3166
Posted: 09:20pm 02 Mar 2023
Copy link to clipboard 
Print this post

For mono the names of the Pico output colours don't mean anything, only the VGA pin it is connected to affects the colour. Hitsware2 will be connecting it to green (pin 2).
Any of the 4 outputs can be used, it's just a little simpler to use the Blue output as noted in my previous post.

If OPTION COLOURCODE ON is used it will colour the editor in TeraTerm but make the monitor unusable for editing.

Going colour requires just 3 more resistors. Then when you want mono just use RGB(green) for every colour.
Latest VGA manual, top of p6 shows how to connect it.
 
hitsware2

Guru

Joined: 03/08/2019
Location: United States
Posts: 738
Posted: 09:22pm 02 Mar 2023
Copy link to clipboard 
Print this post

  JohnS said  
  hitsware2 said  Won't using the above circuit (blue RGB pin only)
make a mono VGA using a meant for color VGA monitor ?

I think so.

Blue and dark (black) may not be lovely to look at. Green, maybe?

John

Blue(Pico).................Green(VGA connector) ..... ???
my site
 
JohnS
Guru

Joined: 18/11/2011
Location: United Kingdom
Posts: 4304
Posted: 09:30pm 02 Mar 2023
Copy link to clipboard 
Print this post

Yes, connect blue to green if you like.

John
 
Mixtel90

Guru

Joined: 05/10/2019
Location: United Kingdom
Posts: 8782
Posted: 10:23pm 02 Mar 2023
Copy link to clipboard 
Print this post

I'm a bit confused...
What *exactly* is the point? Is it a VGA mono monitor? If it's a colour VGA monitor have you tried just turning the colour setting down to zero? Is the idea to get mono (i.e. black and green, black and amber etc) or shades of grey?

The existing VGA interface cant really get much simpler - four resistors (and two of those are the same value). :)
Mick

Zilog Inside! nascom.info for Nascom & Gemini
Preliminary MMBasic docs & my PCB designs
 
Grogster

Admin Group

Joined: 31/12/2012
Location: New Zealand
Posts: 9937
Posted: 10:54pm 02 Mar 2023
Copy link to clipboard 
Print this post

  Quote  What *exactly* is the point? Is it a VGA mono monitor? If it's a colour VGA monitor have you tried just turning the colour setting down to zero?


Yes, I have been wondering that myself....
Smoke makes things work. When the smoke gets out, it stops!
 
hitsware2

Guru

Joined: 03/08/2019
Location: United States
Posts: 738
Posted: 12:43am 03 Mar 2023
Copy link to clipboard 
Print this post

  Mixtel90 said  
What *exactly* is the point?
The existing VGA interface cant really get much simpler
four resistors (and two of those are the same value).

The point is the elegance of simplicity.
1 resistor is simpler than 4.
I have a standard (color) monitor.
By "monochrome" I mean 1 color over black (no color)
Since I would like to emulate a CRT oscilloscope,
a green "trace" would be fine.
my site
 
hitsware2

Guru

Joined: 03/08/2019
Location: United States
Posts: 738
Posted: 03:10am 03 Mar 2023
Copy link to clipboard 
Print this post

O.K..........
I have a Pico in a breadboard with  V5.07.06
The editor comes up and works .... ( On RaspBerry Pi ( using SCREEN ) )
Monitor says ' no signal '
Neither pin 21 or 22 show any pulses (low)
Do I need to do something to initiate VGA ?
my site
 
     Page 1 of 3    
Print this page
The Back Shed's forum code is written, and hosted, in Australia.
© JAQ Software 2026