Home
JAQForum Ver 24.01
Log In or Join  
Active Topics
Local Time 23:28 29 Apr 2026 Privacy Policy
Jump to

Notice. New forum software under development. It's going to miss a few functions and look a bit ugly for a while, but I'm working on it full time now as the old forum was too unstable. Couple days, all good. If you notice any issues, please contact me.

Forum Index : Microcontroller and PC projects : PicX UNO

Author Message
Mixtel90

Guru

Joined: 05/10/2019
Location: United Kingdom
Posts: 8782
Posted: 08:45am 22 Feb 2023
Copy link to clipboard 
Print this post

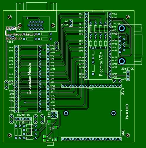
Design Preview:

Guess what size it is!  ;)

This is a prequel to the PicX that I posted recently. A little different. I've simplified things a bit, making it a bit cheaper and a bit less fiddly to build. It's probably better for beginners now.

I decided to drop the PS/2 keyboard port. It's a "nice to have" but I don't think it's essential. I've also decided to not bother with a linear regulator, although 3V3_EN is available if the user wants to patch one in for a bit of low noise stuff. The same goes for VREF - you'd have to patch something in if you really needed it. Everything is there on the expansion module anyway.

I kept the audio filter to pretty much the minimum for headphones. The socket can be isolated so the outputs can be used as PWM analogue outputs or connections can be made directly to the socket by the user. Might be useful for RX,TX,GND or something.

The Expansion Module is simply a parallel socket with the PicoMite.

Something that may appeal is the switchable joystick socket. This uses a single link to disconnect all the pull-up resistors so that the pins are freed off. It is pin-compatible with Port A of the PicoGAME and, if you add a single capacitor from GP14 to GND (which may not even be needed), it will also support the Game Pad on this port in the same way. Connections are there for both standard switched Atari joysticks and two analogue inputs for X and Y axis of an analogue stick.

I'm still tweaking, so construction stuff coming later.


Mick

Zilog Inside! nascom.info for Nascom & Gemini
Preliminary MMBasic docs & my PCB designs
 
JohnS
Guru

Joined: 18/11/2011
Location: United Kingdom
Posts: 4304
Posted: 09:14am 22 Feb 2023
Copy link to clipboard 
Print this post

  Mixtel90 said  Guess what size it is!  ;)

Er, I genuinely don't know :(

The UNO must be a clue but...?

What's the big rectangle at bottom right for?

John
 
Mixtel90

Guru

Joined: 05/10/2019
Location: United Kingdom
Posts: 8782
Posted: 10:15am 22 Feb 2023
Copy link to clipboard 
Print this post

Virtually all my boards are either 100mm x 100mm or cut out of that size now. It's the maximum "cheap rate" size at JLCPCB. :)

The rectangle is a 170 pin breadboard - as used on the PicX, but this time there's only one, hence "UNO" (both the indefinate article - in some cases - and the number one in Italian). The female headers above and below it are power and gnd rails.

The smaller box at the bottom left is the little RTC module.
Mick

Zilog Inside! nascom.info for Nascom & Gemini
Preliminary MMBasic docs & my PCB designs
 
JohnS
Guru

Joined: 18/11/2011
Location: United Kingdom
Posts: 4304
Posted: 11:50am 22 Feb 2023
Copy link to clipboard 
Print this post

Thanks.

The RTC modules I know don't have so many pins so which one please?

John
 
Mixtel90

Guru

Joined: 05/10/2019
Location: United Kingdom
Posts: 8782
Posted: 11:58am 22 Feb 2023
Copy link to clipboard 
Print this post

This sort. :)
It goes over the top of the audio resistors so it's perhaps not so clear as it could be.
Edited 2023-02-22 22:00 by Mixtel90
Mick

Zilog Inside! nascom.info for Nascom & Gemini
Preliminary MMBasic docs & my PCB designs
 
JohnS
Guru

Joined: 18/11/2011
Location: United Kingdom
Posts: 4304
Posted: 01:36pm 22 Feb 2023
Copy link to clipboard 
Print this post

Oh, I did find that one, my mistake, sorry :(

John
 
al18
Senior Member

Joined: 06/07/2019
Location: United States
Posts: 236
Posted: 08:08pm 22 Feb 2023
Copy link to clipboard 
Print this post

Looks nice, except for the missing PS/2 port. Any chance you would consider adding it?
 
Mixtel90

Guru

Joined: 05/10/2019
Location: United Kingdom
Posts: 8782
Posted: 08:54pm 22 Feb 2023
Copy link to clipboard 
Print this post

I don't think so, mainly because of difficulty in fitting everything in. The only available area is pretty cramped. It also uses two IO pins that would need links to isolate them if it's not required. It would probably be possible to put one on the expansion socket anyway, along with its level shifting components, if required.

I've managed to fir a microSD socket now  but, of course, with no card in and no configuration then all four pins are available to the user.

At the moment only the six pins used for VGA are tied up (and the two audio pins are of little use, granted). The user has control over everything else and can choose to tie things in if they wish.
Mick

Zilog Inside! nascom.info for Nascom & Gemini
Preliminary MMBasic docs & my PCB designs
 
OA47

Guru

Joined: 11/04/2012
Location: Australia
Posts: 1050
Posted: 02:08am 23 Feb 2023
Copy link to clipboard 
Print this post

Wondering if a sea of holes could be placed under the expansion area so that additional bits could be attached with or without the expansion board ?
(Would cover the PS2 port if required)

OA47
Edited 2023-02-23 12:10 by OA47
 
Mixtel90

Guru

Joined: 05/10/2019
Location: United Kingdom
Posts: 8782
Posted: 09:23am 23 Feb 2023
Copy link to clipboard 
Print this post

The things I put myself though for you lot....

The weather wasn't too good so I took a lesson from the Peter Mather book of design:


Mick

Zilog Inside! nascom.info for Nascom & Gemini
Preliminary MMBasic docs & my PCB designs
 
Volhout
Guru

Joined: 05/03/2018
Location: Netherlands
Posts: 5863
Posted: 01:05pm 23 Feb 2023
Copy link to clipboard 
Print this post

@Mick,

An UNO (Arduino UNO) is 54mm x 65mm. I have the feeling your definition of UNO is more that of One Square Decimeter...



 

Volhout
Edited 2023-02-23 23:07 by Volhout
PicomiteVGA PETSCII ROBOTS
 
Mixtel90

Guru

Joined: 05/10/2019
Location: United Kingdom
Posts: 8782
Posted: 01:44pm 23 Feb 2023
Copy link to clipboard 
Print this post

I carefully counted the breadboards on mine and reached a grand total of UNO. :)
Mick

Zilog Inside! nascom.info for Nascom & Gemini
Preliminary MMBasic docs & my PCB designs
 
al18
Senior Member

Joined: 06/07/2019
Location: United States
Posts: 236
Posted: 04:47pm 23 Feb 2023
Copy link to clipboard 
Print this post

Looking good - thanks for adding the PS/2 port.
 
Print this page


To reply to this topic, you need to log in.

The Back Shed's forum code is written, and hosted, in Australia.
© JAQ Software 2026