Home
JAQForum Ver 24.01
Log In or Join  
Active Topics
Local Time 13:10 30 Apr 2026 Privacy Policy
Jump to

Notice. New forum software under development. It's going to miss a few functions and look a bit ugly for a while, but I'm working on it full time now as the old forum was too unstable. Couple days, all good. If you notice any issues, please contact me.

Forum Index : Microcontroller and PC projects : PM: 2.8" LCD board for the PM...

     Page 1 of 2    
Author Message
Grogster

Admin Group

Joined: 31/12/2012
Location: New Zealand
Posts: 9938
Posted: 10:02am 17 Sep 2022
Copy link to clipboard 
Print this post

Hi all.

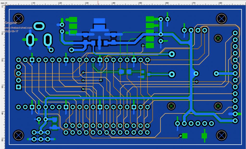
Cos I needed a board to drive a 2.8" SPI LCD with the PM, I came up with this board that piggy-backs onto a standard 2.8" SPI module with touch:









The board is four-layer.  Four-layer boards used to be very expensive compared to double-sided, but these days, that is not the case.  These four-layer designs cost a whole two bucks more then the standard double-sided price.  Seven bucks for five vs five bucks if it were double-sided, so it makes sense to simply go directly to four-layer if it is easier to route everything, and it is on this size.

All PM pins are routed out to a box-header.  2x3 header for 3v3 and ground connections for experimenters.  RTC module with EEPROM memory chip, HC12 wireless module, linear LDO regulator, piezo sounder and reset button all on-board.

With the aid of a daughterboard, you could easily add anything else you wanted to to the PCB stack such as the LPF for audio out or a PWM motor driver or something like that.

Needs 9v DC supply if you want to use the piezo, as they don't tend to "Start" on 5v or less, but if you KNOW you won't be using the piezo or the GUI touch click sound, then you can run the board from 5v.

EDIT: Forgot to add the OPTION TOUCH command to the silkscreen, but I will be doing that shortly.
Edited 2022-09-17 20:09 by Grogster
Smoke makes things work. When the smoke gets out, it stops!
 
Mixtel90

Guru

Joined: 05/10/2019
Location: United Kingdom
Posts: 8782
Posted: 10:16am 17 Sep 2022
Copy link to clipboard 
Print this post

That's very neat! I've not attempted 4-layer yet. Well, not for anything other than a bit of playing.

I'm not suggesting this as a change, but if a spare GPIO pin was available it could PWM a charge pump or even a very simple SMPS to get sufficient voltage for a piezo. As GP25 is only useful for driving the base of a transistor it might be a good use for the latter. I must look into that...
Edited 2022-09-17 20:19 by Mixtel90
Mick

Zilog Inside! nascom.info for Nascom & Gemini
Preliminary MMBasic docs & my PCB designs
 
Volhout
Guru

Joined: 05/03/2018
Location: Netherlands
Posts: 5863
Posted: 02:43pm 17 Sep 2022
Copy link to clipboard 
Print this post

Hi Grogster,

Are you sure 3V3 is sufficient to light backlight. ? I always used 5V with a resistor.

Volhout
PicomiteVGA PETSCII ROBOTS
 
Grogster

Admin Group

Joined: 31/12/2012
Location: New Zealand
Posts: 9938
Posted: 03:47am 18 Sep 2022
Copy link to clipboard 
Print this post

Deleted your duplicate post.

I normally use 5v also, but I have hooked up an LCD and 3v3 works fine for the backlight.  At least on the 2.8" SPI LCD anyway.  Perhaps NOT on the bigger 5" or 7" LCD's, but we're not using either of those.

With a 27R series resistor, the LCD is quite bright - even on 3v3.
Smoke makes things work. When the smoke gets out, it stops!
 
palcal

Guru

Joined: 12/10/2011
Location: Australia
Posts: 2039
Posted: 05:19am 18 Sep 2022
Copy link to clipboard 
Print this post

I seem to remember there is some configuration on the back of the LCD, a 3.3v reg. to run off 5V. and it can be shorted out for 3.3V.
"It is better to be ignorant and ask a stupid question than to be plain Stupid and not ask at all"
 
Grogster

Admin Group

Joined: 31/12/2012
Location: New Zealand
Posts: 9938
Posted: 05:57am 18 Sep 2022
Copy link to clipboard 
Print this post

Yes, you are correct.  "J1" - solder-blob it to bypass the on-board 3v3 regulator and run the display from an external 3v3.  The LED connection is separate from that though.
Smoke makes things work. When the smoke gets out, it stops!
 
Glen0
Regular Member

Joined: 12/10/2014
Location: New Zealand
Posts: 99
Posted: 08:34pm 18 Sep 2022
Copy link to clipboard 
Print this post

Looks very nice thanks, I would like to get my hands on a few as soon as the board is ready. I Recall way back that there was an issue with dodgy HC-12 modules on the market. Is this still the case and if so can you suggest/recommend a supplier.
Are you expecting to stock up in the near future?
 
Grogster

Admin Group

Joined: 31/12/2012
Location: New Zealand
Posts: 9938
Posted: 05:55am 20 Sep 2022
Copy link to clipboard 
Print this post

Howdy Glen.
Yes, I will be getting at least five boards to experiment on, but I could get ten boards if I know you would like some.
Yes, the dodgy HC12's are an issue.
Basically, any that are being offered for US$3 or so, are bound to be clones, so avoid those listings like the plague.
I have a contact at the factory now, and order direct from the manufacturer to ensure they are genuine.  But even the people making the HC12's are having issues with chip shortages.
I got some recently, but only a small batch, and I have them already reserved for other things which is why the website still lists them as sold-out, but if you were after a couple, I can spare a few.
Genuine ones now have the HC logo laser-engraved into the top of the crystal package.
This is something that costs money to have done, so no cloners are going to go to the cost to have that done on what seem to be rejected crystals anyway.
So, keep a close eye on the crystal on the HC12.
If it has the HC12 logo lasered into it, the module will be genuine.
Clones won't have the logo on the crystal package.

I note that with the latest HC12's I got, the MCU has changed back from a QFN package, to the SSOP that the module originally had on it.  My guess would be cos the QFN chip is hard to get at the moment, but perhaps they were able to buy stock of the SSOP chip.  These modules still have the laser-engraved HC logo on the crystal though.
Smoke makes things work. When the smoke gets out, it stops!
 
Glen0
Regular Member

Joined: 12/10/2014
Location: New Zealand
Posts: 99
Posted: 10:14pm 20 Sep 2022
Copy link to clipboard 
Print this post

Yes I am definitely keen to get some. What's the minimum number of boards you would be prepared to supply to me and roughly how much are they each?
Cheers
 
Quazee137

Guru

Joined: 07/08/2016
Location: United States
Posts: 603
Posted: 06:49am 21 Sep 2022
Copy link to clipboard 
Print this post

This is GREAT. Inline with a change over I have been working on.

 It'll be a good jumping off board to do some testing.

 A header cable wired to match the RPi header and test my RPi hats on the pico.
 Using the RPi 3.5" display on my testing jig but haven't got around to the 2.8"s.

 I have a board I'm working on that has the chip and not the pico board.

 Waiting for your testing of them. I'll need to make five.

 Who is your order from? JLPC    I hope.

 Thanks

Quazee137
 
Grogster

Admin Group

Joined: 31/12/2012
Location: New Zealand
Posts: 9938
Posted: 12:31am 22 Sep 2022
Copy link to clipboard 
Print this post

@ Glen - Please PM me or email me and we can discuss your needs as I have not yet placed the order, so it would be the perfect time to incorporate you.  I'm not interested in profiting from this, so on-sell at cost price.  For ten boards, JLCPCB are currently charging US$7 but more will probably affect the price, so we need to talk about your needs.  Please remember that this is the 1A design - the prototype - so before you get too excited and order heaps, we probably should prove the design with a small number of test boards before you commit to a large quantity of PCB's if you catch my drift.

@ Quazee137 - Yes, I get everything through JLCPCB these days.  Assembled or not.
Smoke makes things work. When the smoke gets out, it stops!
 
Grogster

Admin Group

Joined: 31/12/2012
Location: New Zealand
Posts: 9938
Posted: 10:55am 21 Oct 2022
Copy link to clipboard 
Print this post

Quick update on this thing:

Built one, and tested all the major aspects of it, and it works fine.






 
One thing I did note, is that the PM SD card handler REALLY does not like the 1k series resistors on these LCD panels!
Reading from the card works fine, but any attempt to write or save to the card causes a low-level filesystem hard error(not verbatim - I forget EXACTLY how it was worded).

This error is bad enough, to totally corrupt the SD card, and you have to reformat the card to use it again.

I have heard of people having this issue before, when they use any modular type of SD card connection, that has anything at all in series with the SPI connections.
This is also the case here, so one thing that has to happen, is those 1k resistors need to be removed and replaced with zero-ohm ones or just wire links.  Once you do that, writing works just fine.









Interestingly, there are 1k resistors(R1,R2,R3) in series with SD_CS, SD_CLK and SD_MOSI, but there is no resistor in series with SD_MISO, so you end up with a kind of "Unbalanced" SPI bus.  This does not seem to bother Micromite series chips, but the RP2040 really does not like the taste of those series resistors, so they MUST be removed.  That will be true for pretty much ALL LCD modules where there are series resistors in the SD card SPI lines.
Smoke makes things work. When the smoke gets out, it stops!
 
Glen0
Regular Member

Joined: 12/10/2014
Location: New Zealand
Posts: 99
Posted: 01:36am 23 Oct 2022
Copy link to clipboard 
Print this post

Looks good.
These LCD boards seem to have lots of different quirky problems.
I have some 2.8" LCD's and HC12's arriving early December.
Noticed how you soldered the HC12 directly to the main board.
What is the 3V3 regulator you are using for this board.
I will order some of them, the SMD caps and the power connectors. Where do you usually source these components.
Cheers
 
Hans

Senior Member

Joined: 18/10/2022
Location: Canada
Posts: 117
Posted: 04:04am 23 Oct 2022
Copy link to clipboard 
Print this post

@Grogster

Hello;

Some curious questions ...

The RTC you are using has some flash memory at Hex57, have you been able to read/write to it? If you have, do you have any published code you can share?

The Pico W has an RF chip on it, do you know, has anyone tried utilizing that instead of adding a separate RF board?

Thanks,

Hans ...
 
palcal

Guru

Joined: 12/10/2011
Location: Australia
Posts: 2039
Posted: 04:23am 23 Oct 2022
Copy link to clipboard 
Print this post

This is not my code, not sure if it was all by TBS member Twofingers.
DS3231 EPROM.zip
"It is better to be ignorant and ask a stupid question than to be plain Stupid and not ask at all"
 
Grogster

Admin Group

Joined: 31/12/2012
Location: New Zealand
Posts: 9938
Posted: 04:57am 23 Oct 2022
Copy link to clipboard 
Print this post

Howdy.

Regulator is Microchip MCP1703A-33: LINK

Microchip don't have any in stock at the moment - stupid frustrating silicon shortages.

I normally get Microchip parts from Microchip Direct, but as they are out, you can find most other stuff from Element14 or mouser.

Element14 list this reg as out of stock at the moment, BUT - they will have about two and a half thousand of them next month, so their website says... LINK

I do have a few of these in stock though, so if you wanted any desperately urgently, I can provide you with some.

SMD caps and 470R resistor are 1206 footprint, from any supplier you like.

The electros are low-profile MCMHR series ones(7mm height) such as these ones here:
100uF 6v3
100uF 16v

These caps are in stock now.

I think that is all the special parts.
RTC modules are standard from eBay or AliExpress for about two bucks each: LINK
You need to remove the right-angle pin-header, and replace it with standard straight ones, then it plugs directly into the host PCB.

DC socket and 3mm mounting hardware are standard - get them anywhere you like.
Piezo is standard 12mm type - get them anywhere you like.
I got lower-profile ones that fit better under the LCD then the ones from Jaycar, which are taller(and more expensive): LINK
Despite these only being 14c each, they have always worked fine for me, but you know the old saying - "Buyer beware"....

EDIT:

@ Hans - No, I've never used the EEPROM chip on these RTC's, but I expect the code Paul posted should work - MMBASIC is very good at writing to those type of EEPROM chips, and I remember seeing heaps of threads over the years of people playing with them - myself included(but not on these modules).

Looking close at the RTC module now, the EEPROM chip is a 24C32.

  Hans said  The Pico W has an RF chip on it, do you know, has anyone tried utilizing that instead of adding a separate RF board?


This has been brought up before on the forums, but Peter(matherp - the lead developer of the PicoMite code) has said that the W variant of the Pico board will NOT be supported due to complications with interfacing to it from what I remember.  The Pico-W board is not officially supported, so MMBASIC SHOULD run just fine on it, but no guarantees and definitely no WiFi support.  For now, anyway.  Peter has a habit of saying no, then surprising us all with a code that works.  But don't get your hopes up.
Edited 2022-10-23 15:04 by Grogster
Smoke makes things work. When the smoke gets out, it stops!
 
palcal

Guru

Joined: 12/10/2011
Location: Australia
Posts: 2039
Posted: 06:26am 23 Oct 2022
Copy link to clipboard 
Print this post

Grogster said
  Quote  @ Hans - No, I've never used the EEPROM chip on these RTC's, but I expect the code Paul posted should work - MMBASIC is very good at writing to those type of EEPROM chips, and I remember seeing heaps of threads over the years of people playing with them - myself included(but not on these modules).

I have used the code for years on a DS3231 to save data and it works fine.
"It is better to be ignorant and ask a stupid question than to be plain Stupid and not ask at all"
 
Mixtel90

Guru

Joined: 05/10/2019
Location: United Kingdom
Posts: 8782
Posted: 07:02am 23 Oct 2022
Copy link to clipboard 
Print this post

...it saves data just fine but it's a one-way trip!
WOM data sheet (link to a PDF)
Edited 2022-10-23 17:02 by Mixtel90
Mick

Zilog Inside! nascom.info for Nascom & Gemini
Preliminary MMBasic docs & my PCB designs
 
phil99

Guru

Joined: 11/02/2018
Location: Australia
Posts: 3166
Posted: 11:31am 23 Oct 2022
Copy link to clipboard 
Print this post

It functions very much like my memory.

Chip availability April 1 ?

The cooling requirement is interesting.
 
Hans

Senior Member

Joined: 18/10/2022
Location: Canada
Posts: 117
Posted: 07:37pm 23 Oct 2022
Copy link to clipboard 
Print this post

  palcal said  Grogster said
  Quote  @ Hans - No, I've never used the EEPROM chip on these RTC's, but I expect the code Paul posted should work - MMBASIC is very good at writing to those type of EEPROM chips, and I remember seeing heaps of threads over the years of people playing with them - myself included(but not on these modules).

I have used the code for years on a DS3231 to save data and it works fine.


Paul;

Thanks so much for the code.  I will put it to good use!

Hans ...
 
     Page 1 of 2    
Print this page
The Back Shed's forum code is written, and hosted, in Australia.
© JAQ Software 2026