Home
JAQForum Ver 24.01
Log In or Join  
Active Topics
Local Time 16:36 30 Apr 2026 Privacy Policy
Jump to

Notice. New forum software under development. It's going to miss a few functions and look a bit ugly for a while, but I'm working on it full time now as the old forum was too unstable. Couple days, all good. If you notice any issues, please contact me.

Forum Index : Microcontroller and PC projects : Found a new toy to play with

     Page 1 of 3    
Author Message
gadgetjack
Senior Member

Joined: 15/07/2016
Location: United States
Posts: 208
Posted: 08:27pm 26 Aug 2022
Copy link to clipboard 
Print this post

While surfing on github I found a new circuit for the Pico. A basic compiler with display and small keypad. I built it up this afternoon and it works pretty good. Very small list of parts and includes a few demos , games, and whatnot. Full source if your into the details , mostly greek to me so I just play with whats there.  it is at the following address  https://github.com/machikania/phyllosoma/releases. Get the zip file and everything is there. Not sure how to display pictures here but there are some in the file so you can see what it's about. Since we all have a lot of Pico boards , why not.          Jack.
 
JohnS
Guru

Joined: 18/11/2011
Location: United Kingdom
Posts: 4304
Posted: 06:38am 27 Aug 2022
Copy link to clipboard 
Print this post

Looks interesting, though rather crude (especially the documentation).

John
 
Mixtel90

Guru

Joined: 05/10/2019
Location: United Kingdom
Posts: 8782
Posted: 07:01am 27 Aug 2022
Copy link to clipboard 
Print this post

Oh dear....
Does it need a PCB? ;)
Pic here

I've not looked closely yet but it looks like an interesting compiler.

Looks like this is a Pico version of another design for the PIC32MX. Here

More info Here . There are also the other variants on that site but I can't read Japanese at all.

Middle drop-down menu, bottom entry, points to English page. Very Interesting!
Edited 2022-08-27 17:42 by Mixtel90
Mick

Zilog Inside! nascom.info for Nascom & Gemini
Preliminary MMBasic docs & my PCB designs
 
gadgetjack
Senior Member

Joined: 15/07/2016
Location: United States
Posts: 208
Posted: 01:58pm 27 Aug 2022
Copy link to clipboard 
Print this post

Mick , you found way more than I had on this little project. Thanks for the great leads.  I was wanting to find some info on the basic language layout they used and you found it.  A little google translate and off we go.
 
Mixtel90

Guru

Joined: 05/10/2019
Location: United Kingdom
Posts: 8782
Posted: 02:15pm 27 Aug 2022
Copy link to clipboard 
Print this post

It's a pity the PIC32MX version won't generate PAL video. I'd have been very tempted to try that.

It looks like someone has put in some serious work on this project. Whether it's a *compiler* or a *tokenizer* I'm not sure. Asking a PIC32MX to actually compile code from an ASCII source is a bit much, I think.

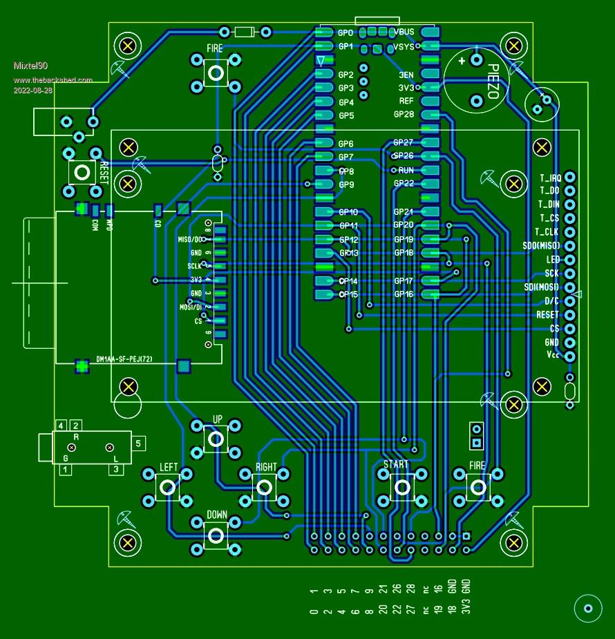
Some experimentation this morning led to this (incomplete):



It's based on the Hammond case PCB, but I don't think it will fit easily as the board will need to be on spacers and long buttons will be needed on the tactile switches. Something for the 3D printing people, I think. :) . It was just an experiment to see if I could get all the I/O. The sounder isn't connected yet.
Edited 2022-08-28 00:19 by Mixtel90
Mick

Zilog Inside! nascom.info for Nascom & Gemini
Preliminary MMBasic docs & my PCB designs
 
lizby
Guru

Joined: 17/05/2016
Location: United States
Posts: 3743
Posted: 03:09pm 27 Aug 2022
Copy link to clipboard 
Print this post

[NAG] Don't forget the XPerimenter [/NAG]
PicoMite, Armmite F4, SensorKits, MMBasic Hardware, Games, etc. on FOTS
 
Mixtel90

Guru

Joined: 05/10/2019
Location: United Kingdom
Posts: 8782
Posted: 03:13pm 27 Aug 2022
Copy link to clipboard 
Print this post

Don't worry - that's almost ready now. I'm just putting finishing touches to the docs because it changed a bit. :)
Mick

Zilog Inside! nascom.info for Nascom & Gemini
Preliminary MMBasic docs & my PCB designs
 
gadgetjack
Senior Member

Joined: 15/07/2016
Location: United States
Posts: 208
Posted: 03:24pm 27 Aug 2022
Copy link to clipboard 
Print this post

Wow , I like it. Beats all the loose wires.......
 
Tinine
Guru

Joined: 30/03/2016
Location: United Kingdom
Posts: 1646
Posted: 07:22pm 27 Aug 2022
Copy link to clipboard 
Print this post

If you're happy with a BASIC compiler, you should check out the Parallax Propeller....way more flexible/powerful and awesome support.

The P1 does VGA and composite. The P2 does HDMI.

No need for this interrupt nonsense  

@MIXTEL90
Bypic runs on the 170 and 370, not tokenised, combination of interpreter and compiler and @40MHz, still faster than any MMBasic platform.
Has directly supported the ESP for at least 6 years, has a Web console, great documentation and tons of sample code.

Only problem is that it's a finished product and therefore unacceptable, apparently  

Only in the mcu world is an unfinished product acceptable (except for moi).

But hey, let's be enthusiastic about a compiler from an unknown entity in Japan with no email address and chicken-scratch documentation  

Double standards are funny  
 
Tinine
Guru

Joined: 30/03/2016
Location: United Kingdom
Posts: 1646
Posted: 07:45pm 27 Aug 2022
Copy link to clipboard 
Print this post

Propeller....I need this, this and that.

The answer is "YES"
 
Mixtel90

Guru

Joined: 05/10/2019
Location: United Kingdom
Posts: 8782
Posted: 08:10pm 27 Aug 2022
Copy link to clipboard 
Print this post

I've been saying something similar about some hardware - two Propeller chips from a small, single source US company with no apparent history in chip design and manufacture. Not only that, they don't even have a proper UK distributor. ;)

Bypic isn't a finished product, it's an abandoned one with no support. Just because you've not hit a fatal bug doesn't mean it's not there, and there's no-one to fix it if you do.

I said that the "compiler", if that's what it is, is interesting. It is too, if you look at the list of supported commands and functions. Whether it's any good is something else entirely - it's not something I'm qualified to judge as I'm not a software tester. It seems to work well enough to run the demos, that's all I'm going to say. I'm willing to design a PCB if people want to play with it, that's all.
Mick

Zilog Inside! nascom.info for Nascom & Gemini
Preliminary MMBasic docs & my PCB designs
 
Tinine
Guru

Joined: 30/03/2016
Location: United Kingdom
Posts: 1646
Posted: 08:32pm 27 Aug 2022
Copy link to clipboard 
Print this post

Parallax celebrating their 35th birthday right now. They don't care about the mainstream sheeple market. Can you buy a H7 or CMM2? No you can't and have you checked the generic 365 day backorder. Let me tell you that you still won't be able to get one.

Scuse me?

RS
Digikey
Mouser

ALL have good stock.

Making a blanket statement about "no support" or not "open source" regarding ByPic is ludicrous. You haven't even studied it. One can go as low level as one would ever want to with this device.
Full register access and they even make it so that one doesn't even need to consult the horrendous data sheet. If a function doesn't perform as expected, roll your own.

ByPic remains not only the fastest interactive language that I am aware of but, if one uses "tasking", the live prompt is there during code execution. No need to stop the program. Interrogate/change a variable during execution.

I suggest that you actually experience these technologies before passing judgement.

NIH syndrome comes to mind, here.
 
Mixtel90

Guru

Joined: 05/10/2019
Location: United Kingdom
Posts: 8782
Posted: 08:55pm 27 Aug 2022
Copy link to clipboard 
Print this post

Go to the Parallax web site. Look for their distributors. The *one* listed for the UK is a robot shop that only sells the P2 - hardly a major distributor for a company employing 35 people in it's head office. If Parallax can't be bothered to keep up their own web site then why bother? RS, Farnell etc. are general component distributors. They will simply pass queries and complaints back up the line (probably to an import company) - they are shops and do not provide support. A companies *official* distributor should normally provide this as they will normally be in contact with the main sales department and, possibly, even the design team.

So find me the support for Bypic. Who can you contact in the event of a bug that repeatedly takes down an essential production line? Is the correct and up to date source code available for anyone to sort out problems? It doesn't matter in the least what it's capabilities  are unless it's supported. Software of any sort shouldn't be used in an industrial or commercial environment unless it is supported - even if that support means that someone has to come over from a foreign country at ludicrous cost to sort it out. No support, software can't be used - no matter how good it appears to be.

These aren't minor niggles or sl*gging products (or companies) off. They are simple points that are (or at least should be) extremely important to businesses.
Mick

Zilog Inside! nascom.info for Nascom & Gemini
Preliminary MMBasic docs & my PCB designs
 
Tinine
Guru

Joined: 30/03/2016
Location: United Kingdom
Posts: 1646
Posted: 09:57pm 27 Aug 2022
Copy link to clipboard 
Print this post

Parallax as a company, focus on the education market.

For those who are aware, they have created microcontrollers that have capabilities that no others have.

I have already listed the distributers of their MCUs and you don't get bigger than those guys.

One can be a follower or a leader.

Let me ask you; you have a project that requires 24 full duplex UARTs..what are you gonna use?

Now you have a product that requires 56 ADCs or DACs, what are you gonna use?

Now you need to read 20 quadrature encoders @60M quadrature counts/sec but there isn't even a dedicated chip on the market that can even handle a single encoder at this rate...None!

How about you need 56 DACs @16bit resolution. What are you gonna use.

BTW, these requirements must not tie-up your CPU, the pins must be able to handle these things so that all 8 CPUs are free to process the signals.

Bonus: Mere mortals who program in BASIC can handle all of the above with ease. A driver might be written in c++ but no problem, FlexBasic includes it as a class and it becomes a function.

Ignorance is one's prerogative  
 
Tinine
Guru

Joined: 30/03/2016
Location: United Kingdom
Posts: 1646
Posted: 10:10pm 27 Aug 2022
Copy link to clipboard 
Print this post

How long has MMBasic been in use?

So projects from years ago don't work just because MMBasic has since evolved?

Things do/don't work, period. Contrary to what many seem to believe, firmware don't wear out.
 
Tinine
Guru

Joined: 30/03/2016
Location: United Kingdom
Posts: 1646
Posted: 11:22pm 27 Aug 2022
Copy link to clipboard 
Print this post

"a small single source"

Please direct us to alternate MX170 and RP2040 suppliers.
 
Tinine
Guru

Joined: 30/03/2016
Location: United Kingdom
Posts: 1646
Posted: 11:52pm 27 Aug 2022
Copy link to clipboard 
Print this post

@Mixtel90

Serious question from one who attended school in your town.
A town that was once home to the great Leyland Motors and is now full of video-gaming morons

You support this crap?

For me, it's about time that we promoted real-time automation. It ain't gonna happen, is it!

Let's just all be morons.

Pathetic!
 
Mixtel90

Guru

Joined: 05/10/2019
Location: United Kingdom
Posts: 8782
Posted: 06:30am 28 Aug 2022
Copy link to clipboard 
Print this post

Craig, you've lost it. You're not thinking logically and are *deliberately* ignoring the points I've been making. Get another prescription for Dried Frog pills.

One final time and that's it:
* To a business the *only* important thing is to keep that business running.
* It doesn't matter, within reason, what the cash cost of the plant is or its running cost. That will simply be divided up between future charges to customers.
* Ongoing support for *all* hardware and software is far more important than its cost or how clever it is technologically - which is why companies are happy to pay for Red Hat linux - they are paying for the support, not the software.
* If you have a control system that can be fixed in a couple of mins by swapping a single card then the production line is down for less time than it is for swapping a complex board. Time is money.
* Want all that clever stuff you listed? The chances are that your design is seriously  wrong. The KISS principal is king in industry. You don't design a system that needs crazy amounts of complex I/O if you can possibly help it - even then you split it over several controllers to get redundancy in the system.

I'm not going to argue with you any more about this, especially not in a thread not dedicated to Propeller chips or Bypic.
Mick

Zilog Inside! nascom.info for Nascom & Gemini
Preliminary MMBasic docs & my PCB designs
 
lew247

Guru

Joined: 23/12/2015
Location: United Kingdom
Posts: 1709
Posted: 06:47am 28 Aug 2022
Copy link to clipboard 
Print this post

Children please.......
 
thwill

Guru

Joined: 16/09/2019
Location: United Kingdom
Posts: 4367
Posted: 07:22am 28 Aug 2022
Copy link to clipboard 
Print this post

  Mixtel90 said  Get another prescription for Dried Frog pills.


   

I'd forgotten about those.

Best wishes,

Tom
MMBasic for Linux, Game*Mite, CMM2 Welcome Tape, Creaky old text adventures
 
     Page 1 of 3    
Print this page
The Back Shed's forum code is written, and hosted, in Australia.
© JAQ Software 2026