Home
JAQForum Ver 24.01
Log In or Join  
Active Topics
Local Time 04:22 01 May 2026 Privacy Policy
Jump to

Notice. New forum software under development. It's going to miss a few functions and look a bit ugly for a while, but I'm working on it full time now as the old forum was too unstable. Couple days, all good. If you notice any issues, please contact me.

Forum Index : Microcontroller and PC projects : ArdoMite

Author Message
Mixtel90

Guru

Joined: 05/10/2019
Location: United Kingdom
Posts: 8788
Posted: 04:21pm 27 Jul 2022
Copy link to clipboard 
Print this post

Sometimes there are daft ideas, other times there are dafter ideas. I think this may be one of the latter. It's for those who are homesick for the Arduino UNO.

Actually, it's probably a usable board as the fixing holes and IO connectors line up (even the misaligned one) and they all have signals on them that make some kind of sense, even though the PicoMite is lacking in the ADC department. This version has both I2C ports available and the ADC pins can be used for the second SPI, connected to the ICSP connector. The UNO never has a built in micro SD socket either. :)


Edited 2022-07-28 02:22 by Mixtel90
Mick

Zilog Inside! nascom.info for Nascom & Gemini
Preliminary MMBasic docs & my PCB designs
 
JohnS
Guru

Joined: 18/11/2011
Location: United Kingdom
Posts: 4304
Posted: 05:48pm 27 Jul 2022
Copy link to clipboard 
Print this post

Arduino layout / carrier board - and the Pico is to be soldered to it?

John
 
Mixtel90

Guru

Joined: 05/10/2019
Location: United Kingdom
Posts: 8788
Posted: 06:30pm 27 Jul 2022
Copy link to clipboard 
Print this post

Yep, basically.
Some things just shouldn't be done really. I was bored. :)

The PicoMite has to surface mounted or you can't use shield boards with it. That's also why there's no RTC on board and why the micro SD socket is SMD.

Of course, you could just use a shield board and solder a PicoMie on, but custom boards are cheap from JLCPCB and you haven't got wire links all over the place.
Mick

Zilog Inside! nascom.info for Nascom & Gemini
Preliminary MMBasic docs & my PCB designs
 
Rickard5

Guru

Joined: 31/03/2022
Location: United States
Posts: 463
Posted: 08:14pm 27 Jul 2022
Copy link to clipboard 
Print this post

  Mixtel90 said  Sometimes there are daft ideas, other times there are dafter ideas. I think this may be one of the latter. It's for those who are homesick for the Arduino UNO.



Hey Mick That is Kinda neat, You did hit pay dirt with that idea, nothing daft about that idea! as a guy with about a dozen Arduino based robot kits I've bought over time from bangood, kickstarter, amazon,  etc... and haven't done anything with because I'm too stupid to learn C++ and as a college professor once told me "My Ambitions far exceed my abilities" so Yes it's worth the few extra shekels to have a Carrier Board that converts the lovely pico with MMBasic or Python to Uno form factor as a drop-in replacement so I can use that $100 Arm Kit or that $12 3 Wheel Robot Base
I may be Vulgar, but , while I'm poor, I'm Industrious, Honest,  and trustworthy! I Know my Place
 
Mixtel90

Guru

Joined: 05/10/2019
Location: United Kingdom
Posts: 8788
Posted: 09:50pm 27 Jul 2022
Copy link to clipboard 
Print this post

I hadn't considered it as a conversion idea. It makes sense, I suppose. I've never really used the Arduino in anger, is there anything else that it needs (apart from more adc inputs)?
Mick

Zilog Inside! nascom.info for Nascom & Gemini
Preliminary MMBasic docs & my PCB designs
 
Rickard5

Guru

Joined: 31/03/2022
Location: United States
Posts: 463
Posted: 10:49pm 27 Jul 2022
Copy link to clipboard 
Print this post

  Mixtel90 said   I've never really used the Arduino in anger,


Well Mick
I know my Place,I'm Vulgar and Poor, and lack innate Breeding, but I have the inclination I could be Middle Class. I Look up to you because your Middle Class, but while I'm poor, I'm  industrious, Honest and Trustworthy I do a great many things from Anger :)

First one to Identify where that comes from get's the point :)
I may be Vulgar, but , while I'm poor, I'm Industrious, Honest,  and trustworthy! I Know my Place
 
thwill

Guru

Joined: 16/09/2019
Location: United Kingdom
Posts: 4367
Posted: 10:57pm 27 Jul 2022
Copy link to clipboard 
Print this post

"The Frost Report", ask me a difficult one.

Best wishes,

Tom
MMBasic for Linux, Game*Mite, CMM2 Welcome Tape, Creaky old text adventures
 
Rickard5

Guru

Joined: 31/03/2022
Location: United States
Posts: 463
Posted: 12:07am 28 Jul 2022
Copy link to clipboard 
Print this post

  thwill said  "The Frost Report", ask me a difficult one.


TOM :



I may be Vulgar, but , while I'm poor, I'm Industrious, Honest,  and trustworthy! I Know my Place
 
Mixtel90

Guru

Joined: 05/10/2019
Location: United Kingdom
Posts: 8788
Posted: 06:59pm 28 Jul 2022
Copy link to clipboard 
Print this post

I've changed it a bit:

Changed the barrel jack to a 2.1mm pin type
Added the 5V regulator
Rearranged the power chain and  so that it's like the Arduino now, accepting 7-12V input.
Added the TX / RX LEDs.
Added a solder blob link on the bottom for 3EN
Re-wrote the Arduino IDE in MMBasic.  (only joking)


EDIT:
Added a NPN transistor with base resistor from TP5 (the LED). Transistor is open collector, on spare pin 1 of POWER connector.

And now there's a Reset button and AGND can be isolated from GND.

.
Edited 2022-07-29 08:17 by Mixtel90
Mick

Zilog Inside! nascom.info for Nascom & Gemini
Preliminary MMBasic docs & my PCB designs
 
Volhout
Guru

Joined: 05/03/2018
Location: Netherlands
Posts: 5863
Posted: 12:49am 29 Jul 2022
Copy link to clipboard 
Print this post

Mick, this is a difficult adventure youre on. The main reason to do this would be the enormous amount of cheap shields that exist for the UNO.

These are in many cases very tightly coupled to the atmega328 funtions.

So you need spi at pins 11,12,13
You need pwm at pins 5,6,9,10
UART at D0 and D1
You need 6 analog inputs at A1..A5 that can also be used as digital inputs, where A4 and A5 also triple funtion as I2C.

And many shields need 5V or supply 5V logic signals.

I once rewired a MX170 on an arduino UNO and found little joy sine there where so many mismatches in either signal levels or functions.
Edited 2022-07-29 10:51 by Volhout
PicomiteVGA PETSCII ROBOTS
 
Quazee137

Guru

Joined: 07/08/2016
Location: United States
Posts: 603
Posted: 03:22am 29 Jul 2022
Copy link to clipboard 
Print this post

I got one of these years ago its in a controller box in cornfield some where in Kansas.
Made my own hats to use with it.
It was a prototype and they wanted to keep the pumps going so they bought it.

The rest of them was in a dinrail boxes. I switched to dinrail to make my controllers
easier to deploy.





Had FUN then and having FUN now THANKS to MMBasic.

Quazee137
 
Rickard5

Guru

Joined: 31/03/2022
Location: United States
Posts: 463
Posted: 04:02am 29 Jul 2022
Copy link to clipboard 
Print this post

  Volhout said  Mick, this is a difficult adventure youre on. The main reason to do this would be the enormous amount of cheap shields that exist for the UNO.

These are in many cases very tightly coupled to the atmega328 funtions.


Please do not discourage the middle class English Man, the Real reason for doing this is for those of us who lack innate breading or the ability to code C++ but have a bunch of Arduino based robot kits and cases and will have a cleaner neater solution to replace the Slow Complicated Arduino with the far Superior Picomite!  :)
I may be Vulgar, but , while I'm poor, I'm Industrious, Honest,  and trustworthy! I Know my Place
 
Mixtel90

Guru

Joined: 05/10/2019
Location: United Kingdom
Posts: 8788
Posted: 06:34am 29 Jul 2022
Copy link to clipboard 
Print this post

TBH I never considered this to be viable. There's no point whatsoever in building it as the cost of the bits is more than a pre-built Arduino UNO clone, and with the clone you get full compatibility (probably). I'm not on a quest. It's not intended to be electronically compatible (it can't be anyway - not enough ADC pins). It was just a bit of fun when I got bored. :) It is not, and can never be, a drop-in replacement for an Arduino UNO. It's a PIcoMite that's mechanically compatible, that's all.

Shields are *supposed* to check IOREF to determine if they are on a 5V or 3.3V platform, as not all Arduino models are 5V compatible. In theory, plugging an Arduino shield into this won't cause damage, but it certainly won't work "out of the box" as MMBasic has no library support.

If you want to program an Arduino UNO R3 in BASIC then use GCBASIC. You get fully compatible hardware and a really good, free BASIC compiler. You still have no library support though. At the end of the day it's the massive number of easily installed libraries that make the Arduino family what it is. The hardware is pretty mediocre really.


EDIT:
I think there might be a release version at some point, however it won't be mechanically or signal compatible with the Arduino. Rectangular PCB (no silly shapes), all connectors on 0.1" centres and deliberately positioned to not allow Arduino shields to be fitted. It does make a nice little general purpose board though, that can be powered from 12V and output 5V and 3.3V supplies to external equipment. There's no reason why it couldn't have it's own shield system, all the supplies and signals are there. It might be slightly narrower too, at 50mm, to get two out of 100x100. I'll have to think that one out.
Edited 2022-07-29 17:45 by Mixtel90
Mick

Zilog Inside! nascom.info for Nascom & Gemini
Preliminary MMBasic docs & my PCB designs
 
Mixtel90

Guru

Joined: 05/10/2019
Location: United Kingdom
Posts: 8788
Posted: 06:55pm 30 Jul 2022
Copy link to clipboard 
Print this post

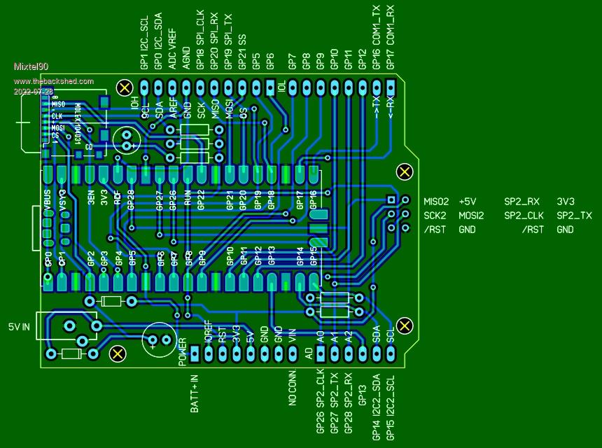
Pin correlation:
(Tidied up a bit)


Arduino             ArdoMite
UNO R3

1  Blank            TP5 transistor collector
2  IOREF (3.3 or 5) 3V3             Input voltages shouldn't exceed this.
3  PC6 - Reset      RUN
4  +3V3             3V3
5  +5V              5V
6  GND              GND
7  GND              GND
8  VIN              VIN

9  PC0 - A0    GP26/ADC0
10 PC1 - A1         GP27/ADC1
11 PC2 - A2    GP28/ADC2
12 PC3 - A3    GP13              No A3 onPicoMite
13 PC4 - A4    GP14/I2C2_SDA     No A4 on PicoMite
14 PC5 - A5    GP15/I2C2_SCL     No A5 on PicoMite

15 PD0 - RX    GP17/COM1_RX
16 PD1 - TX    GP16/COM1_TX
17 PD2 - INT0       GP12
18 PD3 - INT1/PWM   GP11/PWM5B
19 PD4          GP10
20 PD5 - PWM        GP9/PWM4B
21 PD6 - PWM        GP8/PWM4A
22 PD7      GP7

23 PB0    GP6
24 PB1 - PWM        GP5/PWM3A
25 PB2 - SS/PWM     GP21/PWM2B
26 PB3 - MOSI/PWM   GP19/PWM1B/SPI_TX
27 PB4 - MISO       GP20/SPI_RX
28 PB5 - SCK        GP18/SPI_CLK
29 GND            GND
30 AREF            VREF            Not identical in function.
31 PC4 - SDA        GP0/I2C2_SDA
32 PC5 - SCL        GP1/I2C2_SCL

A3. A4 and A5 are not available.
All I/O is at 3V3, not 5V.

-----------------------

ICSP Connector
1 MISO2             GP28/SP2_RX     Also ADC2
2 5V                3V3             Not the same as Arduino
3 SCK2              GP26/SP2_CLK    Also ADC0
4 MOSI2             GP27/SP2_TX     Also ADC1
5 RESET2            RUN
6 GND               GND

Edited 2022-08-02 07:09 by Mixtel90
Mick

Zilog Inside! nascom.info for Nascom & Gemini
Preliminary MMBasic docs & my PCB designs
 
Mixtel90

Guru

Joined: 05/10/2019
Location: United Kingdom
Posts: 8788
Posted: 08:24pm 05 Aug 2022
Copy link to clipboard 
Print this post

Here it is.

ArdoMite and ArdoMite_S
ArdoMite is a mechanical replacement for an Arduino UNO R3.
ArdoMite_S is the way they should have designed it, with everything on a 0.1" grid. :)
They are both the same electronically. The Construction pack includes the Gerbers for both versions.

Construction pack.zip




Mick

Zilog Inside! nascom.info for Nascom & Gemini
Preliminary MMBasic docs & my PCB designs
 
Rickard5

Guru

Joined: 31/03/2022
Location: United States
Posts: 463
Posted: 12:36am 06 Aug 2022
Copy link to clipboard 
Print this post

THAANK YOU MICK XOXOXO Remind me to send you a case of Stella
I may be Vulgar, but , while I'm poor, I'm Industrious, Honest,  and trustworthy! I Know my Place
 
Print this page


To reply to this topic, you need to log in.

The Back Shed's forum code is written, and hosted, in Australia.
© JAQ Software 2026