Home
JAQForum Ver 24.01
Log In or Join  
Active Topics
Local Time 08:13 01 May 2026 Privacy Policy
Jump to

Notice. New forum software under development. It's going to miss a few functions and look a bit ugly for a while, but I'm working on it full time now as the old forum was too unstable. Couple days, all good. If you notice any issues, please contact me.

Forum Index : Microcontroller and PC projects : A 4-channel MOSFET PCB

Author Message
lizby
Guru

Joined: 17/05/2016
Location: United States
Posts: 3743
Posted: 12:26pm 07 Jul 2022
Copy link to clipboard 
Print this post

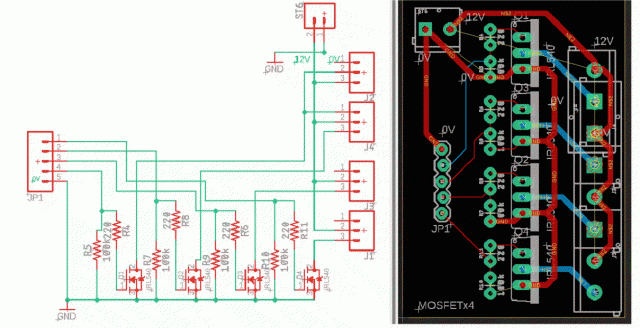
Should anyone have a use.


(12V LEDs and IRL540 MOSFETs)



Gerbers:
MOSFETx4_2022-06-12.zip
PicoMite, Armmite F4, SensorKits, MMBasic Hardware, Games, etc. on FOTS
 
Mixtel90

Guru

Joined: 05/10/2019
Location: United Kingdom
Posts: 8788
Posted: 02:06pm 07 Jul 2022
Copy link to clipboard 
Print this post

That's neat. :)
If I were to have any niggle it's that a couple of fixing holes would have been useful, even if the board had to be a little bit bigger. You could probably get them in on opposite diagonals anyway. I'm not sure what distance you have between the mosfets, but I suspect those tabs are connected to Drain. You need to be a little careful that they don't short together. Otherwise, I like it. :)
Mick

Zilog Inside! nascom.info for Nascom & Gemini
Preliminary MMBasic docs & my PCB designs
 
lizby
Guru

Joined: 17/05/2016
Location: United States
Posts: 3743
Posted: 02:26pm 07 Jul 2022
Copy link to clipboard 
Print this post

Thanks. Mounting holes will be good when I figure out where and how I'm going to mount it. I would have thought the tabs were connected to source. I'll check.
PicoMite, Armmite F4, SensorKits, MMBasic Hardware, Games, etc. on FOTS
 
pwillard
Guru

Joined: 07/06/2022
Location: United States
Posts: 339
Posted: 03:10pm 07 Jul 2022
Copy link to clipboard 
Print this post

On TO-220 cases... the center PIN is attached to the metal TAB.
 
Mixtel90

Guru

Joined: 05/10/2019
Location: United Kingdom
Posts: 8788
Posted: 03:20pm 07 Jul 2022
Copy link to clipboard 
Print this post

I've been having a search... What the tab is connected to seems to be secret. lol
No mention on the Vishay Siliconix, Fairchild or International Rectifier data sheets, but Infineon say it's connected to Drain.
Mick

Zilog Inside! nascom.info for Nascom & Gemini
Preliminary MMBasic docs & my PCB designs
 
lizby
Guru

Joined: 17/05/2016
Location: United States
Posts: 3743
Posted: 04:21pm 07 Jul 2022
Copy link to clipboard 
Print this post

  pwillard said  On TO-220 cases... the center PIN is attached to the metal TAB.


+ and + Infineon

On my Chinese IRL540s, center pin (drain) is connected to the tab. So Mick's advice about spacing is appropriate.

~
Edited 2022-07-08 02:22 by lizby
PicoMite, Armmite F4, SensorKits, MMBasic Hardware, Games, etc. on FOTS
 
pwillard
Guru

Joined: 07/06/2022
Location: United States
Posts: 339
Posted: 06:37pm 07 Jul 2022
Copy link to clipboard 
Print this post

It comes down to the mechanicals of the PART and the way the DIE gets manufactured.


 
Mixtel90

Guru

Joined: 05/10/2019
Location: United Kingdom
Posts: 8788
Posted: 06:42pm 07 Jul 2022
Copy link to clipboard 
Print this post

ooh! That's nice!  :)
Mick

Zilog Inside! nascom.info for Nascom & Gemini
Preliminary MMBasic docs & my PCB designs
 
Tinine
Guru

Joined: 30/03/2016
Location: United Kingdom
Posts: 1646
Posted: 07:50pm 08 Jul 2022
Copy link to clipboard 
Print this post

A bunch of these high-siders just showed up from Aliexpress....might be a white-smoke weekend  




Craig
 
Mixtel90

Guru

Joined: 05/10/2019
Location: United Kingdom
Posts: 8788
Posted: 07:58pm 08 Jul 2022
Copy link to clipboard 
Print this post

I keep telling people that smoking is bad for them (and their components). :)
Mick

Zilog Inside! nascom.info for Nascom & Gemini
Preliminary MMBasic docs & my PCB designs
 
Tinine
Guru

Joined: 30/03/2016
Location: United Kingdom
Posts: 1646
Posted: 07:59pm 08 Jul 2022
Copy link to clipboard 
Print this post

Or this:


 
Tinine
Guru

Joined: 30/03/2016
Location: United Kingdom
Posts: 1646
Posted: 08:02pm 08 Jul 2022
Copy link to clipboard 
Print this post

  Mixtel90 said  I keep telling people that smoking is bad for them (and their components). :)


Some smoke to get high.
My high-side-driver might get me smoke

 
lizby
Guru

Joined: 17/05/2016
Location: United States
Posts: 3743
Posted: 08:09pm 08 Jul 2022
Copy link to clipboard 
Print this post

Just found a bag of FQP27P06 this morning. May have to try this.
PicoMite, Armmite F4, SensorKits, MMBasic Hardware, Games, etc. on FOTS
 
Tinine
Guru

Joined: 30/03/2016
Location: United Kingdom
Posts: 1646
Posted: 08:17pm 08 Jul 2022
Copy link to clipboard 
Print this post

  lizby said  Just found a bag of FQP27P06 this morning. May have to try this.


Cool...are yours real?

Mine were ridiculously inexpensive that I'm not expecting much success  
 
lizby
Guru

Joined: 17/05/2016
Location: United States
Posts: 3743
Posted: 08:27pm 08 Jul 2022
Copy link to clipboard 
Print this post

My notes say I bought them in 2015, so its possible they're  real, but I doubt I have any way to test them at close to rated capacity, or if I did, to measure what the actual current was.
PicoMite, Armmite F4, SensorKits, MMBasic Hardware, Games, etc. on FOTS
 
Print this page


To reply to this topic, you need to log in.

The Back Shed's forum code is written, and hosted, in Australia.
© JAQ Software 2026