Home
JAQForum Ver 24.01
Log In or Join  
Active Topics
Local Time 08:12 01 May 2026 Privacy Policy
Jump to

Notice. New forum software under development. It's going to miss a few functions and look a bit ugly for a while, but I'm working on it full time now as the old forum was too unstable. Couple days, all good. If you notice any issues, please contact me.

Forum Index : Microcontroller and PC projects : PicoMite SSD11963 Mini Adapter

Author Message
Mixtel90

Guru

Joined: 05/10/2019
Location: United Kingdom
Posts: 8788
Posted: 07:53am 27 Jun 2022
Copy link to clipboard 
Print this post

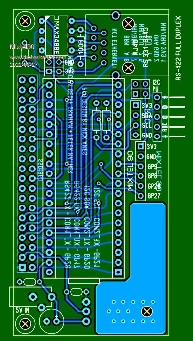
Previously mentioned in another thread, but this makes it easier to find in future.

This is an almost minimalist design (for me) that fits behind a 5" 40-pin SSD1963 display. It is only 40mm wide so should really have mounting pillars. It's designed to be the front-end of a control system, using the advanced graphics, so there's no keyboard socket. It has three connectors:

RS422 full duplex on COM1
Uses two normally unused pairs on ethernet Cat5 but can optionally have 3V3 and GND on pair 1

I2C on GP20 & GP21 with 3V3 & GND and optional pull-ups (optional RTC can be plugged in)
or
COM2 on GP20 & GP21 (RTC cannot be used)

Remaining I/O - GP8, GP9, GP26 & GP27 - with 3V3 and GND

Power is 5V via my favourite 3.5mm barrel jack or little terminals. The SSD1963 has its own 3V3 regulator.

Gerbers: PicoMite SSD1963 Mini Adap.zip


Mick

Zilog Inside! nascom.info for Nascom & Gemini
Preliminary MMBasic docs & my PCB designs
 
lizby
Guru

Joined: 17/05/2016
Location: United States
Posts: 3743
Posted: 12:34pm 27 Jun 2022
Copy link to clipboard 
Print this post

Great job, Mick--thanks. Ordered from JLCPCB--slow boat so it'll be a while, but $6.38 for 5 boards.
PicoMite, Armmite F4, SensorKits, MMBasic Hardware, Games, etc. on FOTS
 
lizby
Guru

Joined: 17/05/2016
Location: United States
Posts: 3743
Posted: 12:23pm 28 Jun 2022
Copy link to clipboard 
Print this post

Only thing lacking (to me) is accessible 5V to power another picomite acting as an I/O server via serial.

But thanks for this compact and to me very timely offering.

~
Edited 2022-06-28 22:25 by lizby
PicoMite, Armmite F4, SensorKits, MMBasic Hardware, Games, etc. on FOTS
 
Cremo
Newbie

Joined: 21/07/2015
Location: Italy
Posts: 36
Posted: 03:10pm 04 Jul 2022
Copy link to clipboard 
Print this post

Hello,
I have just received the PCBs from PCBWay.
Very good work, thank you.
I would like to ask if is the schematic available.
Thank you a lot.
 
Mixtel90

Guru

Joined: 05/10/2019
Location: United Kingdom
Posts: 8788
Posted: 03:49pm 04 Jul 2022
Copy link to clipboard 
Print this post

At the moment the schematic is only in my head. :)

Lizby: I didn't include 5V deliberately as the Picomite can't accept it on its inputs. You can power one from a 3V3 output if you are stingy with the current because that's from the PicoMite's SMPS. The linear reg only feeds the display. Personally, if going any distance, I'd power the remote device from its own supply, possibly using a local 5V reg from a 12V supply. That way you haven't got voltage drop problems and supply noise is reduced by the regulator.
Mick

Zilog Inside! nascom.info for Nascom & Gemini
Preliminary MMBasic docs & my PCB designs
 
Cremo
Newbie

Joined: 21/07/2015
Location: Italy
Posts: 36
Posted: 04:57pm 04 Jul 2022
Copy link to clipboard 
Print this post

Hi Mick, maybe I am a little boring but please try to transfer the schematic from your mind. I would like to use your board that generously you made available and it would be much easier for me with a shematic.
Thank you. Pietro
 
Mixtel90

Guru

Joined: 05/10/2019
Location: United Kingdom
Posts: 8788
Posted: 06:12pm 04 Jul 2022
Copy link to clipboard 
Print this post

Here you are. :)
Most of the wiring is between the display and the PicoMite. This follows the connection shown in the manual. Apart from that there isn't a lot really, a pair of pins for COM1 and another pair for I2C.
SSD1963 Mini Adap Circuit.pdf
Mick

Zilog Inside! nascom.info for Nascom & Gemini
Preliminary MMBasic docs & my PCB designs
 
Cremo
Newbie

Joined: 21/07/2015
Location: Italy
Posts: 36
Posted: 08:04pm 04 Jul 2022
Copy link to clipboard 
Print this post

Hi Mick, thank you a lot.
Pietro
 
Print this page


To reply to this topic, you need to log in.

The Back Shed's forum code is written, and hosted, in Australia.
© JAQ Software 2026