Home
JAQForum Ver 24.01
Log In or Join  
Active Topics
Local Time 23:04 30 Apr 2026 Privacy Policy
Jump to

Notice. New forum software under development. It's going to miss a few functions and look a bit ugly for a while, but I'm working on it full time now as the old forum was too unstable. Couple days, all good. If you notice any issues, please contact me.

Forum Index : Microcontroller and PC projects : Shall I call this one Gemini?

     Page 1 of 4    
Author Message
Mixtel90

Guru

Joined: 05/10/2019
Location: United Kingdom
Posts: 8782
Posted: 06:59pm 10 May 2022
Copy link to clipboard 
Print this post

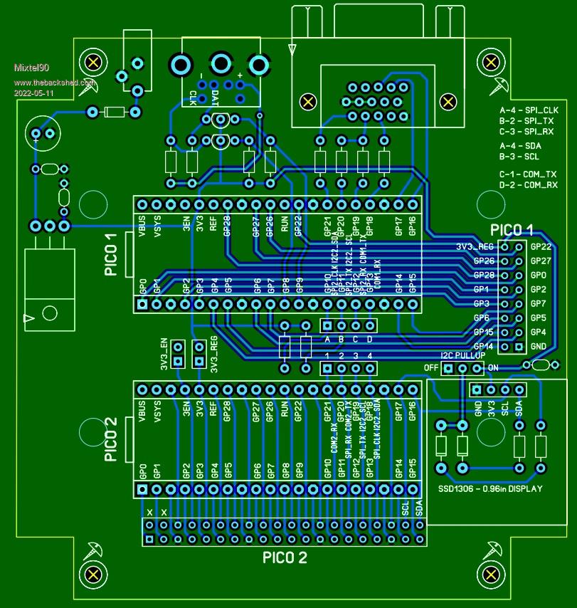
Twin PicoMites

Another odd idea that came from some doodling....

PICO1 is a VGA device, with the usual display (simplified) and keyboard. I/O wired out. GP10-GP13 are wired to a 4-way female header, with pullups on GP10 and GP11. It gets it's supply from a linear regulator.

PICO2 is a conventional PicoMite with an optional little SSD1306 display for debugging. All pins wired to a header except VBUS, VSYS. Pins GP18-GP21 are also wired to a female header. This device can be powered from the linear reg if required (Note - I forgot to run 5V to VSYS!).

Links can be put between the two female headers to link the two PicoMites using I2C, COM port or SPI. So, you can use PICO2 as a master, with PICO1 as a slave display with keyboard or you can use PICO1 as a master with PICO2 as expanded I/O. I suppose you could do some sort of parallel processing.

As there are 4 possible pins linking them you could use COM or I2C with interrupt lines in both directions or SPI with a single interrupt (CS isn't needed with a single slave).

I'm not sure what I would use  it for...  :)



Edited 2022-05-11 05:00 by Mixtel90
Mick

Zilog Inside! nascom.info for Nascom & Gemini
Preliminary MMBasic docs & my PCB designs
 
Mixtel90

Guru

Joined: 05/10/2019
Location: United Kingdom
Posts: 8782
Posted: 09:10pm 10 May 2022
Copy link to clipboard 
Print this post

It's grown independent microSD cards for each PicoMite now.

And I've still not thought of a use for it. :)
Mick

Zilog Inside! nascom.info for Nascom & Gemini
Preliminary MMBasic docs & my PCB designs
 
robert.rozee
Guru

Joined: 31/12/2012
Location: New Zealand
Posts: 2508
Posted: 11:22pm 10 May 2022
Copy link to clipboard 
Print this post

well, what you could do is load MMbasic (VGA edition) onto PICO#1, and MMbasic (non-VGA) onto PICO#2. then connect them together via the comm port.

now write a simple terminal emulator in MMbasic on PICO#1 as a proof-of-concept that a dual-pico arrangement is viable, and (if) useful.

next, think about how you could expand the program on PICO#1 so that it could be instructed to generate graphics. GFXterm does this using a very simple set of around half a dozen commands (similar to VT escape sequences), albeit targeted towards just generating rolling line graphs of data.


next, have a look here:
http://www.breatharian.eu/hw/picovga/index_en.html
this is the code that Peter rolled into MMbasic to create the VGA edition. think about how this code could be changed/configured to generate a 640x360 image, line/dot doubled to 1280x720 (720p 16:9 widescreen). i don't know if such doubling (H and V) would be practical. 640 x 360 x 8-bit-colour would consume 230k of RAM, and allow for 80 columns by 30 lines of text using an 8x15 font.

the path would eventually lead to PICO#1 running C code (not MMbasic) that handled the display on one core, while the other core implemented a sort of terminal emulator, geared towards GPU-style functions.

for most of the development PICO#2 could run the bog-standard MMbasic binary. later on, one may wish to shift from serial/VT escape sequences on to using SPI and a custom graphics language, at which point some adaption of the MMbasic source code would require some fairly light rework.


just an idea...    


cheers,
rob   :-)
 
Mixtel90

Guru

Joined: 05/10/2019
Location: United Kingdom
Posts: 8782
Posted: 06:18am 11 May 2022
Copy link to clipboard 
Print this post

I'm *really* surprised you came up with that one, Rob...    

No point in me looking at that code - I understood very little of it the first time I looked! That's up to you - I do hardware.  

I *do* remember that it isn't what you first think. It *looks like* nice, multicolour, hi-res VGA but it isn't. It's very clever, but impractical if you need RAM for anything other than display handling.

The path will eventually lead to a severely crippled and slow VGA system - that's my prediction. Probably worse in many ways than what we have at the moment. I'd love you to prove me wrong. :) You'd be *far* better using a Raspberry Pi instead of PICO1 as it can handle a display sensibly. The data link is still a bottleneck though.
Mick

Zilog Inside! nascom.info for Nascom & Gemini
Preliminary MMBasic docs & my PCB designs
 
matherp
Guru

Joined: 11/12/2012
Location: United Kingdom
Posts: 11252
Posted: 07:02am 11 May 2022
Copy link to clipboard 
Print this post

Ages ago I wrote code to use a Pi-Zero as an HDMI display for the Micromite eXtreme using a special display driver in the ArmmiteH7 (could be replicated in any version of MMBasic). It used an 8-bit parallel I/F and was reasonably quick - nobody ever used it.
As soon as you make the H/W environment complicated no-one is interested. Just IMHO
Edited 2022-05-11 17:22 by matherp
 
Mixtel90

Guru

Joined: 05/10/2019
Location: United Kingdom
Posts: 8782
Posted: 07:43am 11 May 2022
Copy link to clipboard 
Print this post

So much like the SSD1963 as far as the interface goes? Nice. :)  It also illustrates the problem of interface speeds, even in parallel.

Pity the Pi-Zero is hard to get at the moment. It's a useful wee beastie. :(
Mick

Zilog Inside! nascom.info for Nascom & Gemini
Preliminary MMBasic docs & my PCB designs
 
Amnesie
Guru

Joined: 30/06/2020
Location: Germany
Posts: 750
Posted: 08:37am 11 May 2022
Copy link to clipboard 
Print this post

I think, it indeed does make much sense! There are some points you NEED a second pico, for example in my ECG project, where I must display the graphics AND log the data to the sd at the same time. I have many more applications in mind for this. Since the pico's price tag is a joke compared to other microcontrollers this is the way to go :)

Greetings
Daniel
 
Mixtel90

Guru

Joined: 05/10/2019
Location: United Kingdom
Posts: 8782
Posted: 12:17pm 15 May 2022
Copy link to clipboard 
Print this post

Well, folks, we have a release candidate. :)

Welcome to the PicoMite Pear

(I thought Gemini was just too obvious and, anyway, I got the fun of drawing a pear in Sprint Layout 6. :) ).

PPear Construction Pack.zip

A bit like the above drawing but it grew a bit. Like they do.

If anyone else is thinking of mounting one of these displays in a confined space then use one of the drawings on the web, don't measure one. The one I have is a couple of mm smaller in both directions than any of the drawings!
Mick

Zilog Inside! nascom.info for Nascom & Gemini
Preliminary MMBasic docs & my PCB designs
 
lizby
Guru

Joined: 17/05/2016
Location: United States
Posts: 3743
Posted: 12:43pm 15 May 2022
Copy link to clipboard 
Print this post

Thanks for that, Mick. Don't know if I will ever build it, since I'm not much into VGA, but I just ordered 5 boards from JLCPCB shipped slow boat to Nova Scotia for $6.40USD.

Anyone in North America want me to mail them a board when I get them? (Elsewhere, probably cheaper to order themselves than for me to post as a letter.)
PicoMite, Armmite F4, SensorKits, MMBasic Hardware, Games, etc. on FOTS
 
Mixtel90

Guru

Joined: 05/10/2019
Location: United Kingdom
Posts: 8782
Posted: 01:18pm 15 May 2022
Copy link to clipboard 
Print this post

I didn't point it out in the manual, but it's perfectly possible to use a standard PicoMite in the PICO1 position. The VGA output won't work, of course, and the number of I/O pins is restricted, but it will still work and would be ideal for someone wanting a low pin count PicoMite and a full PicoMite on a common PCB. You can turn the keyboard off but you gain nothing as the pins aren't wired out. However, if the keyboard is disabled they are connected to the first I2C port (comms is connected to I2C2) so there may be a possibility for connecting some 5V I2C devices to the PS/2 port.

The main reason that PICO1 doesn't have more I/O wired out is that I ran out of space for the length of the connector. The display gets in the way at the bottom and a pcb mounting pillar under the board gets in the way at the top end. For many people it wouldn't have been useful anyway as the pins would have been connected to the VGA pins anyway.

I also didn't point out that this board fits the same Hammond case that I used for the PicoGAME. Perhaps I should have. :)


*** OFF TOPIC WARNING ***
While digging through some junk yesterday I found an old Chicony KB-5916 PS/2 keyboard in *very* grubby condition. Plugged it into a PicoGAME and it appears to work perfectly. So yesterday evening I stripped it down and cleaned it and I now have a lovely 2-tone retro-looking keyboard to play with. :) Not mechanical, but I can live with it.
Mick

Zilog Inside! nascom.info for Nascom & Gemini
Preliminary MMBasic docs & my PCB designs
 
Mixtel90

Guru

Joined: 05/10/2019
Location: United Kingdom
Posts: 8782
Posted: 09:54am 23 May 2022
Copy link to clipboard 
Print this post

For those of you who are a little unhappy with bending resistor leads very close to the body, I've just been updating this board to give you an extra 1.27mm on every resistor. It's needed a little creative maneuvering but it's worked - and I think it's neater. :) No other changes.

I'll probably post the new version of the gerbers later today.


EDIT:
Oh, I couldn't resist...
I've included an optional JDY-40 just for fun. Powered from the regulator and with a link to enable it, but the TXD, RXD and SET pins can be linked by the user to wherever they like. Unfortunately, if you want to case this board then you have to chop an unused PCB support out if this is included.
That's delayed the gerbers until tomorrow. :)
Edited 2022-05-24 07:10 by Mixtel90
Mick

Zilog Inside! nascom.info for Nascom & Gemini
Preliminary MMBasic docs & my PCB designs
 
Rickard5

Guru

Joined: 31/03/2022
Location: United States
Posts: 463
Posted: 12:25am 26 Jul 2022
Copy link to clipboard 
Print this post

Hello Mick :
I just got one of the Pico Pair boards, and I'm going First ting in the morning to DigiKey to pick up a few Bits and Bobs to Build her! is there any chance of a pic of a built one to look at ? PLEASE, You be my New best Friend!
THANKS
Rick
I may be Vulgar, but , while I'm poor, I'm Industrious, Honest,  and trustworthy! I Know my Place
 
Mixtel90

Guru

Joined: 05/10/2019
Location: United Kingdom
Posts: 8782
Posted: 07:41am 26 Jul 2022
Copy link to clipboard 
Print this post

Not from me - I've never built one. :)
It's pretty straightforward though, I think. If you have any problems let me know.
Mick

Zilog Inside! nascom.info for Nascom & Gemini
Preliminary MMBasic docs & my PCB designs
 
JohnS
Guru

Joined: 18/11/2011
Location: United Kingdom
Posts: 4304
Posted: 10:28am 26 Jul 2022
Copy link to clipboard 
Print this post

  Rickard5 said  Hello Mick :
I just got one of the Pico Pair boards

Which board is that?

John
 
Mixtel90

Guru

Joined: 05/10/2019
Location: United Kingdom
Posts: 8782
Posted: 01:35pm 26 Jul 2022
Copy link to clipboard 
Print this post

The PicoMite Pear.

Normal configuration:
One PicoMite is a VGA, the other is an ordinary PicoMite.
You have options on how you use them. There are linkable headers that allow you to put them on a serial link, using I2C, SPI or UART.
The ordinary PicoMite could be used as IO for the VGA one, or the VGA one could be an intelligent display terminal for the ordinary one or they could run completely independently of each other. :)

There's a construction pack a few posts up.
Mick

Zilog Inside! nascom.info for Nascom & Gemini
Preliminary MMBasic docs & my PCB designs
 
JohnS
Guru

Joined: 18/11/2011
Location: United Kingdom
Posts: 4304
Posted: 02:55pm 26 Jul 2022
Copy link to clipboard 
Print this post

Ah - thanks.

The spelling threw me!

John
 
Mixtel90

Guru

Joined: 05/10/2019
Location: United Kingdom
Posts: 8782
Posted: 03:01pm 26 Jul 2022
Copy link to clipboard 
Print this post

Well, Pair sounded too obvious, and using "Pear" gave me the opportunity to draw one as a SL6 macro. :)
Mick

Zilog Inside! nascom.info for Nascom & Gemini
Preliminary MMBasic docs & my PCB designs
 
Rickard5

Guru

Joined: 31/03/2022
Location: United States
Posts: 463
Posted: 10:44am 27 Jul 2022
Copy link to clipboard 
Print this post

  JohnS said  Ah - thanks.

The spelling threw me!

John


Sorry Spelling ain't my Strong Suit, I'm  from Texas
I may be Vulgar, but , while I'm poor, I'm Industrious, Honest,  and trustworthy! I Know my Place
 
JohnS
Guru

Joined: 18/11/2011
Location: United Kingdom
Posts: 4304
Posted: 12:12pm 27 Jul 2022
Copy link to clipboard 
Print this post

No worries!

John
 
lizby
Guru

Joined: 17/05/2016
Location: United States
Posts: 3743
Posted: 05:25pm 08 Aug 2022
Copy link to clipboard 
Print this post

Mick--I just soldered the headers for the 2 picomites on the Pear and otherwise only ran a wire from GP12 on Pico1 to GP17 on Pico2 and GP13 to GP16 to provide a serial link.

I plugged in a USB cable to Pico2 and flashed the firmware. When I tried to flash the VGA firmware to Pico1, I didn't get a RPi drive letter. I unplugged the Pico and flashed it with no problem. When I plugged it back in, I got no flashing heartbeat light.

I know you designed this to be powered with the LM1117, but is there something I can do to allow Pico1 to be powered via USB?

And if so, do I just need to run a wire from VBUS on Pico1 to VSYS on Pico2 to have them both powered with the one USB cable plugged into Pico1? I've looked at the schematic, but haven't altogether comprehended it.

UPDATE:
Ok, with a magnifying glass I could see the little tail of a trace which connected GND to 3V3.EN, and with my 3x reading glasses, I managed to scrape through the trace. Now I have a blinking heartbeat led on Pico1.

UPDATE2:
And with VBUS on Pico1 connected to VSYS on Pico2 I have the heartbeat LED on both PicoMites.
Edited 2022-08-09 04:21 by lizby
PicoMite, Armmite F4, SensorKits, MMBasic Hardware, Games, etc. on FOTS
 
     Page 1 of 4    
Print this page
The Back Shed's forum code is written, and hosted, in Australia.
© JAQ Software 2026