Home
JAQForum Ver 24.01
Log In or Join  
Active Topics
Local Time 23:53 30 Apr 2026 Privacy Policy
Jump to

Notice. New forum software under development. It's going to miss a few functions and look a bit ugly for a while, but I'm working on it full time now as the old forum was too unstable. Couple days, all good. If you notice any issues, please contact me.

Forum Index : Microcontroller and PC projects : Calling matherp - driver for this LCD?

     Page 4 of 4    
Author Message
Zonker

Guru

Joined: 18/08/2012
Location: United States
Posts: 772
Posted: 04:17pm 19 Feb 2016
Copy link to clipboard 
Print this post

@WW...

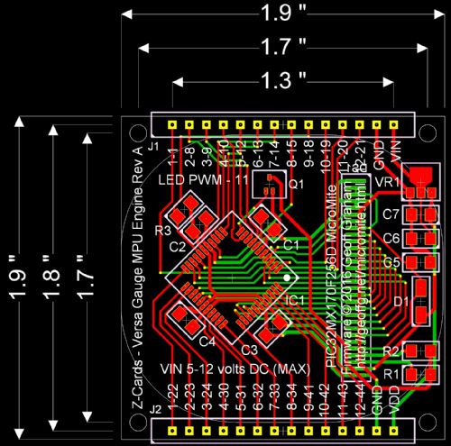
Ok, Ended up doing some fix-up's... Had to move the PWM drive transistor to a safer spot to get it out of the corner, as it was causing clearance errors... Tracks are 0.3 mm for all, at the moment... Maybe do some track beefing on GND and VCC tracks... Not sure if the "copper pour" thing would be worth it or not..? Anything else we missed..?



BTW - The alleged "unrouted track" error somehow disappeared during the editing session.. AutoTrax Dex does this from time to time... I wonder if Bigmik has seen this happen..?
 
WhiteWizzard
Guru

Joined: 05/04/2013
Location: United Kingdom
Posts: 2967
Posted: 10:06pm 19 Feb 2016
Copy link to clipboard 
Print this post

  Zonker said  ...Maybe do some track beefing on GND and VCC tracks...


Yes, would do these, along with any BackLight tracks. Everything else should be more than ok at 0.3mm

Just one thing to check before sending off to PCB manufacturer; is the TFT connector the correct way around (some TFTs are reversed from my experience). I do not have a round display here to check this.

Otherwise all looks good; a nice compact module there that would make a nice MMwatch

WW
 
Zonker

Guru

Joined: 18/08/2012
Location: United States
Posts: 772
Posted: 05:05pm 20 Feb 2016
Copy link to clipboard 
Print this post

Evening Gents..

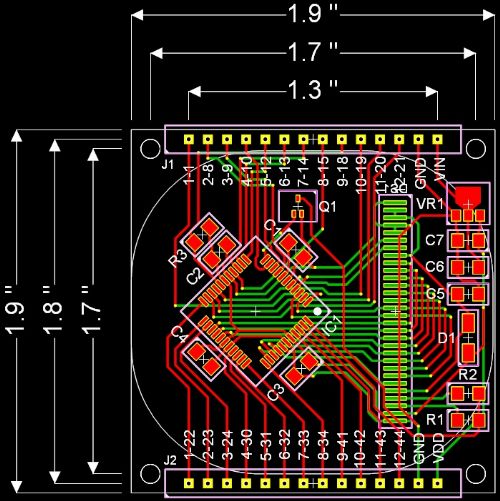
Ok, did some track beef-up, and added a little silk dressing... Wile pressing all the buttons, I noticed that DEX put a new object called "IS GROUND" on the schematic for the board GND net... I have never had a CAD program do this before... It's like DWIM software, (Do What I Mean)...





The attached ZIP contains the Gerber's and Design Project file for you DEX fans out there...

2016-02-21_030028_2_inch_Round_Gauge_PCB_DEX.zip

I will check what the PCB cost are gonna be, and maybe order up 10 of these...
EDIT: - Ok, 10 prototypes ordered at shenzhen2u.com... Prices are under a dollar a copy..(nice)...

Enjoy..! Edited by Zonker 2016-02-22
 
     Page 4 of 4    
Print this page


To reply to this topic, you need to log in.

The Back Shed's forum code is written, and hosted, in Australia.
© JAQ Software 2026