Home
JAQForum Ver 24.01
Log In or Join  
Active Topics
Local Time 15:49 27 Apr 2026 Privacy Policy
Jump to

Notice. New forum software under development. It's going to miss a few functions and look a bit ugly for a while, but I'm working on it full time now as the old forum was too unstable. Couple days, all good. If you notice any issues, please contact me.

Forum Index : Microcontroller and PC projects : GPS Clock

Author Message
jman

Guru

Joined: 12/06/2011
Location: New Zealand
Posts: 711
Posted: 03:17pm 23 May 2014
Copy link to clipboard 
Print this post

Hi

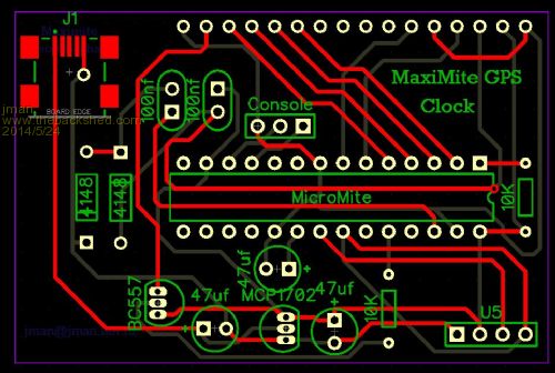
I really liked the GPS clock Geoff made to go with the Micromite
so I decided to make a little PCB for it that fits onto an LCD
The mini USB is only for power










I have attached the required files should anybody else want to do the same
The PCB was done in DipTrace (PCB and Circuit attached

Regards
Jman

2014-05-24_011411_GPSClockGerbers.zip
2014-05-24_011419_GPS-Clock.zip
2014-05-24_011425_GPS_ClockBAS.zip




 
viscomjim
Guru

Joined: 08/01/2014
Location: United States
Posts: 925
Posted: 03:43pm 23 May 2014
Copy link to clipboard 
Print this post

Jman,
Very very cool! I am very impressed! Would you be willing to explain to us noobs how you went about seeing a very cool application to getting a pc board made from a to z? I would love to know this process! I personally have seen several members of this forum do this same thing and it kills me that it seems so easy, yet it is beyond me for some reason. Several boards have been produced for uMite and all of them are awesome. I for one would love to know how to do this.

Many thanks in advace!

P.s. is your board for sale?

 
paceman
Guru

Joined: 07/10/2011
Location: Australia
Posts: 1329
Posted: 03:48pm 23 May 2014
Copy link to clipboard 
Print this post

Very neat John - I assume the GPS module normally lives inside the box? I think I'll add one of those to my project list - maybe build it into the living room wall. How did you make your PCB?

Greg

Edit: Jim came in ahead of me re the PCB method.Edited by paceman 2014-05-25
 
Geoffg

Guru

Joined: 06/06/2011
Location: Australia
Posts: 3359
Posted: 03:51pm 23 May 2014
Copy link to clipboard 
Print this post

Excellent Jim. You should submit to the the magazine's "Circuit Notebook" pages. I reckon that the editor would love it.

Geoff
Geoff Graham - http://geoffg.net
 
bigmik

Guru

Joined: 20/06/2011
Location: Australia
Posts: 2980
Posted: 04:03pm 23 May 2014
Copy link to clipboard 
Print this post

Looks Great Jman,

Is the PCB shown a different revision to the artwork?

Some parts look like they are in different positions.

Regards,

Mick

PS. Are you selling the PCB?


Mick's uMite Stuff can be found >>> HERE (Kindly hosted by Dontronics) <<<
 
jman

Guru

Joined: 12/06/2011
Location: New Zealand
Posts: 711
Posted: 04:14pm 23 May 2014
Copy link to clipboard 
Print this post

  bigmik said   Looks Great Jman,

Is the PCB shown a different revision to the artwork?
Some parts look like they are in different positions.

Regards,

Mick

PS. Are you selling the PCB?


Yip the first revision had the curse of impatience applied :)
I had not planned on selling the PCB but I am more than willing to get a few made
If there is interest. I have attached the Gerber's for those who want to get their
own PCB's made
I had few arrive from www.dirctypcb.com and they look great and were really cheap
(The one in the picture is from www.oshpark.com)

Regards
John
 
paceman
Guru

Joined: 07/10/2011
Location: Australia
Posts: 1329
Posted: 05:30pm 23 May 2014
Copy link to clipboard 
Print this post

That first link doesn't work Jim and also doesn't work with the "c" removed. I hadn't looked at Oshpark before - they look pretty good too.
 
jman

Guru

Joined: 12/06/2011
Location: New Zealand
Posts: 711
Posted: 05:35pm 23 May 2014
Copy link to clipboard 
Print this post

  paceman said   That first link doesn't work Jim and also doesn't work with the "c" removed. I hadn't looked at Oshpark before - they look pretty good too.

sorry my mistake http://dirtypcbs.com/

That will work

John
 
bigmik

Guru

Joined: 20/06/2011
Location: Australia
Posts: 2980
Posted: 05:36pm 23 May 2014
Copy link to clipboard 
Print this post

Greg, All

The correct link is http://www.dirtypcbs.com/

I havent tried them as I prefer the ones I have used before but I am interested in how they go.

Regards,

Mick


Damn, Jman beat me by 1minute Edited by bigmik 2014-05-25
Mick's uMite Stuff can be found >>> HERE (Kindly hosted by Dontronics) <<<
 
Print this page


To reply to this topic, you need to log in.

The Back Shed's forum code is written, and hosted, in Australia.
© JAQ Software 2026