Home
JAQForum Ver 24.01
Log In or Join  
Active Topics
Local Time 20:31 25 Apr 2026 Privacy Policy
Jump to

Notice. New forum software under development. It's going to miss a few functions and look a bit ugly for a while, but I'm working on it full time now as the old forum was too unstable. Couple days, all good. If you notice any issues, please contact me.

Forum Index : Microcontroller and PC projects : IR Transmitter/copier

Author Message
bigmik

Guru

Joined: 20/06/2011
Location: Australia
Posts: 2980
Posted: 05:16pm 10 Mar 2013
Copy link to clipboard 
Print this post

Hi Fellas,

Before I reinvent the wheel...

I have a 10w RGB LED spot light in my garden like this one, except mine works off 12Vdc.

RGB SPOT

It works really well but it powers up in a sharp sudden change of colors which I find really annoying. The remote allows me to change to a fade pattern which I find quite pleasing..

As it stands, the remote only seems to work from about a metre (1 yard) away and needs to be directed directly into the front of the light. This is impractical as I have to get my Indiana Jones gear on and use a machete to hack my way in each and every time I turn my lights on. This is impractical, so I have a couple of options I am considering.

1. Hack the remote to power on when my lights are powered on and auto trigger the appropriate button after a suitable delay (havent determinind that yet but may be as high as 30s or as short as 1sec). This would probably be easist and I dont care about the remote anyway (and the entire lamp and remote is only about $22)

or

2. A small (8pin) pic chip that I can get to read my `fade' code and store it and then programmed to shoot the code out to an IR LED after my delay..

Now I cant program in C but I wonder if similar things aren't already out there.

Any ideas?

Regards,

Mick


Mick's uMite Stuff can be found >>> HERE (Kindly hosted by Dontronics) <<<
 
jman

Guru

Joined: 12/06/2011
Location: New Zealand
Posts: 711
Posted: 06:00pm 10 Mar 2013
Copy link to clipboard 
Print this post

Hi Mick


Take a look here http://www.rentron.com/picbasic/ir_chips.htm

Some really good IR Info there

Regards
John
 
bigmik

Guru

Joined: 20/06/2011
Location: Australia
Posts: 2980
Posted: 10:10pm 10 Mar 2013
Copy link to clipboard 
Print this post

  jman said  

Some really good IR Info there



Thanks John,

That looks like what I need.. It doesnt have all the answers to my questions but I might be able to nut it out.

Cu

Regards,

Mick
Mick's uMite Stuff can be found >>> HERE (Kindly hosted by Dontronics) <<<
 
Bill.b

Senior Member

Joined: 25/06/2011
Location: Australia
Posts: 244
Posted: 11:20am 11 Mar 2013
Copy link to clipboard 
Print this post

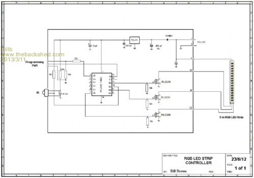
Hi Mick

you could use a picaxe with an IR sensor, this is a very simple circuit
and the programming is very similar to mmbasic.

you only need a tv remote to operate it.





only one channel would be required and if the MOSFET was mounted on
a heatsink, you could control the light directly.
also the oultput can use PWM control if you require dimming.

Bill

In the interests of the environment, this post has been constructed entirely from recycled electrons.
 
bigmik

Guru

Joined: 20/06/2011
Location: Australia
Posts: 2980
Posted: 01:01pm 11 Mar 2013
Copy link to clipboard 
Print this post

Hi Bill,

Thanks for the suggestion of the Pic Axe... I think I will go with John's suggestion above.

I have (I think) worked out how to use it..

I think I set it to receive mode and set latching outputs and read the IO pins to see what 8 bit code is being transmitted via my remote. Then I set it for transmit and link the IO the appropriate code and set for pulse and it will transmit it... I have everything I need except a Pic chip.. My pickit3 has a few adapter boards with ZIF sockets so I think I can program them ok... and I checked a Pic16F628/7 is only a couple of dollars on eBay. I only need to work out a delay cct for it to wait before it transmits.. Or change the code in PBP to do it there (prob best)

It will be an interesting project.. I am going away next week so I wont order my PICs till I get back.


Thanks John and Bill,

Regards,

Mick

Mick's uMite Stuff can be found >>> HERE (Kindly hosted by Dontronics) <<<
 
Print this page


To reply to this topic, you need to log in.

The Back Shed's forum code is written, and hosted, in Australia.
© JAQ Software 2026