Home
JAQForum Ver 24.01
Log In or Join  
Active Topics
Local Time 13:24 25 Apr 2026 Privacy Policy
Jump to

Notice. New forum software under development. It's going to miss a few functions and look a bit ugly for a while, but I'm working on it full time now as the old forum was too unstable. Couple days, all good. If you notice any issues, please contact me.

Forum Index : Microcontroller and PC projects : DMX lighting control

Author Message
VK2MCT
Senior Member

Joined: 30/03/2012
Location: Australia
Posts: 120
Posted: 07:08am 30 Jan 2013
Copy link to clipboard 
Print this post

I'm thinking of an application for simple lighting control using DMC serial protocal.
DMX is the standard for theatre lighting control.

DMX uses RS485 at 250kbs.
From my reading a Maximite's doesn't have a hardware UART, so serial speed is not fast enuff. I can't find UART shields etc.

Duinomite has hardware UART (but no colour VGA, pity), so my questions are for a Duino:
Can UART be set for the uncommon speed of 250kbs ?
Is this speed reliable ?
Can the UART be set to create an Interrupt to get chars from its buffer ?
Would the serial speed be too fast for a 'basic interpreter' to process ?
What would be the best way to i/f via RS485 - Uext ? shield ?

Questions, questions, questions -

Thanks
John B
VK2MCT
 
MicroBlocks

Guru

Joined: 12/05/2012
Location: Thailand
Posts: 2209
Posted: 09:08am 30 Jan 2013
Copy link to clipboard 
Print this post

I think your choices are either using monochrome and hardware uart on the duinomite or using the I2C (MM Pin 12 and 13) or CAN (Arduino connector D4 and D5) on the color maximite.

MOBI made few I2C projects, i think he is the right man to ask if a UART to I2C interface made from a pic is doable.

Microblocks. Build with logic.
 
Frank N. Furter
Guru

Joined: 28/05/2012
Location: Germany
Posts: 1083
Posted: 10:03am 30 Jan 2013
Copy link to clipboard 
Print this post

Hello John,

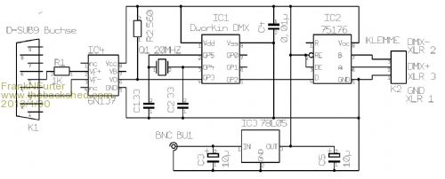
I realized my DMX512 control with a little separate and cheap circuit (Dworkin DMX), but the original site is unavailable - you can found it on the Waybackmachine (http://web.archive.org/web/20090124122934/http://dworkin-dm x.de)

DMX uses 250 kBaud,8,N,2 but Maximite knows only one stopbit... (see my thread: http://www.thebackshed.com/forum/forum_posts.asp?TID=4980)

I build my own circuit with the picture (Schaltplan) on the Waybackmachine and flashed the PIC12F629 with the file "HEX-Datei".




Dworkin DMX supports 80 channels (not 512) on 32 devices.


It works pretty good!!! I control three LED-DMX512-floodlights with my Duinomite and it works very, very good!!!


Greetings

Frank
 
MOBI
Guru

Joined: 02/12/2012
Location: Australia
Posts: 819
Posted: 11:27am 30 Jan 2013
Copy link to clipboard 
Print this post

  Quote  MOBI made few I2C projects, i think he is the right man to ask if a UART to I2C interface made from a pic is doable.


If the serial data from the UART is simplex, i.e only transmit, using I2C, it can be done with one chip. If the data has to come into the UART from an outside source, (receive), generally two chips are required because I2C can be interrogating the UART interface at the same time as data is coming in on the serial bus resulting in lost data. One chip handles the I2C side and the other the serial data in with a handshake function between the two chips.

I did this with a PS2 keyboard I2C module which converted the PS2 codes to ASCII for use in MCU I2C situations.

I think what you want can be done.
David M.
 
MOBI
Guru

Joined: 02/12/2012
Location: Australia
Posts: 819
Posted: 12:51pm 30 Jan 2013
Copy link to clipboard 
Print this post

I have been doing a bit more thinking. If CTS etc is used to control serial data, you may be able to get away with one chip as the UART is hardware. With my PS2 Keyboard, I had no way of holding off data from the keyboard to the I2C interface board besides, the KBD data was bit banged, so the pic couldn't do I2C interrupt and bit banging without losing data.

Have you had a look on mr google to see if there are I2C USART modules out there?Edited by MOBI 2013-01-31
David M.
 
Print this page


To reply to this topic, you need to log in.

The Back Shed's forum code is written, and hosted, in Australia.
© JAQ Software 2026