Home
JAQForum Ver 24.01
Log In or Join  
Active Topics
Local Time 06:36 25 Apr 2026 Privacy Policy
Jump to

Notice. New forum software under development. It's going to miss a few functions and look a bit ugly for a while, but I'm working on it full time now as the old forum was too unstable. Couple days, all good. If you notice any issues, please contact me.

Forum Index : Microcontroller and PC projects : modular power logger

     Page 2 of 2    
Author Message
MOBI
Guru

Joined: 02/12/2012
Location: Australia
Posts: 819
Posted: 10:50pm 16 Dec 2012
Copy link to clipboard 
Print this post

[quote=greybeard]If you look at the led vs collector/emitter current curves for a opto there are linear regions at a constant temperature. [/quote]

You know, in all the years I've used opto isolators, I've never considered using them as anything but a switching device. Used them in Dept of Defence secure sites as an isolator between the PMG lines and Crypto equipment. Never considered them linear enough over a big enough range to be of use in that department.

d.m.
David M.
 
Downwind

Guru

Joined: 09/09/2009
Location: Australia
Posts: 2333
Posted: 12:10am 17 Dec 2012
Copy link to clipboard 
Print this post

[quote] Never considered them linear enough over a big enough range to be of use in that department. [/quote]

That is true for a broad scale window of range, but they are quite accurate for a narrow window with the circuit adjusted to suit the desired range.

The problem with thermal drift becomes more of a problem with current draw rather than ambient temp, so a voltage divider at a millvolt level should pose little thermal drift.

Pete.


Sometimes it just works
 
greybeard
Senior Member

Joined: 04/01/2010
Location: Australia
Posts: 181
Posted: 08:28pm 18 Dec 2012
Copy link to clipboard 
Print this post


ok
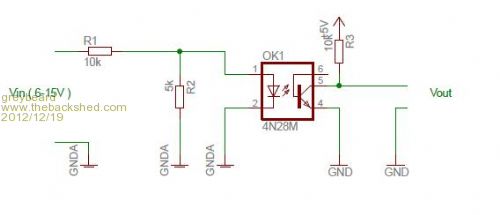
I built the following cct





Without spending to much time optimising values I basically tried for a reasonable o/p range ( 1-4V ) for relevant input range ( ~6-15V )


I used two different opto's to get an idea of repeatability. Input voltage left constant and opto swapped out to reduce variation.
As expected there was variation with temperature. The temperature variation was very roughly done. Basically a flat bladed screwdriver was cooled down in the freezer and then applied to the optocoupler and the variation in o/p voltage from ambient was noted. For heat a specially warmed finger was used. Not very scientific and pretty hard to repeat I know, however it gives an indication of temperature variation. Definitely a cheap option if someone uses a calibration curve,compensates for temperature and adjusts for a specific measurement range.

I'll stick with using a picaxe at each measurement point and optocouple the serial coms. ymmv
 
MOBI
Guru

Joined: 02/12/2012
Location: Australia
Posts: 819
Posted: 09:40pm 18 Dec 2012
Copy link to clipboard 
Print this post

Isolated measurement of DC amps...I wonder, has anyone tried a hall effect device strategically placed on a current shunt? Is it even feasible?

I've got one somewhere but yet to locate it. I'll give it a go when I do.

david m
David M.
 
Downwind

Guru

Joined: 09/09/2009
Location: Australia
Posts: 2333
Posted: 09:52pm 18 Dec 2012
Copy link to clipboard 
Print this post

Mobi,

Interesting thought, i have tried similar but not a shunt.

When one adds the cost of a shunt and hall device, opamp and circuitry, then the $15.00 Allegro sensor is not a bad option, pre mounted on a board that one just needs to connect to.

But like yourself, i always find it an interesting experiment to find out if it will work.

Pete.

  Quote  I've got one somewhere but yet to locate it.



Psst.... try the 3rd draw down on the right. (its always the 3rd draw down )Edited by Downwind 2012-12-20
Sometimes it just works
 
graynomad

Senior Member

Joined: 21/07/2010
Location: Australia
Posts: 122
Posted: 10:59pm 18 Dec 2012
Copy link to clipboard 
Print this post

There are special optos designed specifically for isolating analogue, for example the IL300. See here for an example circuit

http://ruggedcircuits.com/html/circuit__24.html

That said I think all readings, either digital or analogue, should be taken as close to the source as possible and digital-only data passed back to the master. With CPUs at < $2 these days I'd have intelligent nodes and an RS-485 network. RS-485 has a CMRR of 7 volts, that has to be enough for just about any application and there are no large currents flying around.

_____
RobEdited by graynomad 2012-12-20
Rob Gray, AKA the Graynomad, www.robgray.com
 
MOBI
Guru

Joined: 02/12/2012
Location: Australia
Posts: 819
Posted: 01:58am 19 Dec 2012
Copy link to clipboard 
Print this post

  rob said  all readings, either digital or analogue, should be taken as close to the source as possible and digital-only data passed back to the master


After looking at the Allegro device Peter mentioned, I think I will be going that way. It is all nicely factory trimmed for consistency.

My camper battery monitor will be only a few centimetres from the battery, so I think I can get away with sending analogue to the monitor.

I can understand why someone would base their system around the maximite - they are a versatile system. However for me, I have the i2c devices and what I need will fit in a smallish box so that's the way I go. I will have to have a paly with MM sometime though.

  peter said  try the 3rd draw down on the right. (its always the 3rd draw down


Sorry Pete, not there either

david m

ps. I love the quote button Glenn.


David M.
 
graynomad

Senior Member

Joined: 21/07/2010
Location: Australia
Posts: 122
Posted: 02:32am 19 Dec 2012
Copy link to clipboard 
Print this post

  Quote  camper battery monitor will be only a few centimetres from the battery,

I guess you can forego the RS-485 network then

_____
RobEdited by graynomad 2012-12-20
Rob Gray, AKA the Graynomad, www.robgray.com
 
Downwind

Guru

Joined: 09/09/2009
Location: Australia
Posts: 2333
Posted: 02:37am 19 Dec 2012
Copy link to clipboard 
Print this post

  Quote  Sorry Pete, not there either


Silly bugger, not the 3rd drawers in the bedroom (dont want to know what you found there ) or the ones in the kitchen (everything ends up in the kitchen 3rd drawer ) just the drawers on the electronic bench i meant.

Pete
Sometimes it just works
 
TassyJim

Guru

Joined: 07/08/2011
Location: Australia
Posts: 6509
Posted: 10:29am 19 Dec 2012
Copy link to clipboard 
Print this post

For digital isolation there are IC's for I2C such as SI8400/SI8405 and I did find a few for isolated RS232.
The ones that claim to be buss powered might need the full +/-12V rather than TTL levels.

All very simple to implement.

Jim

VK7JH
MMedit
 
     Page 2 of 2    
Print this page


To reply to this topic, you need to log in.

The Back Shed's forum code is written, and hosted, in Australia.
© JAQ Software 2026