Home
JAQForum Ver 24.01
Log In or Join  
Active Topics
Local Time 23:39 24 Apr 2026 Privacy Policy
Jump to

Notice. New forum software under development. It's going to miss a few functions and look a bit ugly for a while, but I'm working on it full time now as the old forum was too unstable. Couple days, all good. If you notice any issues, please contact me.

Forum Index : Microcontroller and PC projects : UBW32 microsd card help needed

Author Message
MicroBlocks

Guru

Joined: 12/05/2012
Location: Thailand
Posts: 2209
Posted: 08:06am 27 Sep 2012
Copy link to clipboard 
Print this post

I have UBW32 that is running mmbasic color version.
I connected a sd card reader and that works fine, however i do not have a description of it as it is an unnamed one.
I want to replace it with a micro sd card reader.
This reader has a pinout description that is slightly different then what i see in Geoff's schematic of the color maximite.
I have the documentation (very short)2012-09-27_180602_TFMS08TK-PP.PDF.

Can someone help me out to connect this thing the right way, so i don't blow up anything. :)
Edited by TZAdvantage 2012-09-28
Microblocks. Build with logic.
 
bigmik

Guru

Joined: 20/06/2011
Location: Australia
Posts: 2980
Posted: 05:11am 28 Sep 2012
Copy link to clipboard 
Print this post

  TZAdvantage said   however i do not have a description of it as it is an unnamed one.
I want to replace it with a micro sd card reader.


Hi TZ,

In my UBW32-CMM PCB I used a uSD (actually a very small footprint unit..

I used the following for pinout information





Hope that helps you

Regards,

Mick




Mick's uMite Stuff can be found >>> HERE (Kindly hosted by Dontronics) <<<
 
MicroBlocks

Guru

Joined: 12/05/2012
Location: Thailand
Posts: 2209
Posted: 05:50am 28 Sep 2012
Copy link to clipboard 
Print this post

Mick, thanks for the info, the picture tells it all.

I use the normal SD and the microSD and the pins are in the same order, that makes pcb design easier.


If you have a bigger version of that picture that would be easier on the old eyes, i could just barely see the difference between the 6 and the 8 on the SD card.

Is it the forum software that lowers the resolution or uses a lossy compression?
Edited by TZAdvantage 2012-09-29
Microblocks. Build with logic.
 
bigmik

Guru

Joined: 20/06/2011
Location: Australia
Posts: 2980
Posted: 01:36pm 28 Sep 2012
Copy link to clipboard 
Print this post

  TZAdvantage said   Mick, thanks for the info, the picture tells it all.

If you have a bigger version of that picture that would be easier on the old eyes, i could just barely see the difference between the 6 and the 8 on the SD card.



Hi TZ,

I will add it a a file instead.. Yes its easy to read but TBS must reduce for some reason... Bugger I will have to ZIP it to upload ...

Here it is Zipped 2012-09-28_233230_uSD_Pinouts.zip

Basically the pinouts are the same but there is no PIN3 (SD pin No.) equivalent... Correct "uSD standard" pin Numbering for your layout if required is from left to right pin 1-8...

Regards,

Mick




Edited by bigmik 2012-09-29
Mick's uMite Stuff can be found >>> HERE (Kindly hosted by Dontronics) <<<
 
bigmik

Guru

Joined: 20/06/2011
Location: Australia
Posts: 2980
Posted: 01:47pm 28 Sep 2012
Copy link to clipboard 
Print this post

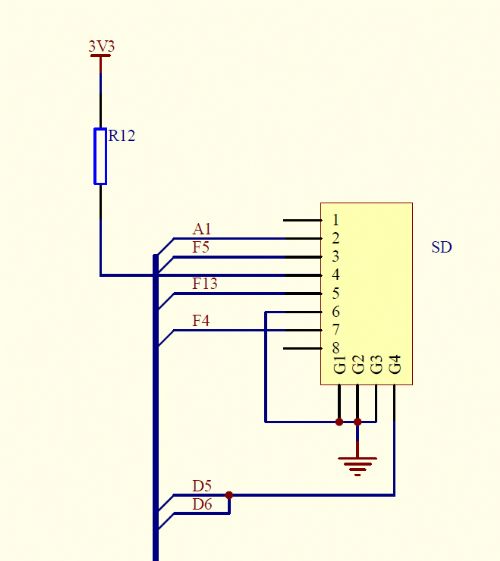
TZ,

I have wired the microSD as per the cct here (using correct uSD pin numbering conventions) for my UBW32 to CMM adapter PCB (I have the PCBs now and am trying to get time to build and test it but work/family keep getting in the way).

Please excuse my lazy method of schematic drawing as I didnt get time to create a nice uSD layout for Protel 99se.

The socket I chose (element14/Farnell P/N 1355805) also has a switch for card inserted (G3 and G4) ..... G1 and G2 are just the casing and really for mounting...

As there is no write protect switch on the uSD I linked both the the WP signal and the card Inserted signal together (probably should have used a low value resistor between them but its too late now.)

I have tested the pinout and the logic of my switch on my UBW32 and it works ok.

Regards,

Mick




Edited by bigmik 2012-09-29
Mick's uMite Stuff can be found >>> HERE (Kindly hosted by Dontronics) <<<
 
MicroBlocks

Guru

Joined: 12/05/2012
Location: Thailand
Posts: 2209
Posted: 01:08am 29 Sep 2012
Copy link to clipboard 
Print this post

Mick,

Thanks a lot!

I got it working first try with this info. :) :)

Microblocks. Build with logic.
 
bigmik

Guru

Joined: 20/06/2011
Location: Australia
Posts: 2980
Posted: 01:23am 29 Sep 2012
Copy link to clipboard 
Print this post

  TZAdvantage said   Mick,

Thanks a lot!

I got it working first try with this info. :) :)


My pleasure..

Mick
Mick's uMite Stuff can be found >>> HERE (Kindly hosted by Dontronics) <<<
 
Print this page


To reply to this topic, you need to log in.

The Back Shed's forum code is written, and hosted, in Australia.
© JAQ Software 2026