Home
JAQForum Ver 24.01
Log In or Join  
Active Topics
Local Time 06:59 23 Apr 2026 Privacy Policy
Jump to

Notice. New forum software under development. It's going to miss a few functions and look a bit ugly for a while, but I'm working on it full time now as the old forum was too unstable. Couple days, all good. If you notice any issues, please contact me.

Forum Index : Microcontroller and PC projects : PCBs from Silicon Chip

     Page 3 of 3    
Author Message
vasi

Guru

Joined: 23/03/2007
Location: Romania
Posts: 1697
Posted: 02:04pm 30 Oct 2011
Copy link to clipboard 
Print this post

Sorry Mik, didn't saw the decimal point (otherwise mine could blow instantly - he he). Anyway, I had a good laugh (don't ask).

Cheers!
Hobbit name: Togo Toadfoot of Frogmorton
Elvish name: Mablung Miriel
Beyound Arduino Lang
 
elproducts

Senior Member

Joined: 19/06/2011
Location: United States
Posts: 282
Posted: 07:06pm 30 Oct 2011
Copy link to clipboard 
Print this post


  Quote  
Well, I pointed to the design... the same as UBW32. Mikroe have one even smaller but the PIC is also smaller - I wonder if they can replace it with something powerful.

http://www.mikroe.com/eng/products/view/711/mini-32-board/




Thanks Vasi for pointing this out.
That is a fantastic design. How many 40 pin PIC16F and PIC18F boards are out there than can now easily covert to PIC32.
Per the data sheet, a 512K/128K MX695 or 795 has the same footprint so they could easily build a version that works with Maximite. Question is would they since it would compete somewhat with their products.
It's not easy to change a QFN.

www.elproducts.com
 
VK6MRG

Guru

Joined: 08/06/2011
Location: Australia
Posts: 347
Posted: 07:44am 31 Oct 2011
Copy link to clipboard 
Print this post




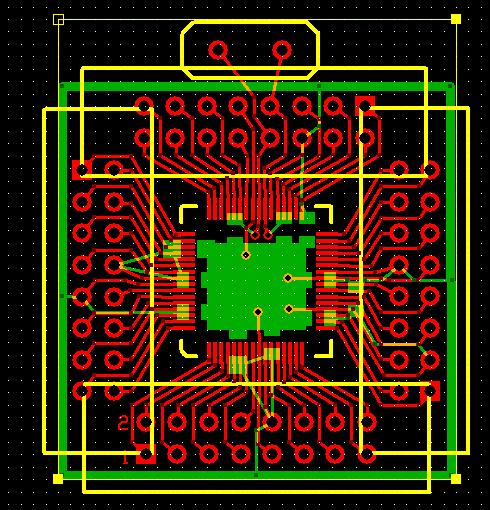
2011-10-31_174157_MaximiteStamp.zip

I've just been playing around with a design for a Maximite stamp.
I've used Express PCB to make this up.
Any Comments, Improvements, Questions,...

Its easier to ask forgiveness than to seek permission!

............VK6MRG.............VK3MGR............
 
vasi

Guru

Joined: 23/03/2007
Location: Romania
Posts: 1697
Posted: 09:04am 31 Oct 2011
Copy link to clipboard 
Print this post

  elproducts said  ...
Per the data sheet, a 512K/128K MX695 or 795 has the same footprint so they could easily build a version that works with Maximite. Question is would they since it would compete somewhat with their products.
It's not easy to change a QFN.


I don't see why not as long as you buy their boards. The PIC32 multimedia boards have support for Arduino language inside MPIDE - something which compete with their compilers but sells their board (good enough for them).

I asked if they would have support for bootloaders and now almost all their boards come with bootloaders - something which compete with their own PIC/AVR programmer. As log as they sells the boards, everything is ok.

VasiEdited by vasi 2011-11-01
Hobbit name: Togo Toadfoot of Frogmorton
Elvish name: Mablung Miriel
Beyound Arduino Lang
 
vasi

Guru

Joined: 23/03/2007
Location: Romania
Posts: 1697
Posted: 09:18am 31 Oct 2011
Copy link to clipboard 
Print this post

  VK6MRG said  


2011-10-31_174157_MaximiteStamp.zip

I've just been playing around with a design for a Maximite stamp.
I've used Express PCB to make this up.
Any Comments, Improvements, Questions,...

I can't see very well but, what are those triangles (is a closed circuit? can be noisy?)? Variants for different size capacitors?
Hobbit name: Togo Toadfoot of Frogmorton
Elvish name: Mablung Miriel
Beyound Arduino Lang
 
VK6MRG

Guru

Joined: 08/06/2011
Location: Australia
Posts: 347
Posted: 06:56am 09 Nov 2011
Copy link to clipboard 
Print this post

Hmmmm..... I wonder..


Its easier to ask forgiveness than to seek permission!

............VK6MRG.............VK3MGR............
 
donmck

Guru

Joined: 09/06/2011
Location: Australia
Posts: 1314
Posted: 07:04am 09 Nov 2011
Copy link to clipboard 
Print this post

  VK6MRG said   Hmmmm..... I wonder..



Nice board, nice price, wrong micro, so I think the $25USD will get closer to $30USD by the time it is fitted with a 695/795.

Cheers Don...
https://www.dontronics.com
 
VK6MRG

Guru

Joined: 08/06/2011
Location: Australia
Posts: 347
Posted: 07:55am 09 Nov 2011
Copy link to clipboard 
Print this post

The PIC32MX534F064H and the PIC32MX795F512H are pin compatible!
Its easier to ask forgiveness than to seek permission!

............VK6MRG.............VK3MGR............
 
VK6MRG

Guru

Joined: 08/06/2011
Location: Australia
Posts: 347
Posted: 07:57am 09 Nov 2011
Copy link to clipboard 
Print this post

But the MINI-32 Board from MikroElektronika is connected differently to the MiniMaximite. So not directly compatible!
Its easier to ask forgiveness than to seek permission!

............VK6MRG.............VK3MGR............
 
donmck

Guru

Joined: 09/06/2011
Location: Australia
Posts: 1314
Posted: 06:38pm 09 Nov 2011
Copy link to clipboard 
Print this post


That will be one of the real problems with alternative PIC32 boards, they won't be pin compatible with the Maximite. Let's face it, even the DuinoMite which was built as a Maximite compatible, isn't fully compatible.

I believe there will be a lot of new PIC32 boards on the market in the near future, and the closer the schematic is to the Maximite, the easier the board will be to use.

__________________
There are 10 types of people in the world....Those who understand binary, and those who don't, and then there is the other 8 that only understand Octal.

Cheers Don...
https://www.dontronics.com
 
     Page 3 of 3    
Print this page


To reply to this topic, you need to log in.

The Back Shed's forum code is written, and hosted, in Australia.
© JAQ Software 2026