Home
JAQForum Ver 24.01
Log In or Join  
Active Topics
Local Time 03:28 23 Apr 2026 Privacy Policy
Jump to

Notice. New forum software under development. It's going to miss a few functions and look a bit ugly for a while, but I'm working on it full time now as the old forum was too unstable. Couple days, all good. If you notice any issues, please contact me.

Forum Index : Microcontroller and PC projects : Serial card

Author Message
haiqu

Senior Member

Joined: 30/07/2011
Location: Australia
Posts: 152
Posted: 10:58pm 04 Sep 2011
Copy link to clipboard 
Print this post

Hi guys (and gals?),

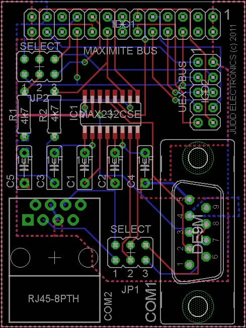
So, I've been pretty quiet for a few days. Geoff's announcement of the new features in 2.5D set me into action over here. I've created a serial card, and it's being made right now.

Features:

- Two serial ports with no handshaking, or COM1 alone with handshaking (jumpered).
- UEXT adapter for expansion cards.
- COM1 has phantom +5V power available on pin 4 (DTR pin).

Limitations:

- UEXT serial is 5V TTL level so the add-on must have 5V tolerant pins.
- !SSEL is not implemented in the MMBasic software. I did connect a bus pin to this connection in case that changes.

COM1 is on a standard vertical PCB mounted DE9 male (they're not actually called DB9's, btw) and has no screw terminals. COM2 is on an RJ45 connector, which offers positive locking, and uses the very cheap (eg $2.12) Cisco Router cable. Both ports are wired as Data Terminal Equipment (DTE).

Here's a snapshot of the layout:





Fully assembled and tested: $30.00 including shipping.
Build it yourself: $25.00 including shipping.

Rob

unzip, strip, touch, finger, grep, mount, fsck, more, yes, fsck, fsck, fsck, umount, sleep
 
Xiongmao

Regular Member

Joined: 25/08/2011
Location: Australia
Posts: 48
Posted: 08:44am 05 Sep 2011
Copy link to clipboard 
Print this post

Will this work on the Hamfield bus expander?
 
rhamer
Senior Member

Joined: 06/06/2011
Location: Australia
Posts: 174
Posted: 10:03am 05 Sep 2011
Copy link to clipboard 
Print this post

  Xiongmao said   Will this work on the Hamfield bus expander?


If your refering to the Powered hub then;

Plug and play probably not.
With a custom cable probably.

Either way I would need to see a circuit to confirm.

Regards

Rohan
Rohan Hamer
HAMFIELD Software & Hardware Solutions

Makers of the Maximite Expander.

http://www.hamfield.com.au
 
sparkey

Senior Member

Joined: 15/06/2011
Location: Australia
Posts: 819
Posted: 11:52am 05 Sep 2011
Copy link to clipboard 
Print this post

i will be aquireing one of these i will try it out when i get one should be asap but prolly up to two weeks see how things pan out regards sparkey...
technicians do it with least resistance
 
VK6MRG

Guru

Joined: 08/06/2011
Location: Australia
Posts: 347
Posted: 01:20pm 05 Sep 2011
Copy link to clipboard 
Print this post

  Xiongmao said   Will this work on the Hamfield bus expander?


By looking at the PCB drawing above, it looks like that's a no. But as Rohan has said, you would have to look at a schematic to check.Edited by VK6MRG 2011-09-06
Its easier to ask forgiveness than to seek permission!

............VK6MRG.............VK3MGR............
 
haiqu

Senior Member

Joined: 30/07/2011
Location: Australia
Posts: 152
Posted: 03:40pm 05 Sep 2011
Copy link to clipboard 
Print this post

  Xiongmao said   Will this work on the Hamfield bus expander?


I guess Rohan's answer works for me. I haven't looked at his expander, but if the lines are the same as a Maximite rear connector then I can't see a problem.

It should certainly work with the Dontronics Cross expander.

Rob

unzip, strip, touch, finger, grep, mount, fsck, more, yes, fsck, fsck, fsck, umount, sleep
 
haiqu

Senior Member

Joined: 30/07/2011
Location: Australia
Posts: 152
Posted: 12:34pm 03 Oct 2011
Copy link to clipboard 
Print this post

Just so that everyone knows, this board is officially dead.

Seems I was confused by the pin numbering system on the Maximite bus connector, the PCBs I got back would have needed many mods to work as intended. With Don's new products coming online soon and Rohan's serial card being available, there doesn't seem to be any point in correcting the errors and making another lot.

Rob

unzip, strip, touch, finger, grep, mount, fsck, more, yes, fsck, fsck, fsck, umount, sleep
 
Print this page


To reply to this topic, you need to log in.

The Back Shed's forum code is written, and hosted, in Australia.
© JAQ Software 2026