Home
JAQForum Ver 24.01
Log In or Join  
Active Topics
Local Time 23:42 24 Apr 2026 Privacy Policy
Jump to

Notice. New forum software under development. It's going to miss a few functions and look a bit ugly for a while, but I'm working on it full time now as the old forum was too unstable. Couple days, all good. If you notice any issues, please contact me.

Forum Index : Microcontroller and PC projects : CH334F in USB reference design - major issues - don't order

Author Message
matherp
Guru

Joined: 11/12/2012
Location: United Kingdom
Posts: 11227
Posted: 03:42pm 17 Mar 2025
Copy link to clipboard 
Print this post

I've just received my batch of the updated reference design with the RP2350B onboard.
As in the original this board includes a CH334F 4-port USB hub. More than 5 orders have been placed using this chip all of which work perfectly. However, the hub in the boards from birefringence's recent order didn't work. My hub also doesn't work. I have moved a known good CH334F from a working board and soldered it to a board from the current order (not easy).



This now works. I then soldered the suspect CH334F to the known good board and that no longer works. Taken together with the evidence from birefringence's order, it appears that there is definitely a bad batch of CH334F.

I've filed a complaint with JLC who will contact LCSC and will wait to see what happens. I'll report progress here.

In the meantime I would recommend not ordering and boards using this chip from JLC.
 
JohnS
Guru

Joined: 18/11/2011
Location: United Kingdom
Posts: 4304
Posted: 08:27pm 17 Mar 2025
Copy link to clipboard 
Print this post

  matherp said  soldered it to a board from the current order (not easy)

Good grief! Definitely not easy.

John
 
Amnesie
Guru

Joined: 30/06/2020
Location: Germany
Posts: 748
Posted: 09:40pm 17 Mar 2025
Copy link to clipboard 
Print this post

Hello,

though it is possible that this could be also happen with a none-chinese IC, but again; I would not trust any of those chips at all. I rather pay the extra money for proper chip brands. I really feel the hard work of desoldering those...  

Greetings
Daniel
 
bigmik

Guru

Joined: 20/06/2011
Location: Australia
Posts: 2980
Posted: 03:07am 18 Mar 2025
Copy link to clipboard 
Print this post

Hi Peter, All,

One of the reasons I use the FT231 chip.
It is quite a lot cheaper than the often cloned FT232RL (but not as cheap as the CHxxx) and to my knowledge has not, yet, been cloned by our friends in China etc.

I have had quite a few problems with several of the CHxxxx type Chinesium serial to TLL in the past and hate them with a passion.

The chip in my CNC mill(s) work but often change their USB port numbers from one boot to another..
a right royal PiTa.

Take care All,


Regards,

Mick (the big one)



.
Mick's uMite Stuff can be found >>> HERE (Kindly hosted by Dontronics) <<<
 
matherp
Guru

Joined: 11/12/2012
Location: United Kingdom
Posts: 11227
Posted: 08:16am 18 Mar 2025
Copy link to clipboard 
Print this post

All: If you have had  boards made to my USB reference design with the 4-port hub please PM me the JLC order number for the smd assembly (starts SMT). You can get this from the order history on your JLC account. Please include the order date and whether the hub works properly - thanks
 
davematt
Regular Member

Joined: 27/09/2011
Location: Australia
Posts: 55
Posted: 12:41am 25 Mar 2025
Copy link to clipboard 
Print this post

It seems Silicon Chip have bought a bunch of these boards too. No word of a solution yet…
Glad we are not hanging by the unmentionables…:)
D
 
Grogster

Admin Group

Joined: 31/12/2012
Location: New Zealand
Posts: 9936
Posted: 04:51am 25 Mar 2025
Copy link to clipboard 
Print this post

I thought that LCSC only stocked genuine parts?
You'd kinda want to do that, if you are in the business of building prototypes....
Smoke makes things work. When the smoke gets out, it stops!
 
va7ehf
Newbie

Joined: 23/07/2020
Location: Canada
Posts: 6
Posted: 05:46am 25 Mar 2025
Copy link to clipboard 
Print this post

Ouch, I did not see this thread before I ordered 5x assembled HDMIUSB boards through JLCPCB. The USB hub on my board is not working. I can get USB functionality by using an OTG adapter in the PROG port, though. Is there any suggested rework that can fix my boards?
 
birefringence
Newbie

Joined: 25/02/2025
Location: Germany
Posts: 23
Posted: 06:12am 25 Mar 2025
Copy link to clipboard 
Print this post

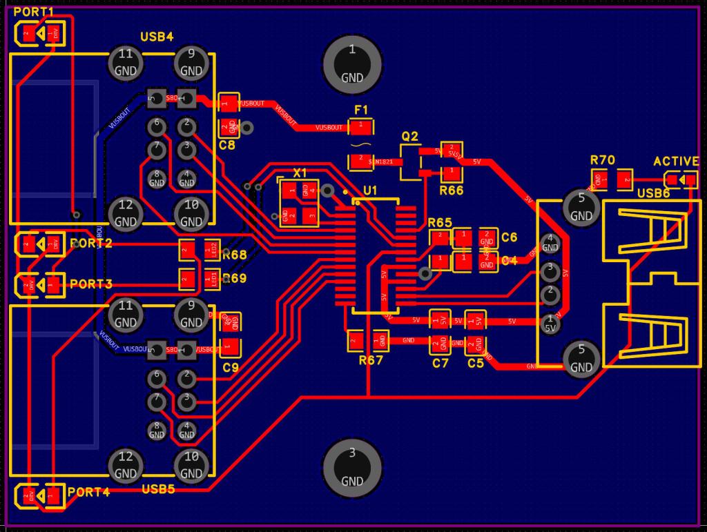
You can try to remove R54 and R55. This worked for me. It will disable the over current detection of the USB controller but should have no other side effects.
 
matherp
Guru

Joined: 11/12/2012
Location: United Kingdom
Posts: 11227
Posted: 08:21am 25 Mar 2025
Copy link to clipboard 
Print this post

  Quote  It seems Silicon Chip have bought a bunch of these boards too. No word of a solution yet…


Silicon chip have been appraised of the issue and will be removing R54 and R55 before shipping. As birefringence says this just disables the overcurrent detection but as the supply is also fused (resetable) is completely benign. There are variants of the CH334 without this protection so this feature is just a "nice-to-have".

My design for the RP2350B, just released, continues to use the CH334F but with the overcurrent protection circuitry removed from the design (no R54/R55)

It appears the parts are completely genuine, just a batch with different (wrong) characteristics.
 
va7ehf
Newbie

Joined: 23/07/2020
Location: Canada
Posts: 6
Posted: 04:41pm 25 Mar 2025
Copy link to clipboard 
Print this post

birefringence, thanks for the suggestion! it's working for me.
 
matherp
Guru

Joined: 11/12/2012
Location: United Kingdom
Posts: 11227
Posted: 05:51pm 25 Mar 2025
Copy link to clipboard 
Print this post

For info, I've designed a 4 port hub based on the FE1.1S and ordered some from JLC. Assuming this plays nicely with the PicoMite I'll update the designs using this chip.

Schematic
a7431364-ab62-47da-9336-dd0b182ab3b9.pdf


 
Print this page


To reply to this topic, you need to log in.

The Back Shed's forum code is written, and hosted, in Australia.
© JAQ Software 2026