Home
JAQForum Ver 24.01
Log In or Join  
Active Topics
Local Time 02:04 30 Apr 2026 Privacy Policy
Jump to

Notice. New forum software under development. It's going to miss a few functions and look a bit ugly for a while, but I'm working on it full time now as the old forum was too unstable. Couple days, all good. If you notice any issues, please contact me.

Forum Index : Microcontroller and PC projects : Need help with control for push/pull mosfets

     Page 2 of 2    
Author Message
Plasmamac

Guru

Joined: 31/01/2019
Location: Germany
Posts: 611
Posted: 04:49pm 11 Feb 2023
Copy link to clipboard 
Print this post

Try Ucc 27288 or something
Plasma
 
Volhout
Guru

Joined: 05/03/2018
Location: Netherlands
Posts: 5863
Posted: 04:58pm 11 Feb 2023
Copy link to clipboard 
Print this post

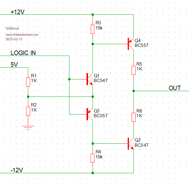
Frank only needs to drive pwm to +/-12v. The mosfets where a method to do so. The discrete circuit already provides for it without mosfets.

Volhout
PicomiteVGA PETSCII ROBOTS
 
Frank N. Furter
Guru

Joined: 28/05/2012
Location: Germany
Posts: 1083
Posted: 07:03pm 12 Feb 2023
Copy link to clipboard 
Print this post

@Volhout:

There is no need to apologize at all - I am very grateful to you!!!
I'm going to do a test setup this week.

Frank
 
Volhout
Guru

Joined: 05/03/2018
Location: Netherlands
Posts: 5863
Posted: 07:35am 13 Feb 2023
Copy link to clipboard 
Print this post

Hi Frank,

When for your specific application (1k output resistance) you want to make the circuit single fault tolerant, you can split the output resitor. Even when transistors get defect and short out, you never get a thermal runaway.



Regards,

Volhout
PicomiteVGA PETSCII ROBOTS
 
Frank N. Furter
Guru

Joined: 28/05/2012
Location: Germany
Posts: 1083
Posted: 07:48am 13 Feb 2023
Copy link to clipboard 
Print this post

Thanks for your hint - I will do a test setup...

Frank
 
Frank N. Furter
Guru

Joined: 28/05/2012
Location: Germany
Posts: 1083
Posted: 12:55pm 14 Feb 2023
Copy link to clipboard 
Print this post

@Volhout:

The test setup works as it should! I'm curious to see how it performs in the field.
Again, many, many thanks - I couldn't have done it without you!
(My analog knowledge is unfortunately not so outstanding...)

Frank
 
Volhout
Guru

Joined: 05/03/2018
Location: Netherlands
Posts: 5863
Posted: 02:09pm 14 Feb 2023
Copy link to clipboard 
Print this post

Hi Frank,

You could satify my curiousity by revealing the application.
Curious I am......

Volhout
PicomiteVGA PETSCII ROBOTS
 
     Page 2 of 2    
Print this page


To reply to this topic, you need to log in.

The Back Shed's forum code is written, and hosted, in Australia.
© JAQ Software 2026