Home
JAQForum Ver 24.01
Log In or Join  
Active Topics
Local Time 02:04 30 Apr 2026 Privacy Policy
Jump to

Notice. New forum software under development. It's going to miss a few functions and look a bit ugly for a while, but I'm working on it full time now as the old forum was too unstable. Couple days, all good. If you notice any issues, please contact me.

Forum Index : Microcontroller and PC projects : PicoMite: what the monkey made

     Page 3 of 3    
Author Message
bigmik

Guru

Joined: 20/06/2011
Location: Australia
Posts: 2980
Posted: 10:18am 22 Dec 2022
Copy link to clipboard 
Print this post

Hi Mick (the other one),

You can get low profile female headers (3.5mm) that will give you a 6mm connection height when connected to standard male pin headers (use these upside down and trim the long legs as required after soldering)

Low Profile female headers

Regards,

Mick
Edited 2022-12-22 20:21 by bigmik
Mick's uMite Stuff can be found >>> HERE (Kindly hosted by Dontronics) <<<
 
thwill

Guru

Joined: 16/09/2019
Location: United Kingdom
Posts: 4367
Posted: 11:04am 22 Dec 2022
Copy link to clipboard 
Print this post

What a busy board, I'm gratified my little project and naive questions are providing some entertainment.

  bigmik said  If you want I can help you by looking at doing a PCB for you but I will do it in DEX (AutoTraxDEX) ...

Hey Mick, many thanks for the offer, but I was rather hoping to do it myself, and if that fails then UK-spec Mick has rather beaten us both to it .


  bigmik said  ... The board will remain yours to sell, distribute or whatever you want but I would like one for myself.

Ha, "sell" , this is just a bit of play and I'm happy (maybe with some trademark quiet grumbling) for anyone to do what they like with it. I think as a hobbyist the sign of "success" for me in electronics hardware would be some Chinese chap{ess} knocking off something I've done, preferably whilst keeping (but misspelling) my name on the PCB silk-screen.


  Turbo46 said  @Tom, ABACOM are the people who make it. You can download a free demo version but it won't save anything. Otherwise 49.90 Euro.

Thanks Bill, that was one of the sites I had identified as "not entirely reliable looking". I see now (and from UK-spec Mick's comments) that it isn't a "complete solution", so probably not what I am looking for.


  Turbo46 said  You can put capacitors in series or parallel for a temporary test setup if you like.

I actually knew that, or knew enough to be able to look it up. My comment was mostly in jest; though seriously every design @Volhout does seems to require different capacitors.

P.S. I have received your email about the adventure assembler manual and given it a brief scan, will try and comment by the end of the week.


  phil99 said  "wtf is an R_AXIAL-0.5_EU vs. an R_AXIAL-1.2_EU "

Just guessing,
Resistor, axial leads, 0.5 Watts, European Standard Size.
Resistor, axial leads, 1.2 Watts, European Standard Size.

Hi Phil, I found an EDA forum comment that that is explicity not what it is (though there was the suggestion they used to do it like that in EasyEDA), apparently it is the approximate distance in inches between the pads, though who measures inches in decimal fractions, surely they should be in 16ths ? I'm not terribly impressed by the documentation for EasyEDA.


  Mixtel90 said  I would recommend, if you are serious about doing PCBs using schematic capture, that you persevere with EasyEDA (or DesignSpark) Tom. A proper PCB design tool is far more flexible. The only problem is that they tend to have steepish learning curves (almost vertical if you want to design your own components for KiCad ...

Thanks Mick, I always find some of the best advice you can get is when someone devoted to a given tool tells you not to use it  . I'm coming around to the idea of investigating KiCad, it sounds like my sort of thing being open-source and with actual (dead-tree) books written about how to use it.


  Mixtel90 said  This needs quite a bit of tidying up. It's pretty much still work in progress, but now I'm happy that the bits will fit in the box. I'm not sure that going all SMD would gain much physically, although it would probably reduce assembly cost if several were being manufactured. I made the PicoMite surface mount anyway to save on height.

Very pretty, and as I suspected, knocked out of the field faster than I can blink, though I probably won't be building one myself until my own efforts fail. In the meantime here are some comments and questions:

- What is OR22 for ? it's at the top of the filter section, I assume that means it's 0.22 ohm? - I vaguely think @matherp has answered this for me before.
- You've got 22nF capacitors in the filter section, assuming you are copying Volhout's design should they not be 33nF ?
- What is with the 3K3 and 6K8 resistors between filter and amp, where did they come from ?
- I assume that is an (unlabeled) 10K resistor pack on the controller board ?
- What is the transistor and resistor on the controller board for ?
- YMMV, but I'm not sure there is much point having a "full sized" SD card on the PCB given the ILI9341 modules all seem to come with an integral one.


  Mixtel90 said  If anyone would like to have a play with this I can supply the SL6 file if Tom is happy for me to do so - it's his project, not mine.

No objections from me, though if anyone in the UK does have a batch made up I wouldn't mind receiving one for posterity.

Best wishes,

Tom
Edited 2022-12-22 21:07 by thwill
MMBasic for Linux, Game*Mite, CMM2 Welcome Tape, Creaky old text adventures
 
Mixtel90

Guru

Joined: 05/10/2019
Location: United Kingdom
Posts: 8782
Posted: 11:48am 22 Dec 2022
Copy link to clipboard 
Print this post

KiCad is one hell of a program. It's up there with the best. Unfortunately it also has what is probably one of the steepest learning curves - although there is a lot of documentation. I did use it for a while but never had much success with creating my own components. Be warned that the library it comes with is mostly from a single manufacturer so you will need to find other stuff anyway.

0R22 means 0.22 Ohms. You put the R where the decimal is and it makes it much easier to see. So 2.2 Ohms (2R2) doesn't look like 0.22 Ohms (0R22) or 22 Ohms (22R).

The filter components are a left-over from when I first drew the inductive filter. :)

The 3K3 and 6K8 are a potential divider that takes the place of a mechanical volume control. I'm guessing that they'll be needed to prevent the input of the amp from overload. An alternative might be an i2c stereo volume control controlled in software.

Erm... transistor & resistor? Oh - you might mean the LED and resistor. I connected them to GP12 (via pin X) so you can do things with it in software like power indication or low battery indication or something. Seemed like a good idea at the time...

The resistor pack is the pullups, yes. Might be 10k or 1k or something in between.

I couldn't use the SD card on the display as I can't get the display any closer to the top of the box. There are moulded pillars in the corners where the pcb is notched out.


EDIT:
At the moment the SD card socket on the display is at the bottom where it's not accessible. I suppose the system could be rearranged to use it as it extends the same amount as the SMD card socket shown.

EDIT EDIT:
No, scratch that. The SD card socket would be fairly deep inside the case and it would be fiddly to insert a card. Also, the space used by the current socket can't be used for anything through-hole anyway as the battery is right underneath it.
Edited 2022-12-22 22:10 by Mixtel90
Mick

Zilog Inside! nascom.info for Nascom & Gemini
Preliminary MMBasic docs & my PCB designs
 
thwill

Guru

Joined: 16/09/2019
Location: United Kingdom
Posts: 4367
Posted: 05:28pm 22 Dec 2022
Copy link to clipboard 
Print this post

Am I missing something, but it appears to me that if you surface-mount a Pico most (all?) USB cables will struggle to plug into it without getting stuck against the PCB ???

Best wishes,

Tom
MMBasic for Linux, Game*Mite, CMM2 Welcome Tape, Creaky old text adventures
 
Mixtel90

Guru

Joined: 05/10/2019
Location: United Kingdom
Posts: 8782
Posted: 06:30pm 22 Dec 2022
Copy link to clipboard 
Print this post

A USB plug will be slightly proud of the socket on the PicoMite so there should be no problem. It may be necessary to make the hole in the case large enough to take the moulding round the plug though. That applies to the charger too.

That layout has other problems. :)
Mick

Zilog Inside! nascom.info for Nascom & Gemini
Preliminary MMBasic docs & my PCB designs
 
bigmik

Guru

Joined: 20/06/2011
Location: Australia
Posts: 2980
Posted: 01:08am 23 Dec 2022
Copy link to clipboard 
Print this post

Hi Tom,

Yes, it will foul if you haven't taken other measures to avoid a conflict with plugging in the cable.

This can be as simple as positioning the PICO close to the edge of your PCB, I reckon the end of the PICO-PCB can be 3mm in from the edge of the new PCB as the socket overhangs a small bit and all cables that I have don't push fully `home' into the socket.

Or allow a cutout on your PCB for the cable to connect.

Or pare a bit of the plastic from the Micro-USB cable to allow it to slide without stressing the PICO connector.

Regards,

Mick
Mick's uMite Stuff can be found >>> HERE (Kindly hosted by Dontronics) <<<
 
Mixtel90

Guru

Joined: 05/10/2019
Location: United Kingdom
Posts: 8782
Posted: 08:33am 23 Dec 2022
Copy link to clipboard 
Print this post

In this particular case there is a gap of approx. 2mm between the edge of the Pico's pcb and the moulding of a micro USB plug that's fully inserted. The edge of the Pico's pcb is about 0.4mm away from the edge of the main pcb so the USB socket overhangs the edge. Consequently the USB plug moulding is nowhere near the edge of the main pcb. In theory there is enough gap to allow a USB plug to be inserted through the 1.6mm thick end plate of the case, without widening the hole to accommodate it, but it's a bit marginal and may depend on tolerances. The end of the USB socket *just* goes through the hole in the plastic.

It was an exercise in drawing to turn the Hammond box into a SL6 macro. :)  Although it isn't part of the PCB file I can now tell you, for example, that the SD card will project about 3.4mm and the end of the headphone jack will be flush.



Incidentally, I'nm envisioning that the speakers would be stuck to the rear of the main pcb, facing backwards. Some holes in the back of the case would let the squeek out. Doing this will shave something off the top end tinnyness that you get with these miniscule drivers and might tame them a bit.


Of course, if you wanted to link two of these wirelessly there's still space for a JDY-40 (which is happy up 3V6 according to the spec.) if the four unused SD card pins aren't fitted to the display. It should be possible to connect it to COM2. :)

Time passes...
Yes, it fits nicely. :)  Only takes 40mA on transmit, 24mA on receive and 5uA when disabled (i.e. most of the time) so it's not bad for a battery device. It would run purely as a serial port, the GPIO pins aren't connected.
Edited 2022-12-23 19:44 by Mixtel90
Mick

Zilog Inside! nascom.info for Nascom & Gemini
Preliminary MMBasic docs & my PCB designs
 
Turbo46

Guru

Joined: 24/12/2017
Location: Australia
Posts: 1692
Posted: 09:07pm 23 Dec 2022
Copy link to clipboard 
Print this post

Using connectors you can mount the Pico under the board with other components above the board and under the display.

Merry Christmas

Bill
Keep safe. Live long and prosper.
 
Mixtel90

Guru

Joined: 05/10/2019
Location: United Kingdom
Posts: 8782
Posted: 09:24pm 23 Dec 2022
Copy link to clipboard 
Print this post

I'm using the space under the main board across the rear end for the battery. You can't put through-hole connections over (or under) the battery unless you do something to remove the danger of the component ends damaging it. It would not be healthy. :)  Adding some padding is fine, but it reduces the thickness available for the LIPO. At that size the capacity seems to be decided by the thickness, so a 1Ah is the same width & length as a 1.5Ah, which is the one I have in mind. I'd like to keep the larger capacity if possible.

This isn't an experimental board and no GPIO ports are exposed to the user so I don't think the PicoMite will ever need to be removed. Surface mounting it would not seem to be a problem to me - it's designed for it.

Incidentally, I tried to do away with the separate SD card socket today but I've not managed to get the layout to work as well as I'd like. There is definitely a problem with plugging the SD card in as you can't see the connector on the display's pcb. I'm not happy with it, especially as that SD card socket is far superior to the one on the display.
Mick

Zilog Inside! nascom.info for Nascom & Gemini
Preliminary MMBasic docs & my PCB designs
 
Turbo46

Guru

Joined: 24/12/2017
Location: Australia
Posts: 1692
Posted: 10:06pm 23 Dec 2022
Copy link to clipboard 
Print this post

Hi Mick, Tom has expressed the desire to design his own board so I was just mentioning it in case it suits him. I prefer to use connectors for things that are hard to de-solder to replace if possible but that's just me.


Bill
Keep safe. Live long and prosper.
 
thwill

Guru

Joined: 16/09/2019
Location: United Kingdom
Posts: 4367
Posted: 11:53pm 23 Dec 2022
Copy link to clipboard 
Print this post

  Turbo46 said  I prefer to use connectors for things that are hard to de-solder to replace if possible but that's just me.


I'm with you on this Bill, except in this case even whilst I don't feel constrained to fit a standard enclosure I think the device is going to be too thick with female headers and boards mounted on both sides of the PCB. And yes, I could use slimline female headers, but they (a) appear to require you to butcher the male pins, and (b) are so expensive I can only assume they are made of gold-pressed latinum.

My plan (though I'm currently taking a break) is to mount the Pico on a male header but then solder the header directly onto the PCB, this should provide enough height to prevent the USB plug fouling on the PCB, and with the tools I have access to it will probably be easier to desolder than if I soldered to the castellations on the Pico; only time will tell if I am correct.

In any case I'm planning on making another perfboard prototype (on 100x100) first as the artistry and craftwork* involved in wiring up one of those rat's nests is very satisfying to me.

* This being what I did as a hobby before I had a young family:


Merry Christmas,

Tom
Edited 2022-12-24 10:47 by thwill
MMBasic for Linux, Game*Mite, CMM2 Welcome Tape, Creaky old text adventures
 
Turbo46

Guru

Joined: 24/12/2017
Location: Australia
Posts: 1692
Posted: 12:53am 24 Dec 2022
Copy link to clipboard 
Print this post

Very nice! Out of reach of young children I bet.

On their latest backpack Silicon Chip did fit a Pico W under a display using a low profile header but it did involve a bit of fiddly butchery.

Bill
Keep safe. Live long and prosper.
 
Mixtel90

Guru

Joined: 05/10/2019
Location: United Kingdom
Posts: 8782
Posted: 08:07am 24 Dec 2022
Copy link to clipboard 
Print this post

Beautiful work on those figures, Tom! I've always fancied having a go at that but I've never really been steady enough to do it. I have the same problem (but slowly getting worse) with small SMD parts now.

I'd better point out that my box stuffing exercise on this project is just that. It's for my entertainment on days that are too cold and wet for me to be able to work outside filing aluminium for a box that is going to house my turntable's external power supply after a complete rebuild. That's a far more important project as I'm starting to get vinyl withdrawal symptoms. :) I'm not putting my pcb design forward as one for building but it may help Tom if he does eventually decide to use the Hammond box (which is one that I happen to have so I'm able to take measurements where I'm unsure of the drawings). As I said previously, this isn't my project.
Mick

Zilog Inside! nascom.info for Nascom & Gemini
Preliminary MMBasic docs & my PCB designs
 
thwill

Guru

Joined: 16/09/2019
Location: United Kingdom
Posts: 4367
Posted: 11:51am 05 Feb 2023
Copy link to clipboard 
Print this post

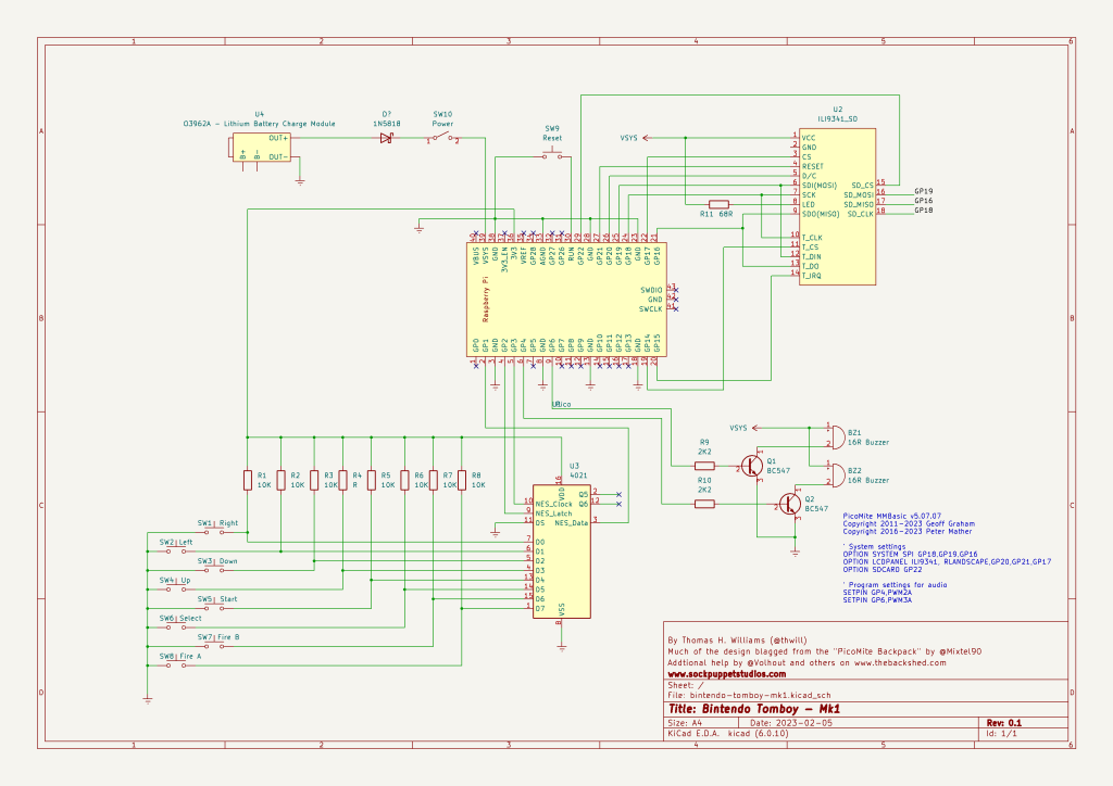
Hi folks,

By (lack of) popular demand here is a schematic (it may contain mistakes):



Or as a better quality PDF:

bintendo-lameboy-mk1-0.1.pdf

It's the first schematic I've done of any significance and having no formal training I've basically made it up as I go along based upon the tooling and what I've picked up by osmosis. I'd appreciate comments on the format of the schematic particularly (and the design itself if you like, but that's less important).

Particular questions that occur:

1. Is it necessary for all the GNDs to be shown connected on the uC ?
2. Is there a particular format/symbol that should be used when you can't/don't want to draw a connection explicitly, e.g. the VSYS and SD connections on this schematic.
3. Are there any rules regarding the ordering and positioning of pins on schematic symbols. I drew the O3692A and ILI9341_SD symbols msyelf (which will obviously be an arse when I try to generate a PCB) but the 4021 was a standard KiCad symbol with its pins already "strangely" (?) placed.

Thanks in advance for any input,

Tom
Edited 2023-02-05 21:53 by thwill
MMBasic for Linux, Game*Mite, CMM2 Welcome Tape, Creaky old text adventures
 
Mixtel90

Guru

Joined: 05/10/2019
Location: United Kingdom
Posts: 8782
Posted: 05:14pm 05 Feb 2023
Copy link to clipboard 
Print this post

The drawing will be used to create a netlist. That's basically a list of all the connection points that are connected together. The PCB will then be designed from the netlist.

If you don't connect a GND pin on the pico then it won't go into the netlist and consequently it won't get connected on the PCB. However, it's common to use a ground plane on at least one side of the pcb that's dedicated to GND. All GND connections will end up going to that. Now - before you ask - I've no idea how to define a ground plane in KiCAD. :)

In order to get any connections at all to the O3692A and ILI9341_SD you will have to define something. The display only really needs to be a header with suitable connection points attached. The charge module might be a little more difficult as you need the connections to be in set points on it. This is where you start to have fun...  ;)  I never did get to fully understand what I was supposed to do to create things.

I've no problem with the drawing, in fact it looks very good indeed! :)
Edited 2023-02-06 03:15 by Mixtel90
Mick

Zilog Inside! nascom.info for Nascom & Gemini
Preliminary MMBasic docs & my PCB designs
 
     Page 3 of 3    
Print this page


To reply to this topic, you need to log in.

The Back Shed's forum code is written, and hosted, in Australia.
© JAQ Software 2026