Home
JAQForum Ver 24.01
Log In or Join  
Active Topics
Local Time 00:53 22 Apr 2026 Privacy Policy
Jump to

Notice. New forum software under development. It's going to miss a few functions and look a bit ugly for a while, but I'm working on it full time now as the old forum was too unstable. Couple days, all good. If you notice any issues, please contact me.

Forum Index : Microcontroller and PC projects : ELLO 1A with RTC

     Page 3 of 3    
Author Message
PhenixRising
Guru

Joined: 07/11/2023
Location: United Kingdom
Posts: 1849
Posted: 06:34pm 08 Apr 2026
Copy link to clipboard 
Print this post

Knivd came up with a beautiful P2 module, over on the Parallax forum. Others have elaborated on the design but no sign of Knivd in a long time.
 
Frank N. Furter
Guru

Joined: 28/05/2012
Location: Germany
Posts: 1079
Posted: 07:43pm 08 Apr 2026
Copy link to clipboard 
Print this post

He apparently updated RIDE on his GitHub account three weeks ago:
https://github.com/knivd/C.impl-extended-C-interpreter-for-microcontrollers

Frank
 
Mixtel90

Guru

Joined: 05/10/2019
Location: United Kingdom
Posts: 8768
Posted: 06:40am 09 Apr 2026
Copy link to clipboard 
Print this post

I always intended to build a ELLO but I couldn't find a source of the VGA/PS2 connector at a sensible price once postage had been taken into consideration. In fact, I found it very difficult to source other than from Mouser IIRC - a company I've never dealt with. I had a brief attempt at laying out a new board with more common connectors but gave up as it wasn't working out. I've not touched it for ages, but I still have the PCB if anyone wants it for the cost of the postage. I would advise anyone interested to find the connector first.
Mick

Zilog Inside! nascom.info for Nascom & Gemini
Preliminary MMBasic docs & my PCB designs
 
Frank N. Furter
Guru

Joined: 28/05/2012
Location: Germany
Posts: 1079
Posted: 07:15am 09 Apr 2026
Copy link to clipboard 
Print this post

Yes, I ordered that connector from Mouser back then, too. It was relatively expensive (significantly more than a standard VGA and two PS/2 connectors would have cost). It’s only worth ordering from Mouser if you exceed the magic €50 threshold - then you don’t pay shipping costs, which otherwise amount to €20 on their own. On the other hand, Mouser doesn’t charge a minimum order fee - only a mischievous person would think ill of that...  

Still, it's a pretty nice little device and a lot of fun to use! It's really annoying that the .lsl command doesn't work anymore. It was very helpful to list the internal libraries...

Unfortunately, I don't have a GitHub account - maybe someone could bring the issues I've listed to Knivd's attention?

Frank
 
PhenixRising
Guru

Joined: 07/11/2023
Location: United Kingdom
Posts: 1849
Posted: 12:36am 10 Apr 2026
Copy link to clipboard 
Print this post

I have an affinity for the PIC32MX170 but with the ByPIC interactive language. Such a shame that it didn't catch on.

At 40MHz and 32bit integers, performance is easily up there with the CMM2.

Hardware interrupts and a huge library of code.

If you choose to run your program within a fixed timer interrupt period (in my case, 1ms), the command prompt remains active.

Compiled C code is only seven times faster.
 
knivd

Regular Member

Joined: 07/09/2014
Location: United Kingdom
Posts: 73
Posted: 06:39am 14 Apr 2026
Copy link to clipboard 
Print this post

Thanks for the good words about the Ello. In more recent time I have moved onto other things and have not touched it for quite some time. However, my new best friend Claude thought he might take a look at the code and try to fix those reported issues and then updated the repo. Unfortunately, I wasn't able to find my board to test the fixes but he was very confident and I checked the code and it appears correct. So, here it is - R122 in the github repo. I added the compiled hex as well.
Looking at it, this version has some rudimentary support of the 8080, Z80, and 6502 CPUs on which I had started working back then, but can't remember how far I got with it.
Anyway, let me know how it performs. I will keep checking this forum from time to time again.
 
Frank N. Furter
Guru

Joined: 28/05/2012
Location: Germany
Posts: 1079
Posted: 06:46am 14 Apr 2026
Copy link to clipboard 
Print this post

Thank you very much!      
I’ll give it a go as soon as possible!!!

Frank
 
Frank N. Furter
Guru

Joined: 28/05/2012
Location: Germany
Posts: 1079
Posted: 02:16pm 14 Apr 2026
Copy link to clipboard 
Print this post

@knivd:

Unfortunately, the new version isn't working properly:

- ELLO does not start when the SD card is inserted.
- The .lsl command still isn't working
- I can't get any of my old programs to run anymore. After typing .=, nothing happens at all...   Loading the programs seems to be working...

.n without a number no longer renders the device unusable  

Frank
 
Mixtel90

Guru

Joined: 05/10/2019
Location: United Kingdom
Posts: 8768
Posted: 09:59am 15 Apr 2026
Copy link to clipboard 
Print this post

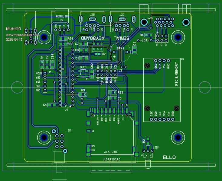
I couldn't resist...

I went back to my version of the board and scrapped it. I realized that there's nothing to be gained by jamming everything into a small space when you need a VGA monitor and PS2 keyboard to do anything, so I changed it to fit the cheap Hammond enclosure. You can still use it as a stand-alone open PCB, it's just bigger. :) It costs the same to order five of either size.

I've made the following changes to knivd's design:
Complete re-size and re-layout
Split J2 into separate sockets
Included the RTC
Changed the USB connection to USB-C (including space for pull-down resistors)
Added a USB-A connector to avoid needing a splitter on the keyboard socket
Changed the SD card to full size & added a filter resistor
Changed the regulator
Made the power switch a true on/off button
Made small components SMD (but only 1206 so not that bad)

Some of the changes are only because I either have the bits already or they are easier to get and many people may already have them. Nothing technical. :) The component references are generally as knivd's ELLO 1A design, I've only made very minor additions which can be left off (9x references are mine).

All untested other than going over it in SL6, of course.  :)

Gerbers etc. soon if anyone wants them.



.
Edited 2026-04-15 20:01 by Mixtel90
Mick

Zilog Inside! nascom.info for Nascom & Gemini
Preliminary MMBasic docs & my PCB designs
 
Frank N. Furter
Guru

Joined: 28/05/2012
Location: Germany
Posts: 1079
Posted: 02:22pm 15 Apr 2026
Copy link to clipboard 
Print this post

@knivd:

So, I tried out the new firmware:

- Booting with an SD card now works
- .lsl now works
- .n without a number still works
- VGA, the terminal, and the keyboard all work

- .o nameofnotexistingfile
 >>> ERROR: (FR4) Unable to perform file system operation

- Loading existing files works

- My old RTC program from the forum causes the system to crash and reboot:

 .=
 Wednesday, April 0, 200 It is 00:00:00 Temp

- My MasterMind starts up, but crashes after the first RETURN and don't reboot
 The text appears ONLY on the console, not on the VGA monitor. The monitor remains black.

Frank

(My email account isn't working properly today - so I can only report the issues to you here...)
Edited 2026-04-16 00:32 by Frank N. Furter
 
     Page 3 of 3    
Print this page


To reply to this topic, you need to log in.

The Back Shed's forum code is written, and hosted, in Australia.
© JAQ Software 2026